Suppr超能文献

髓系载脂蛋白 E 控制树突状细胞抗原呈递和 T 细胞激活。

Myeloid apolipoprotein E controls dendritic cell antigen presentation and T cell activation.

机构信息

Department of Pharmacological and Biomolecular Sciences (DisFeB), Università Degli Studi di Milano, Milan, 20133, Italy.

William Harvey Research Institute, Queen Mary University of London, London, EC1M 6BQ, UK.

出版信息

Nat Commun. 2018 Aug 6;9(1):3083. doi: 10.1038/s41467-018-05322-1.

Abstract

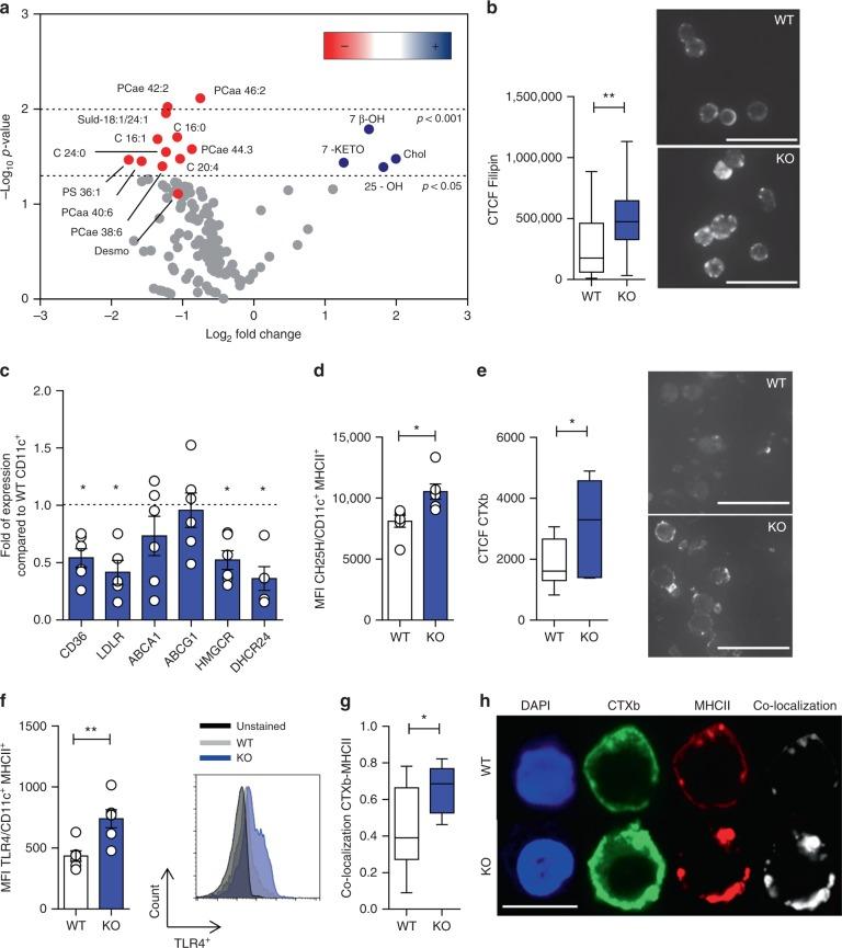
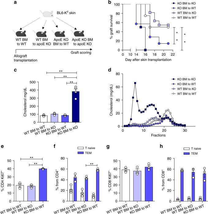
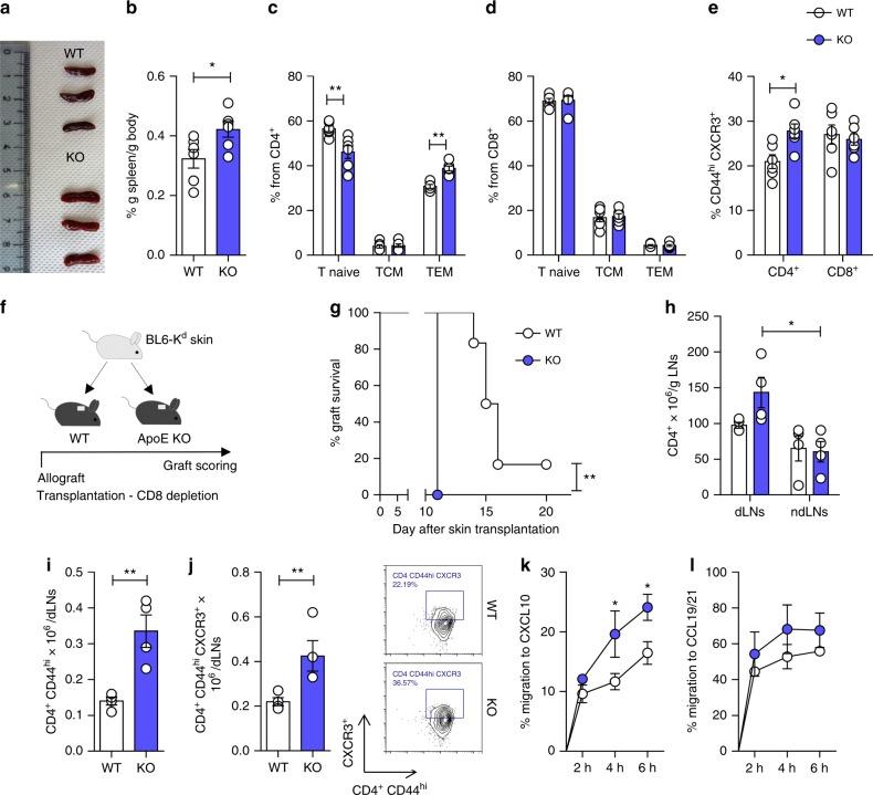
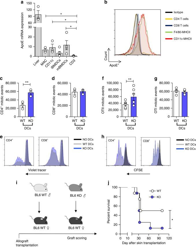
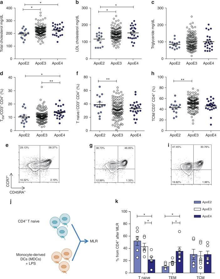
Cholesterol homeostasis has a pivotal function in regulating immune cells. Here we show that apolipoprotein E (apoE) deficiency leads to the accumulation of cholesterol in the cell membrane of dendritic cells (DC), resulting in enhanced MHC-II-dependent antigen presentation and CD4 T-cell activation. Results from WT and apoE KO bone marrow chimera suggest that apoE from cells of hematopoietic origin has immunomodulatory functions, regardless of the onset of hypercholesterolemia. Humans expressing apoE4 isoform (ε4/3-ε4/4) have increased circulating levels of activated T cells compared to those expressing WT apoE3 (ε3/3) or apoE2 isoform (ε2/3-ε2/2). This increase is caused by enhanced antigen-presentation by apoE4-expressing DCs, and is reversed when these DCs are incubated with serum containing WT apoE3. In summary, our study identifies myeloid-produced apoE as a key physiological modulator of DC antigen presentation function, paving the way for further explorations of apoE as a tool to improve the management of immune diseases.

摘要

胆固醇稳态在调节免疫细胞方面起着关键作用。在这里,我们表明载脂蛋白 E (apoE) 缺乏会导致树突状细胞 (DC) 细胞膜中胆固醇的积累,从而增强 MHC-II 依赖性抗原呈递和 CD4 T 细胞的激活。WT 和 apoE KO 骨髓嵌合体的结果表明,来自造血细胞的 apoE 具有免疫调节功能,而与高胆固醇血症的发生无关。与表达 WT apoE3 (ε3/3) 或 apoE2 同工型 (ε2/3-ε2/2) 的个体相比,表达 apoE4 同工型 (ε4/3-ε4/4) 的个体循环中激活的 T 细胞水平升高。这种增加是由 apoE4 表达的 DC 增强的抗原呈递引起的,当这些 DC 与含有 WT apoE3 的血清孵育时,这种增加会被逆转。总之,我们的研究确定了髓样细胞产生的 apoE 是 DC 抗原呈递功能的关键生理调节剂,为进一步探索 apoE 作为改善免疫疾病管理的工具铺平了道路。

https://cdn.ncbi.nlm.nih.gov/pmc/blobs/0271/6079066/1992b642b986/41467_2018_5322_Fig1_HTML.jpg

文献AI研究员

20分钟写一篇综述,助力文献阅读效率提升50倍。

立即体验

用中文搜PubMed

大模型驱动的PubMed中文搜索引擎

马上搜索

文档翻译

学术文献翻译模型,支持多种主流文档格式。

立即体验