Suppr超能文献

心理困扰在肠易激综合征中的微生物特征。

A Microbial Signature of Psychological Distress in Irritable Bowel Syndrome.

机构信息

From the Division of Gastroenterology and Hepatology, Department of Internal Medicine III, Medical University of Vienna, Austria (Peter, Fournier, Knoblich, Keip, Dejaco, Trauner, Moser); and Center for Medical Research, Medical University of Graz, Austria (Durdevic).

出版信息

Psychosom Med. 2018 Oct;80(8):698-709. doi: 10.1097/PSY.0000000000000630.

Abstract

OBJECTIVE

Irritable bowel syndrome (IBS) is associated with alterations along the brain-gut-microbiota axis. Previous studies have suggested a parallel segregation of microbial features and psychological burden in IBS. This study aimed at exploring the microbial correlates of psychological distress in patients with IBS.

METHODS

Forty-eight patients with IBS (Rome III criteria, M (SD) age = 42 (15) years, 35 female, 25 diarrhea-dominant, 5 constipation-dominant, and 18 alternating-type IBS) were assessed for psychological and clinical variables with validated questionnaires, fecal samples underwent microbial 16S rRNA analyses (regions V1-2). Microbial analyses comprised examination of alpha and beta diversity, correlational analyses of bacterial abundance and comparisons among subgroups defined by thresholds of psychological and IBS symptom variables, and machine learning to identify bacterial patterns corresponding with psychological distress.

RESULTS

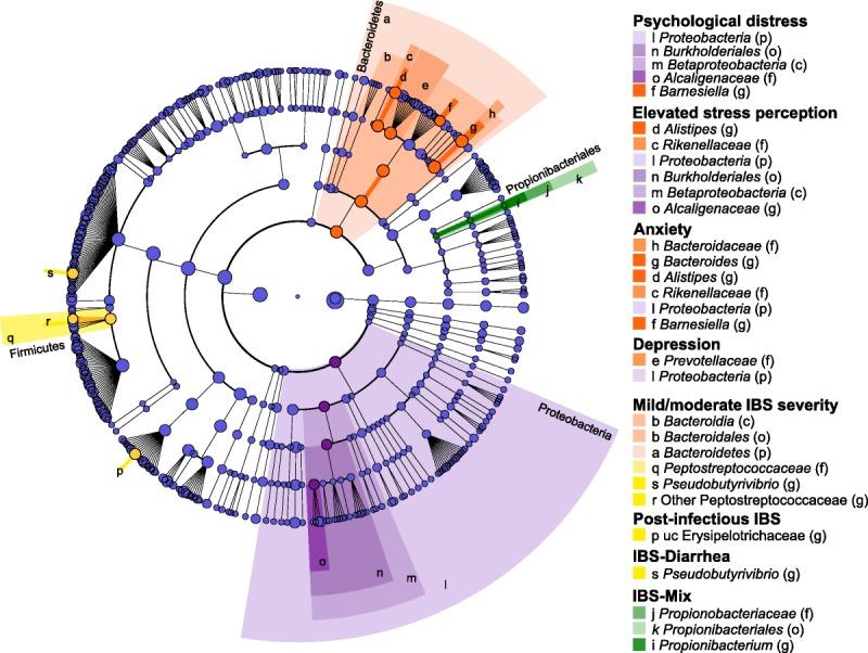
Thirty-one patients (65%) showed elevated psychological distress, 22 (31%) anxiety, and 10 depression (21%). Microbial beta diversity was significantly associated with distress and depression (q = .036 each, q values are p values false discovery rate-corrected for multiple testing). Depression was negatively associated with Lachnospiraceae abundance (Spearman's ρ = -0.58, q = .018). Patients exceeding thresholds of distress, anxiety, depression, and stress perception showed significantly higher abundances of Proteobacteria (q = .020-.036). Patients with anxiety were characterized by elevated Bacteroidaceae (q = .036). A signature of 148 unclassified species accounting for 3.9% of total bacterial abundance co-varied systematically with the presence of psychological distress.

CONCLUSIONS

Psychological variables significantly segregated gut microbial features, underscoring the role of brain-gut-microbiota interaction in IBS. A microbial signature corresponding with psychological distress was identified.

CLINICAL TRIAL REGISTRATION

ClinicalTrials.gov identifier NCT02536131, retrospectively registered.

摘要

目的

肠易激综合征(IBS)与脑-肠-微生物群轴的改变有关。先前的研究表明,IBS 中微生物特征和心理负担存在平行分离。本研究旨在探讨 IBS 患者心理困扰的微生物相关性。

方法

48 例 IBS 患者(罗马 III 标准,M(SD)年龄=42(15)岁,35 名女性,25 名腹泻为主型,5 名便秘为主型,18 名交替型 IBS)接受了心理和临床变量的评估,采用了验证有效的问卷,粪便样本进行了微生物 16S rRNA 分析(区域 V1-2)。微生物分析包括检查 alpha 和 beta 多样性,细菌丰度的相关分析,以及根据心理和 IBS 症状变量阈值定义的亚组之间的比较,以及识别与心理困扰相对应的细菌模式的机器学习。

结果

31 名患者(65%)表现出较高的心理困扰,22 名(31%)焦虑,10 名抑郁(21%)。微生物 beta 多样性与困扰和抑郁显著相关(q 值分别为.036,q 值为经错误发现率校正的多重检验的 p 值)。抑郁与lachnospiraceae 丰度呈负相关(Spearman's ρ=-0.58,q=0.018)。超过困扰、焦虑、抑郁和压力感知阈值的患者的 Proteobacteria 丰度显著升高(q 值为.020-.036)。焦虑患者的 Bacteroidaceae 丰度升高(q 值为.036)。一个由 148 种未分类物种组成的特征,占总细菌丰度的 3.9%,与心理困扰的存在系统相关。

结论

心理变量显著分离了肠道微生物特征,强调了脑-肠-微生物群相互作用在 IBS 中的作用。确定了与心理困扰相对应的微生物特征。

临床实验注册

ClinicalTrials.gov 标识符 NCT02536131,回顾性注册。

https://cdn.ncbi.nlm.nih.gov/pmc/blobs/c8eb/6250280/dc2eaf0f7d94/psm-80-698-g001.jpg

文献AI研究员

20分钟写一篇综述,助力文献阅读效率提升50倍。

立即体验

用中文搜PubMed

大模型驱动的PubMed中文搜索引擎

马上搜索

文档翻译

学术文献翻译模型,支持多种主流文档格式。

立即体验