Suppr超能文献

分子间表位扩展不会导致自身免疫性肾小球肾炎自身免疫超出靶组织的延伸。

Inter-molecular epitope spreading does not lead to extension of autoimmunity beyond target tissue in autoimmune glomerulonephritis.

机构信息

Department of Diagnostic Sciences, School of Dentistry, University of Texas Health Science Center at Houston, Houston, Texas, United States of America.

Department of Pathology, McGoven Medical School, University of Texas Health Science Center at Houston, Houston, Texas, United States of America.

出版信息

PLoS One. 2018 Aug 28;13(8):e0202988. doi: 10.1371/journal.pone.0202988. eCollection 2018.

Abstract

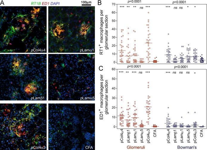
Inter-molecular epitope spreading during autoimmune pathogenesis leads to generation of new pathogenic epitopes on other autoantigens beyond the original one. It raises an important question as whether autoimmunity extends beyond the target tissues if new epitopes are on the molecules shared with other tissues. This study is aimed addressing this question in a rat anti-glomerular basement membrane (GBM) glomerulonephritis model induced by a T cell epitope of glomerulus-specific collagen4α3. We have demonstrated inter-molecular B cell epitope spreading. Four novel epitopes were first identified by screening a phage display random peptide library against autoantibodies isolated from the GBM of immunized rats. All four epitopes were derived from GBM proteins with three from laminins and one from collagen4α4. Three out of four synthetic peptides were nephritogenic. Importantly, two peptides from lamininα1 and lamininβ1, respectively, induced severe inflammation in glomeruli but not in the interstitial tissues, despite the presence of more abundant laminins in the tubular basement membranes. Our study suggests that surrounding tissues may display a lower or altered susceptibility to autoimmune inflammation. Thus, preventing extension of autoimmune inflammation beyond the original target tissue.

摘要

在自身免疫发病机制中,分子间表位扩展导致在原始自身抗原之外的其他自身抗原上产生新的致病表位。如果与其他组织共享的分子上存在新的表位,那么自身免疫是否会超出靶组织,这就提出了一个重要的问题。本研究旨在解决在肾小球基底膜 (GBM) 抗肾小球基底膜 (GBM) 肾炎模型中,由肾小球特异性胶原 4α3 的 T 细胞表位诱导的大鼠抗肾小球基底膜 (GBM) 肾炎模型中提出的这个问题。我们已经证明了分子间 B 细胞表位扩展。通过针对从免疫大鼠 GBM 中分离的自身抗体筛选噬菌体展示随机肽文库,首次鉴定了四个新的表位。这四个表位均来自 GBM 蛋白,其中三个来自层粘连蛋白,一个来自胶原 4α4。四个合成肽中有三个具有肾炎性。重要的是,来自层粘连蛋白α1 和层粘连蛋白β1 的两个肽分别在肾小球中引起严重炎症,但不在间质组织中引起炎症,尽管肾小管基底膜中存在更丰富的层粘连蛋白。我们的研究表明,周围组织可能表现出较低或改变的自身免疫炎症易感性。因此,防止自身免疫炎症扩展到原始靶组织之外。

https://cdn.ncbi.nlm.nih.gov/pmc/blobs/5f24/6112660/5c79990315b9/pone.0202988.g001.jpg

文献AI研究员

20分钟写一篇综述,助力文献阅读效率提升50倍。

立即体验

用中文搜PubMed

大模型驱动的PubMed中文搜索引擎

马上搜索

文档翻译

学术文献翻译模型,支持多种主流文档格式。

立即体验