Suppr超能文献

m6A 写入酶 METTL16 对结构化 RNA 的甲基化对于小鼠胚胎发育至关重要。

Methylation of Structured RNA by the mA Writer METTL16 Is Essential for Mouse Embryonic Development.

机构信息

Department of Molecular Biology, Science III, University of Geneva, 30 Quai Ernest-Ansermet, CH-1211 Geneva 4, Switzerland.

European Molecular Biology Laboratory, Grenoble Outstation, 71 Avenue des Martyrs, 38042 Grenoble, France.

出版信息

Mol Cell. 2018 Sep 20;71(6):986-1000.e11. doi: 10.1016/j.molcel.2018.08.004. Epub 2018 Sep 6.

Abstract

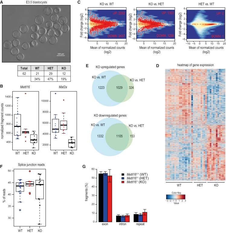
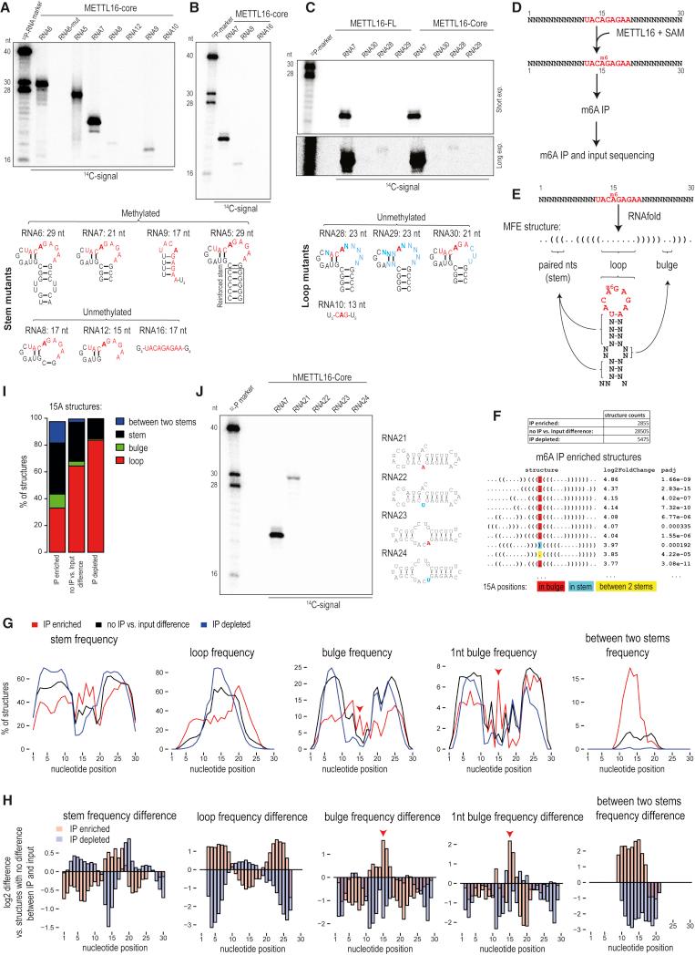
Internal modification of RNAs with N-methyladenosine (mA) is a highly conserved means of gene expression control. While the METTL3/METTL14 heterodimer adds this mark on thousands of transcripts in a single-stranded context, the substrate requirements and physiological roles of the second mA writer METTL16 remain unknown. Here we describe the crystal structure of human METTL16 to reveal a methyltransferase domain furnished with an extra N-terminal module, which together form a deep-cut groove that is essential for RNA binding. When presented with a random pool of RNAs, METTL16 selects for methylation-structured RNAs where the critical adenosine is present in a bulge. Mouse 16-cell embryos lacking Mettl16 display reduced mRNA levels of its methylation target, the SAM synthetase Mat2a. The consequence is massive transcriptome dysregulation in ∼64-cell blastocysts that are unfit for further development. This highlights the role of an mA RNA methyltransferase in facilitating early development via regulation of SAM availability.

摘要

RNA 内部的 N6-甲基腺苷(m6A)修饰是一种高度保守的基因表达调控方式。虽然 METTL3/METTL14 异二聚体在单链环境下能在数千个转录本上添加这种标记,但第二个 m6A 写入器 METTL16 的底物要求和生理作用仍不清楚。在这里,我们描述了人源 METTL16 的晶体结构,揭示了一个甲基转移酶结构域配备了额外的 N 端模块,它们共同形成一个深切口沟,这对 RNA 结合至关重要。当提供一个随机的 RNA 池时,METTL16 会选择甲基化结构的 RNA,其中关键的腺苷存在于凸起处。缺乏 Mettl16 的小鼠 16 细胞胚胎显示其甲基化靶标 SAM 合成酶 Mat2a 的 mRNA 水平降低。结果是在大约 64 细胞囊胚中产生大量的转录组失调,不适合进一步发育。这突出了 m6A RNA 甲基转移酶在通过调节 SAM 可用性来促进早期发育中的作用。

https://cdn.ncbi.nlm.nih.gov/pmc/blobs/c415/6162343/fa711ed9baee/fx1.jpg

文献AI研究员

20分钟写一篇综述,助力文献阅读效率提升50倍。

立即体验

用中文搜PubMed

大模型驱动的PubMed中文搜索引擎

马上搜索

文档翻译

学术文献翻译模型,支持多种主流文档格式。

立即体验