Suppr超能文献

南瓜 CmHKT1;1 通过限制砧木到接穗的钠离子转运来控制嫁接黄瓜的 shoot Na⁺ 积累。

Pumpkin CmHKT1;1 Controls Shoot Na⁺ Accumulation via Limiting Na⁺ Transport from Rootstock to Scion in Grafted Cucumber.

机构信息

Key Laboratory of Horticultural Plant Biology, Ministry of Education, College of Horticulture and Forestry Sciences, Huazhong Agricultural University, Wuhan 430070, China.

出版信息

Int J Mol Sci. 2018 Sep 6;19(9):2648. doi: 10.3390/ijms19092648.

Abstract

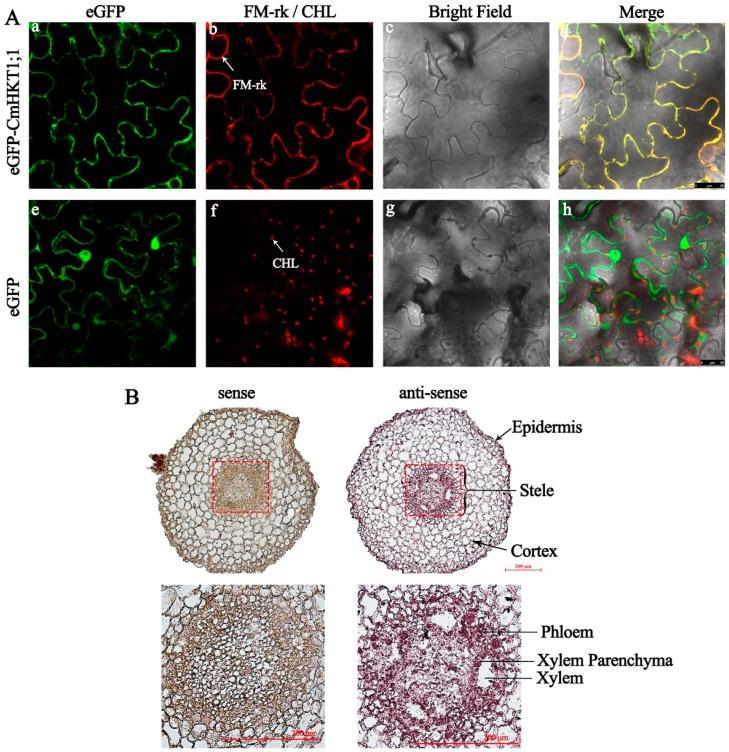
Soil salinity adversely affects the growth and yield of crops, including cucumber, one of the most important vegetables in the world. Grafting with salt-tolerant pumpkin as the rootstock effectively improves the growth of cucumber under different salt conditions by limiting Na⁺ transport from the pumpkin rootstock to the cucumber scion. High-affinity potassium transporters (HKTs) are crucial for the long distance transport of Na⁺ in plants, but the function of pumpkin HKTs in this process of grafted cucumber plants remains unclear. In this work, we have characterized as a member of the gene family in and observed an obvious upregulation of in roots under NaCl stress conditions. Heterologous expression analyses in yeast mutants indicated that CmHKT1;1 is a Na⁺-selective transporter. The transient expression in tobacco epidermal cells and hybridization showed CmHKT1;1 localization at plasma membrane, and preferential expression in root stele. Moreover, ectopic expression of in cucumber decreased the Na⁺ accumulation in the plants shoots. Finally, the transgenic line as the rootstock decreased the Na⁺ content in the wild type shoots. These findings suggest that CmHKT1;1 plays a key role in the salt tolerance of grafted cucumber by limiting Na⁺ transport from the rootstock to the scion and can further be useful for engineering salt tolerance in cucurbit crops.

摘要

土壤盐度会对作物的生长和产量产生不利影响,包括黄瓜,它是世界上最重要的蔬菜之一。将耐盐南瓜作为砧木进行嫁接,可以通过限制南瓜砧木向黄瓜接穗转运钠离子,有效改善不同盐胁迫条件下黄瓜的生长。高亲和钾转运体(HKTs)对于植物中钠离子的长距离运输至关重要,但南瓜 HKTs 在嫁接黄瓜植株这一过程中的功能尚不清楚。在这项工作中,我们鉴定了 是南瓜 基因家族的一个成员,并观察到在 NaCl 胁迫条件下根中 明显上调。在酵母突变体中的异源表达分析表明,CmHKT1;1 是一种钠离子选择性转运体。在烟草表皮细胞中的瞬时表达和 杂交显示 CmHKT1;1 定位于质膜,在根中柱中优先表达。此外,在黄瓜中过表达 可降低植株地上部分的钠离子积累。最后, 作为砧木的转基因系降低了野生型植株地上部分的钠离子含量。这些发现表明,CmHKT1;1 通过限制钠离子从砧木向接穗的转运,在嫁接黄瓜的耐盐性中起关键作用,并且可以进一步用于葫芦科作物的耐盐性工程。

https://cdn.ncbi.nlm.nih.gov/pmc/blobs/efee/6165489/244fbf082e63/ijms-19-02648-g001.jpg

文献AI研究员

20分钟写一篇综述,助力文献阅读效率提升50倍。

立即体验

用中文搜PubMed

大模型驱动的PubMed中文搜索引擎

马上搜索

文档翻译

学术文献翻译模型,支持多种主流文档格式。

立即体验