Suppr超能文献

低皮摩尔浓度的寡聚化α-突触核蛋白使 TLR4 易感性在帕金森病发病机制中发挥起始作用。

Picomolar concentrations of oligomeric alpha-synuclein sensitizes TLR4 to play an initiating role in Parkinson's disease pathogenesis.

机构信息

Department of Veterinary Medicine, University of Cambridge, Cambridge, CB3 0ES, UK.

Department of Chemistry, University of Cambridge, Cambridge, CB2 1EW, UK.

出版信息

Acta Neuropathol. 2019 Jan;137(1):103-120. doi: 10.1007/s00401-018-1907-y. Epub 2018 Sep 17.

Abstract

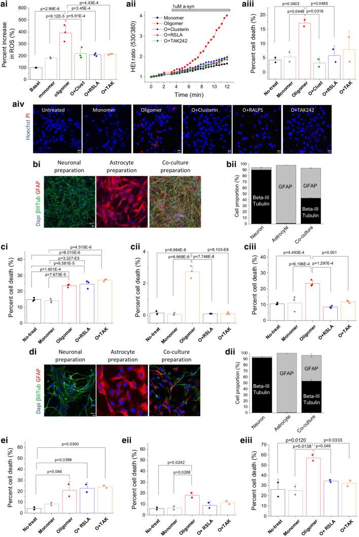
Despite the wealth of genomic and transcriptomic data in Parkinson's disease (PD), the initial molecular events are unknown. Using LD score regression analysis, we show significant enrichment in PD heritability within regulatory sites for LPS-activated monocytes and that TLR4 expression is highest within human substantia nigra, the most affected brain region, suggesting a role for TLR4 inflammatory responses. We then performed extended incubation of cells with physiological concentrations of small alpha-synuclein oligomers observing the development of a TLR4-dependent sensitized inflammatory response with time, including TNF-α production. ROS and cell death in primary neuronal cultures were significantly reduced by TLR4 antagonists revealing that an indirect inflammatory mechanism involving cytokines produced by glial cells makes a major contribution to neuronal death. Prolonged exposure to low levels of alpha-synuclein oligomers sensitizes TLR4 responsiveness in astrocytes and microglial, explaining how they become pro-inflammatory, and may be an early causative event in PD.

摘要

尽管帕金森病 (PD) 有丰富的基因组和转录组数据,但初始分子事件尚不清楚。我们使用 LD 得分回归分析,在 LPS 激活的单核细胞的调控位点中发现 PD 遗传率显著富集,并且 TLR4 表达在人类黑质中最高,黑质是受影响最严重的大脑区域,提示 TLR4 炎症反应的作用。然后,我们对细胞进行了延长的孵育,用生理浓度的小 alpha-突触核蛋白寡聚体处理,随着时间的推移观察到 TLR4 依赖性敏感炎症反应的发展,包括 TNF-α的产生。TLR4 拮抗剂显著降低原代神经元培养物中的 ROS 和细胞死亡,表明涉及由神经胶质细胞产生的细胞因子的间接炎症机制对神经元死亡有重大贡献。长时间暴露于低水平的 alpha-突触核蛋白寡聚体能使星形胶质细胞和小胶质细胞对 TLR4 的反应性敏感,解释了它们如何变得炎症前,并可能是 PD 的早期致病事件。

https://cdn.ncbi.nlm.nih.gov/pmc/blobs/efba/6338693/0be3bfd4d790/401_2018_1907_Fig1_HTML.jpg

文献AI研究员

20分钟写一篇综述,助力文献阅读效率提升50倍。

立即体验

用中文搜PubMed

大模型驱动的PubMed中文搜索引擎

马上搜索

文档翻译

学术文献翻译模型,支持多种主流文档格式。

立即体验