Suppr超能文献

去泛素化酶USP1的缺失通过抑制DNA损伤反应来阻止胰腺β细胞凋亡。

Loss of Deubiquitinase USP1 Blocks Pancreatic β-Cell Apoptosis by Inhibiting DNA Damage Response.

作者信息

Gorrepati Kanaka Durga Devi, Lupse Blaz, Annamalai Karthika, Yuan Ting, Maedler Kathrin, Ardestani Amin

机构信息

Islet Biology Laboratory, University of Bremen, Centre for Biomolecular Interactions Bremen, Leobener Straße NW2, Room B2080, 28359 Bremen, Germany.

Islet Biology Laboratory, University of Bremen, Centre for Biomolecular Interactions Bremen, Leobener Straße NW2, Room B2080, 28359 Bremen, Germany.

出版信息

iScience. 2018 Mar 23;1:72-86. doi: 10.1016/j.isci.2018.02.003.

Abstract

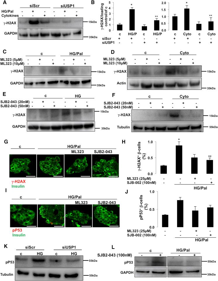
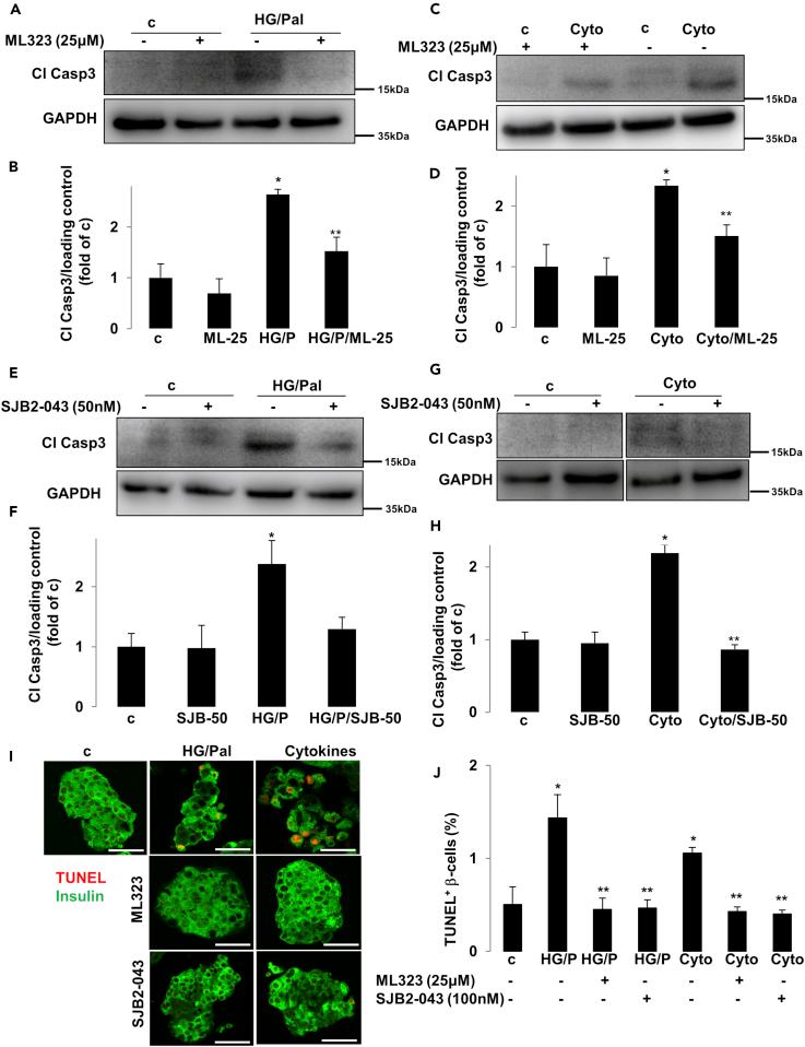
Impaired pancreatic β-cell survival contributes to the reduced β-cell mass in diabetes, but underlying regulatory mechanisms and key players in this process remain incompletely understood. Here, we identified the deubiquitinase ubiquitin-specific protease 1 (USP1) as an important player in the regulation of β-cell apoptosis under diabetic conditions. Genetic silencing and pharmacological suppression of USP1 blocked β-cell death in several experimental models of diabetes in vitro and ex vivo without compromising insulin content and secretion and without impairing β-cell maturation/identity genes in human islets. Our further analyses showed that USP1 inhibition attenuated DNA damage response (DDR) signals, which were highly elevated in diabetic β-cells, suggesting a USP1-dependent regulation of DDR in stressed β-cells. Our findings highlight a novel function of USP1 in the control of β-cell survival, and its inhibition may have a potential therapeutic relevance for the suppression of β-cell death in diabetes.

摘要

胰腺β细胞存活受损导致糖尿病患者β细胞数量减少,但该过程的潜在调控机制和关键参与者仍未完全明确。在此,我们确定去泛素化酶泛素特异性蛋白酶1(USP1)是糖尿病条件下β细胞凋亡调控中的一个重要参与者。在体外和体内的几种糖尿病实验模型中,对USP1进行基因沉默和药物抑制可阻止β细胞死亡,且不影响胰岛素含量和分泌,也不损害人胰岛中β细胞成熟/身份基因。我们的进一步分析表明,USP1抑制减弱了糖尿病β细胞中高度升高的DNA损伤反应(DDR)信号,提示应激β细胞中DDR存在USP1依赖性调控。我们的研究结果突出了USP1在控制β细胞存活方面的新功能,其抑制可能对抑制糖尿病中的β细胞死亡具有潜在治疗意义。

https://cdn.ncbi.nlm.nih.gov/pmc/blobs/518d/6135944/673d86ff5529/fx1.jpg

文献AI研究员

20分钟写一篇综述,助力文献阅读效率提升50倍。

立即体验

用中文搜PubMed

大模型驱动的PubMed中文搜索引擎

马上搜索

文档翻译

学术文献翻译模型,支持多种主流文档格式。

立即体验