Suppr超能文献

皂苷通过 NF-κB 介导的炎症和 PI3K/Akt/凋亡信号通路改善顺铂诱导的急性肾毒性。

Saponins Ameliorate Cisplatin-Induced Acute Nephrotoxicity through the NF-κB-Mediated Inflammation and PI3K/Akt/Apoptosis Signaling Pathways.

机构信息

Department of Chinese Materia Medica, College of Chinese Medicinal Materials, Jilin Agricultural University, Changchun 130118, China.

Intelligent Synthetic Biology Center, Daejeon 34141, Korea.

出版信息

Nutrients. 2018 Sep 19;10(9):1328. doi: 10.3390/nu10091328.

Abstract

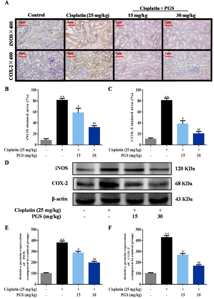
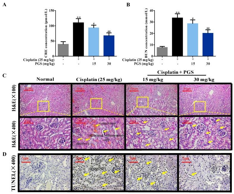
Although cisplatin is a potent chemotherapeutic agent against cancers, its clinical application is seriously limited by its severe side effects of nephrotoxicity. Previous studies reported that saponins isolated from the roots of (PGS) exerted protective effects in various animal models of renal injury, with no confirmation on cisplatin-induced injury. This study was designed to investigate the protective effect of PGS (15 and 30 mg/kg) on cisplatin-induced kidney injury in mice. The levels of serum creatinine (CRE) and blood urea nitrogen (BUN), and renal histopathology demonstrated the protective effect of PGS against cisplatin-induced kidney injury. PGS exerted anti-inflammation effects via suppressing nuclear factor-kappa B (NF-κB) activation and alleviating the cisplatin-induced increase in inducible nitric oxide synthase (iNOS), cyclooxygenase-2 (COX-2), tumor necrosis factor-α (TNF-α), and interleukin-1β (IL-1β) in kidney tissues. The expressions of phosphorylation of phosphatidylinositol 3-kinase/protein kinase B and its downstream apoptotic factors, such as Bcl-2 and caspase families were regulated by PGS in a dose-dependent manner. In conclusion, PGS exerted kidney protection effects against cisplatin-induced kidney injury by inhibiting the activation of NF-κB and regulating PI3K/Akt/apoptosis signaling pathways in mice.

摘要

虽然顺铂是一种对抗癌症的有效化疗药物,但由于其严重的肾毒性副作用,其临床应用受到严重限制。先前的研究报道,从(PGS)根部分离的皂苷在各种肾损伤动物模型中发挥了保护作用,但尚未证实对顺铂引起的损伤有保护作用。本研究旨在探讨 PGS(15 和 30 mg/kg)对顺铂诱导的小鼠肾损伤的保护作用。血清肌酐(CRE)和血尿素氮(BUN)水平以及肾脏组织病理学显示,PGS 对顺铂诱导的肾损伤具有保护作用。PGS 通过抑制核因子-κB(NF-κB)的激活和减轻顺铂诱导的诱导型一氧化氮合酶(iNOS)、环加氧酶-2(COX-2)、肿瘤坏死因子-α(TNF-α)和白细胞介素-1β(IL-1β)在肾脏组织中的增加来发挥抗炎作用。PGS 还以剂量依赖的方式调节磷酸肌醇 3-激酶/蛋白激酶 B 和其下游凋亡因子的磷酸化表达,如 Bcl-2 和半胱天冬酶家族。总之,PGS 通过抑制 NF-κB 的激活和调节 PI3K/Akt/凋亡信号通路,对顺铂诱导的肾损伤发挥了肾保护作用。

https://cdn.ncbi.nlm.nih.gov/pmc/blobs/947d/6164643/e0c2cee2f77e/nutrients-10-01328-g001a.jpg

文献AI研究员

20分钟写一篇综述,助力文献阅读效率提升50倍。

立即体验

用中文搜PubMed

大模型驱动的PubMed中文搜索引擎

马上搜索

文档翻译

学术文献翻译模型,支持多种主流文档格式。

立即体验