Suppr超能文献

尼洛替尼和奈非那韦等再利用药物候选物单独或与厄洛替尼联合应用于胰腺癌细胞的效果。

Effects of repurposed drug candidates nitroxoline and nelfinavir as single agents or in combination with erlotinib in pancreatic cancer cells.

机构信息

Department of Pharmacy, "G. d'Annunzio" University of Chieti-Pescara, Via dei Vestini, 66100, Chieti, Italy.

Unit of General Pathology, Center on Aging Sciences and Translational Medicine (CeSI-MeT), "G. d'Annunzio" University of Chieti-Pescara, Chieti, Italy.

出版信息

J Exp Clin Cancer Res. 2018 Sep 21;37(1):236. doi: 10.1186/s13046-018-0904-2.

Abstract

BACKGROUND

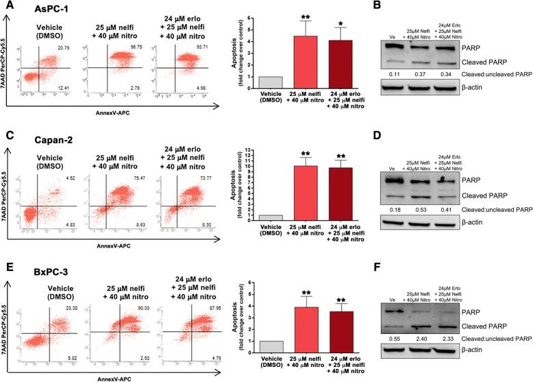
Pancreatic cancer (PC) is the fourth most common cause of cancer death. Combination therapies with classical chemotherapeutic agents improved treatment of advanced PC at the cost of a relevant toxicity, but the 5-year survival rate remains below 5%. Consequently, new therapeutic options for this disease are urgently needed. In this study, we explored the effect of two repurposed drug candidates nelfinavir and nitroxoline, approved for non-anticancer human use, in PC cell lines. Nelfinavir and nitroxoline were tested as single agents, or in combinations with or without erlotinib, a targeted drug approved for PC treatment.

METHODS

The effects of the drugs on the viability of AsPC-1, Capan-2 and BxPC-3 PC cell lines were assessed by MTT. The impact of the treatments on cell cycle distribution and apoptosis was analyzed by flow cytometry. The effects of treatments on proteins relevant in cell cycle regulation and apoptosis were evaluated by western blot. Self-renewal capacity of PC cell lines after drug treatments was assessed using a clonogenic assay.

RESULTS

When used as single agents, nelfinavir and nitroxoline decreased viability, affected cell cycle and reduced the expression of relevant cell cycle proteins. The effects on apoptosis were variable among PC cell lines. Moreover, these agents drastically impaired clonogenic activity of the three PC cell lines. Combinations of nelfinavir and nitroxoline, with or without erlotinib, resulted in dose- and cell-dependent synergistic effects on cell viability. These effects were paralleled by cell cycle alterations and more consistent apoptosis induction as compared to single agents. Treatments with drug combinations induced drastic impairment of clonogenic activity in the three cell lines.

CONCLUSIONS

This study shows that two non-antitumor drugs, nelfinavir and nitroxoline, as single agents or in combination have antitumor effects that appear comparable, or in some case more pronounced than those of erlotinib in three PC cell lines. Our results support repurposing of these approved drugs as single agents or in combination for PC treatment.

摘要

背景

胰腺癌(PC)是癌症死亡的第四大常见原因。联合使用经典化疗药物改善了晚期 PC 的治疗效果,但代价是相关毒性增加,但 5 年生存率仍低于 5%。因此,迫切需要这种疾病的新治疗选择。在这项研究中,我们探索了两种重新定位的药物候选物奈非那韦和硝呋米特在 PC 细胞系中的作用,这两种药物已被批准用于非癌症人类用途。奈非那韦和硝呋米特被测试为单一药物,或与厄洛替尼联合使用,厄洛替尼是一种批准用于 PC 治疗的靶向药物。

方法

通过 MTT 评估药物对 AsPC-1、Capan-2 和 BxPC-3 PC 细胞系活力的影响。通过流式细胞术分析治疗对细胞周期分布和细胞凋亡的影响。通过 Western blot 评估治疗对细胞周期调节和细胞凋亡相关蛋白的影响。使用集落形成测定评估药物处理后 PC 细胞系的自我更新能力。

结果

作为单一药物使用时,奈非那韦和硝呋米特降低了细胞活力,影响了细胞周期并减少了相关细胞周期蛋白的表达。对细胞凋亡的影响在不同的 PC 细胞系中有所不同。此外,这些药物严重破坏了三种 PC 细胞系的集落形成活性。奈非那韦和硝呋米特的组合,无论是否与厄洛替尼联合使用,都导致三种 PC 细胞系的细胞活力产生剂量和细胞依赖性协同作用。这些作用与细胞周期改变和更一致的细胞凋亡诱导平行,与单一药物相比。用药物组合治疗可导致三种细胞系的集落形成活性严重受损。

结论

这项研究表明,两种非抗肿瘤药物,奈非那韦和硝呋米特,作为单一药物或联合使用,在三种 PC 细胞系中具有抗肿瘤作用,这些作用与厄洛替尼相当,在某些情况下甚至更为明显。我们的研究结果支持将这些已批准的药物重新用作单一药物或联合治疗 PC。

https://cdn.ncbi.nlm.nih.gov/pmc/blobs/1a2e/6151049/646ac51836fa/13046_2018_904_Fig1_HTML.jpg

文献AI研究员

20分钟写一篇综述,助力文献阅读效率提升50倍。

立即体验

用中文搜PubMed

大模型驱动的PubMed中文搜索引擎

马上搜索

文档翻译

学术文献翻译模型,支持多种主流文档格式。

立即体验