Suppr超能文献

基质金属蛋白酶-2 和基质金属蛋白酶-9 酶活性对伤口愈合、肿瘤生长和 RACPP 裂解的影响。

Impact of MMP-2 and MMP-9 enzyme activity on wound healing, tumor growth and RACPP cleavage.

机构信息

Howard Hughes Medical Institute, UC San Diego, La Jolla, CA, United States of America.

Department of Pharmacology, UC San Diego, La Jolla, CA, United States of America.

出版信息

PLoS One. 2018 Sep 24;13(9):e0198464. doi: 10.1371/journal.pone.0198464. eCollection 2018.

Abstract

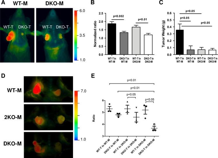
Matrix metalloproteinases-2 and -9 (MMP-2/-9) are key tissue remodeling enzymes that have multiple overlapping activities critical for wound healing and tumor progression in vivo. To overcome issues of redundancy in studying their functions in vivo, we created MMP-2/-9 double knockout (DKO) mice in the C57BL/6 background to examine wound healing. We then bred the DKO mice into the polyomavirus middle T (PyVmT) model of breast cancer to analyze the role of these enzymes in tumorigenesis. Breeding analyses indicated that significantly fewer DKO mice were born than predicted by Mendelian genetics and weaned DKO mice were growth compromised compared with wild type (WT) cohorts. Epithelial wound healing was dramatically delayed in adult DKO mice and when the DKO was combined with the PyVmT oncogene, we found that the biologically related process of mammary tumorigenesis was inhibited in a site-specific manner. To further examine the role of MMP-2/-9 in tumor progression, tumor cells derived from WT or DKO PyVmT transgenic tumors were grown in WT or DKO mice. Ratiometric activatable cell penetrating peptides (RACPPs) previously used to image cancer based on MMP-2/-9 activity were used to understand differences in MMP activity in WT or knockout syngeneic tumors in WT and KO animals. Analysis of an MMP-2 selective RACPP in WT or DKO mice bearing WT and DKO PyVmT tumor cells indicated that the genotype of the tumor cells was more important than the host stromal genotype in promoting MMP-2/-9 activity in the tumors in this model system. Additional complexities were revealed as the recruitment of host macrophages by the tumor cells was found to be the source of the tumor MMP-2/-9 activity and it is evident that MMP-2/-9 from both host and tumor is required for maximum signal using RACPP imaging for detection. We conclude that in the PyVmT model, the majority of MMP-2/-9 activity in mammary tumors is associated with host macrophages recruited into the tumor rather than that produced by the tumor cells themselves. Thus therapies that target tumor-associated macrophage functions have the potential to slow tumor progression.

摘要

基质金属蛋白酶-2 和 -9(MMP-2/-9)是关键的组织重塑酶,具有多种重叠的活性,对体内伤口愈合和肿瘤进展至关重要。为了克服在体内研究其功能时出现的冗余问题,我们在 C57BL/6 背景下创建了 MMP-2/-9 双敲除(DKO)小鼠,以检查伤口愈合情况。然后,我们将 DKO 小鼠繁殖到多瘤病毒中间 T(PyVmT)乳腺癌模型中,以分析这些酶在肿瘤发生中的作用。繁殖分析表明,出生的 DKO 小鼠数量明显少于孟德尔遗传学预测的数量,并且与野生型(WT)队列相比,断奶的 DKO 小鼠生长受到限制。成年 DKO 小鼠的上皮伤口愈合明显延迟,当 DKO 与 PyVmT 致癌基因结合时,我们发现与生物学相关的乳腺肿瘤发生过程以特定部位的方式受到抑制。为了进一步研究 MMP-2/-9 在肿瘤进展中的作用,我们将源自 WT 或 DKO PyVmT 转基因肿瘤的肿瘤细胞在 WT 或 DKO 小鼠中生长。先前用于基于 MMP-2/-9 活性成像癌症的比率激活穿透肽(RACPP)用于了解 WT 或 KO 动物中 WT 和敲除同基因肿瘤中 MMP 活性的差异。在携带 WT 和 DKO PyVmT 肿瘤细胞的 WT 或 DKO 小鼠中分析 MMP-2 选择性 RACPP 表明,在该模型系统中,肿瘤细胞的基因型比宿主基质基因型更重要,可促进肿瘤中的 MMP-2/-9 活性。随着研究的深入,还揭示了更多的复杂性,即肿瘤细胞招募的宿主巨噬细胞是肿瘤 MMP-2/-9 活性的来源,显然,使用 RACPP 成像进行检测时,最大信号需要宿主和肿瘤的 MMP-2/-9。我们的结论是,在 PyVmT 模型中,乳腺肿瘤中大多数 MMP-2/-9 活性与招募到肿瘤中的宿主巨噬细胞有关,而不是与肿瘤细胞本身产生的活性有关。因此,靶向肿瘤相关巨噬细胞功能的疗法有可能减缓肿瘤进展。

https://cdn.ncbi.nlm.nih.gov/pmc/blobs/6b11/6152858/1fbd97a7fef3/pone.0198464.g001.jpg

文献AI研究员

20分钟写一篇综述,助力文献阅读效率提升50倍。

立即体验

用中文搜PubMed

大模型驱动的PubMed中文搜索引擎

马上搜索

文档翻译

学术文献翻译模型,支持多种主流文档格式。

立即体验