Suppr超能文献

宫颈鳞状细胞癌分泌的外泌体 miR-221-3p 通过靶向 VASH1 促进淋巴管生成和淋巴转移。

Cervical squamous cell carcinoma-secreted exosomal miR-221-3p promotes lymphangiogenesis and lymphatic metastasis by targeting VASH1.

机构信息

Department of Obstetrics and Gynecology, The First Affiliated Hospital of Guangzhou Medical University, Guangzhou, 510120, China.

Department of Obstetrics and Gynecology, Nanfang Hospital/The First School of Clinical Medicine, Southern Medical University, Guangzhou, 510515, China.

出版信息

Oncogene. 2019 Feb;38(8):1256-1268. doi: 10.1038/s41388-018-0511-x. Epub 2018 Sep 25.

Abstract

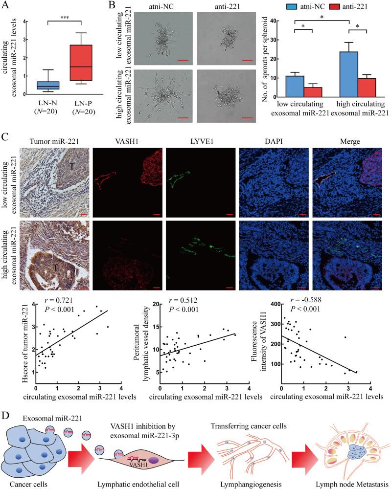
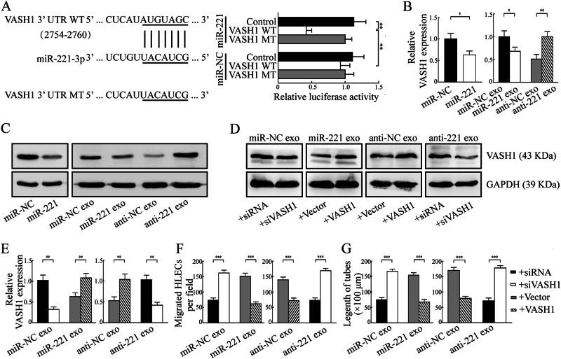
Cancer-secreted exosomal miRNAs are emerging mediators of cancer-stromal cross-talk in the tumor environment. Our previous miRNAs array of cervical squamous cell carcinoma (CSCC) clinical specimens identified upregulation of miR-221-3p. Here, we show that miR-221-3p is closely correlated with peritumoral lymphangiogenesis and lymph node (LN) metastasis in CSCC. More importantly, miR-221-3p is characteristically enriched in and transferred by CSCC-secreted exosomes into human lymphatic endothelial cells (HLECs) to promote HLECs migration and tube formation in vitro, and facilitate lymphangiogenesis and LN metastasis in vivo according to both gain-of-function and loss-of-function experiments. Furthermore, we identify vasohibin-1 (VASH1) as a novel direct target of miR-221-3p through bioinformatic target prediction and luciferase reporter assay. Re-expression and knockdown of VASH1 could respectively rescue and simulate the effects induced by exosomal miR-221-3p. Importantly, the miR-221-3p-VASH1 axis activates the ERK/AKT pathway in HLECs independent of VEGF-C. Finally, circulating exosomal miR-221-3p levels also have biological function in promoting HLECs sprouting in vitro and are closely associated with tumor miR-221-3p expression, lymphatic VASH1 expression, lymphangiogenesis, and LN metastasis in CSCC patients. In conclusion, CSCC-secreted exosomal miR-221-3p transfers into HLECs to promote lymphangiogenesis and lymphatic metastasis via downregulation of VASH1 and may represent a novel diagnostic biomarker and therapeutic target for metastatic CSCC patients in early stages.

摘要

肿瘤微环境中,癌细胞分泌的外泌体 miRNA 正在成为肿瘤基质细胞间通讯的新介质。我们之前对宫颈鳞状细胞癌(CSCC)临床标本的 miRNA 芯片分析发现 miR-221-3p 的表达上调。在此,我们发现 miR-221-3p 与 CSCC 肿瘤周围淋巴管生成和淋巴结(LN)转移密切相关。更重要的是,miR-221-3p 特征性地富集于 CSCC 分泌的外泌体中,并转移到人淋巴管内皮细胞(HLEC)中,促进 HLEC 的迁移和体外管形成,根据功能获得和功能丧失实验,促进体内淋巴管生成和 LN 转移。此外,我们通过生物信息学靶标预测和荧光素酶报告基因检测,确定血管生成素抑制因子 1(VASH1)是 miR-221-3p 的一个新的直接靶标。VASH1 的再表达和敲低分别可以挽救和模拟外泌体 miR-221-3p 诱导的作用。重要的是,miR-221-3p-VASH1 轴在 HLEC 中独立于 VEGF-C 激活 ERK/AKT 通路。最后,循环外泌体 miR-221-3p 水平在体外也具有促进 HLEC 出芽的生物学功能,并且与肿瘤 miR-221-3p 表达、CSCC 患者的淋巴管 VASH1 表达、淋巴管生成和 LN 转移密切相关。总之,CSCC 分泌的外泌体 miR-221-3p 通过下调 VASH1 转移到 HLEC 中,促进淋巴管生成和淋巴转移,可能代表早期转移性 CSCC 患者的一种新的诊断生物标志物和治疗靶点。

https://cdn.ncbi.nlm.nih.gov/pmc/blobs/6bc1/6363643/db4fcc817eea/41388_2018_511_Fig1_HTML.jpg

文献AI研究员

20分钟写一篇综述,助力文献阅读效率提升50倍。

立即体验

用中文搜PubMed

大模型驱动的PubMed中文搜索引擎

马上搜索

文档翻译

学术文献翻译模型,支持多种主流文档格式。

立即体验