Suppr超能文献

长链非编码RNA SNHG6通过吸附miR-760和激活FOXC1促进结直肠癌进展。

Long noncoding RNA SNHG6 promotes the progression of colorectal cancer through sponging miR-760 and activation of FOXC1.

作者信息

Zhu Yuekun, Xing Yanwei, Chi Fengxu, Sun Weidong, Zhang Zhiyong, Piao Daxun

机构信息

Department of General Surgery, The First Affiliated Hospital of Harbin Medical University, Harbin, China,

Department of Surgery, Robert-Wood-Johnson Medical School University Hospital, Rutgers University, The State University of New Jersey, New Brunswick, NJ, USA,

出版信息

Onco Targets Ther. 2018 Sep 12;11:5743-5752. doi: 10.2147/OTT.S170246. eCollection 2018.

Abstract

BACKGROUND

Colorectal cancer (CRC) is one of most common cancers worldwide. Long non-coding RNA SNHG6 has been reported to act as essential regulators in several cancers. However, the functional role and molecular mechanism of SNHG6 in colorectal cancer remain unclear.

METHODS

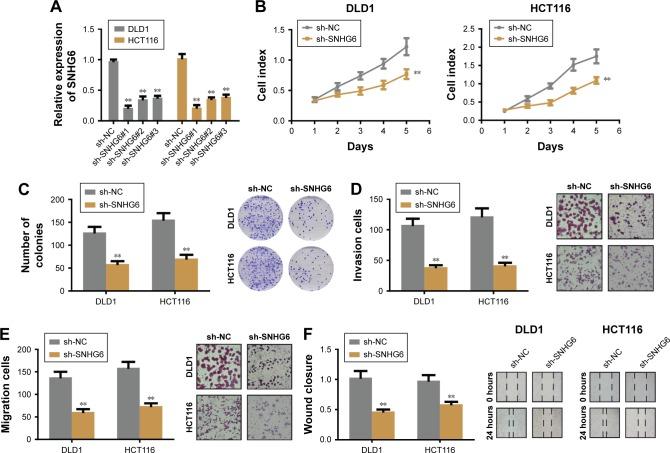
Quantitative real-time polymerase chain reaction (PCR) was performed to evaluate the SNHG6 expression in CRC tissues. Colony formation, transwell assays and in vivo mice models were carried out to assess the effect of SNHG6 on CRC biological functions.

RESULTS

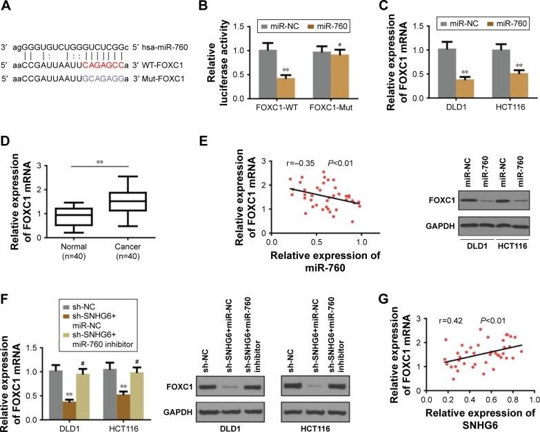
In the present study, we showed that the expression of SNHG6 was significantly upregulated in CRC tissues and cell lines. High expression of SNHG6 was associated with shorter overall survival in CRC patients. Functionally, SNHG6 knockdown significantly inhibited cell proliferation, invasion and migration both in vitro and in vivo. Mechanically, miR-760 was a direct target of SNHG6, and repression of miR-760 could rescue the inhibitory effect of SNHG6 knockdown on CRC progression. In addition, SNHG6 positively regulated FOXC1 expression through sponging miR-760 in CRC cells, thus indicating that SNHG6 exerted an oncogenic role in CRC by acting as a ceRNA of miR-760.

CONCLUSION

Our results indicate that long non-coding RNA SNHG6 promotes colorectal cancer progression by sequestering miR-760 and activating FOXC1, our findings suggest that SNHG6 may serve as a potential therapeutic target for CRC.

摘要

背景

结直肠癌(CRC)是全球最常见的癌症之一。据报道,长链非编码RNA SNHG6在几种癌症中起着重要的调节作用。然而,SNHG6在结直肠癌中的功能作用和分子机制仍不清楚。

方法

采用定量实时聚合酶链反应(PCR)评估CRC组织中SNHG6的表达。进行集落形成、Transwell实验和体内小鼠模型实验,以评估SNHG6对CRC生物学功能的影响。

结果

在本研究中,我们发现SNHG6在CRC组织和细胞系中的表达显著上调。SNHG6的高表达与CRC患者较短的总生存期相关。在功能上,敲低SNHG6在体外和体内均显著抑制细胞增殖、侵袭和迁移。机制上,miR-760是SNHG6的直接靶点,抑制miR-760可以挽救敲低SNHG6对CRC进展的抑制作用。此外,SNHG6通过在CRC细胞中海绵化miR-760正向调节FOXC1的表达,从而表明SNHG6通过作为miR-760的ceRNA在CRC中发挥致癌作用。

结论

我们的结果表明,长链非编码RNA SNHG6通过隔离miR-760和激活FOXC1促进结直肠癌进展,我们的发现提示SNHG6可能作为CRC的潜在治疗靶点。

https://cdn.ncbi.nlm.nih.gov/pmc/blobs/7ae4/6140718/a5b63b2d11cb/ott-11-5743Fig1.jpg

文献AI研究员

20分钟写一篇综述,助力文献阅读效率提升50倍。

立即体验

用中文搜PubMed

大模型驱动的PubMed中文搜索引擎

马上搜索

文档翻译

学术文献翻译模型,支持多种主流文档格式。

立即体验