Suppr超能文献

多个链接将中心碳代谢与枯草芽孢杆菌中 DNA 复制的起始和延伸联系起来。

Multiple links connect central carbon metabolism to DNA replication initiation and elongation in Bacillus subtilis.

机构信息

iSSB, Génopole, CNRS, UEVE, Université Paris-Saclay, Evry France.

MICALIS, INRA, Jouy en Josas, France.

出版信息

DNA Res. 2018 Dec 1;25(6):641-653. doi: 10.1093/dnares/dsy031.

Abstract

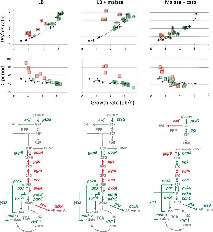
DNA replication is coupled to growth by an unknown mechanism. Here, we investigated this coupling by analyzing growth and replication in 15 mutants of central carbon metabolism (CCM) cultivated in three rich media. In about one-fourth of the condition tested, defects in replication resulting from changes in initiation or elongation were detected. This uncovered 11 CCM genes important for replication and showed that some of these genes have an effect in one, two or three media. Additional results presented here and elsewhere (Jannière, L., Canceill, D., Suski, C., et al. (2007), PLoS One, 2, e447.) showed that, in the LB medium, the CCM genes important for DNA elongation (gapA and ackA) are genetically linked to the lagging strand polymerase DnaE while those important for initiation (pgk and pykA) are genetically linked to the replication enzymes DnaC (helicase), DnaG (primase) and DnaE. Our work thus shows that the coupling between growth and replication involves multiple, medium-dependent links between CCM and replication. They also suggest that changes in CCM may affect initiation by altering the functional recruitment of DnaC, DnaG and DnaE at the chromosomal origin, and may affect elongation by altering the activity of DnaE at the replication fork. The underlying mechanism is discussed.

摘要

DNA 复制通过未知机制与生长相偶联。在这里,我们通过分析在三种丰富培养基中培养的 15 种中心碳代谢 (CCM) 突变体的生长和复制来研究这种偶联。在大约四分之一的测试条件下,检测到由于起始或延伸变化导致的复制缺陷。这揭示了 11 个对复制重要的 CCM 基因,并表明其中一些基因在一种、两种或三种培养基中具有影响。这里和其他地方(Jannière,L.,Canceill,D.,Suski,C.,等人。(2007),PLoS One,2,e447.)的其他结果表明,在 LB 培养基中,对 DNA 延伸重要的 CCM 基因(gapA 和 ackA)与滞后链聚合酶 DnaE 在遗传上相关,而对起始重要的 CCM 基因(pgk 和 pykA)与复制酶 DnaC(解旋酶)、DnaG(引物酶)和 DnaE 在遗传上相关。因此,我们的工作表明,生长和复制之间的偶联涉及 CCM 和复制之间的多个、依赖培养基的联系。它们还表明,CCM 的变化可能通过改变 DnaC、DnaG 和 DnaE 在染色体起点的功能募集来影响起始,并且可能通过改变复制叉处 DnaE 的活性来影响延伸。讨论了潜在的机制。

https://cdn.ncbi.nlm.nih.gov/pmc/blobs/b725/6289782/46060a47600c/dsy031f1.jpg

文献AI研究员

20分钟写一篇综述,助力文献阅读效率提升50倍。

立即体验

用中文搜PubMed

大模型驱动的PubMed中文搜索引擎

马上搜索

文档翻译

学术文献翻译模型,支持多种主流文档格式。

立即体验