Suppr超能文献

普通长腕章鱼(Octopus minor)的基因组。

The genome of common long-arm octopus Octopus minor.

作者信息

Kim Bo-Mi, Kang Seunghyun, Ahn Do-Hwan, Jung Seung-Hyun, Rhee Hwanseok, Yoo Jong Su, Lee Jong-Eun, Lee SeungJae, Han Yong-Hee, Ryu Kyoung-Bin, Cho Sung-Jin, Park Hyun, An Hye Suck

机构信息

Unit of Polar Genomics, Korea Polar Research Institute (KOPRI), Incheon 21990, Korea.

Department of Genetic Resources Research, National Marine Biodiversity Institute of Korea (MABIK), Janghang-eup, Seochun-gun, Chungchungnam-do 33662, Korea.

出版信息

Gigascience. 2018 Nov 1;7(11):giy119. doi: 10.1093/gigascience/giy119.

Abstract

BACKGROUND

The common long-arm octopus (Octopus minor) is found in mudflats of subtidal zones and faces numerous environmental challenges. The ability to adapt its morphology and behavioral repertoire to diverse environmental conditions makes the species a promising model for understanding genomic adaptation and evolution in cephalopods.

FINDINGS

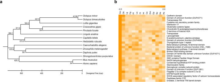
The final genome assembly of O. minor is 5.09 Gb, with a contig N50 size of 197 kb and longest size of 3.027 Mb, from a total of 419 Gb raw reads generated using the Pacific Biosciences RS II platform. We identified 30,010 genes; 44.43% of the genome is composed of repeat elements. The genome-wide phylogenetic tree indicated the divergence time between O. minor and Octopus bimaculoides was estimated to be 43 million years ago based on single-copy orthologous genes. In total, 178 gene families are expanded in O. minor in the 14 bilaterian species.

CONCLUSIONS

We found that the O. minor genome was larger than that of closely related O. bimaculoides, and this difference could be explained by enlarged introns and recently diversified transposable elements. The high-quality O. minor genome assembly provides a valuable resource for understanding octopus genome evolution and the molecular basis of adaptations to mudflats.

摘要

背景

普通长腕章鱼(Octopus minor)生活在潮下带的泥滩中,面临着众多环境挑战。其能够使其形态和行为模式适应多样的环境条件,这使得该物种成为理解头足类动物基因组适应和进化的一个有前景的模型。

研究结果

使用太平洋生物科学公司的RS II平台产生了总共419Gb的原始读数,由此得到的普通长腕章鱼的最终基因组组装大小为5.09Gb,重叠群N50大小为197kb,最长大小为3.027Mb。我们鉴定出30010个基因;基因组的44.43%由重复元件组成。基于单拷贝直系同源基因构建的全基因组系统发育树表明,普通长腕章鱼和双斑章鱼之间的分化时间估计为4300万年前。在14种两侧对称动物中,普通长腕章鱼总共178个基因家族发生了扩张。

结论

我们发现普通长腕章鱼的基因组比其亲缘关系较近的双斑章鱼的基因组更大,这种差异可以通过内含子的扩大和最近多样化的转座元件来解释。高质量的普通长腕章鱼基因组组装为理解章鱼基因组进化以及适应泥滩的分子基础提供了宝贵资源。

https://cdn.ncbi.nlm.nih.gov/pmc/blobs/e6b1/6279123/9878743b1060/giy119fig1.jpg

文献AI研究员

20分钟写一篇综述,助力文献阅读效率提升50倍。

立即体验

用中文搜PubMed

大模型驱动的PubMed中文搜索引擎

马上搜索

文档翻译

学术文献翻译模型,支持多种主流文档格式。

立即体验