Suppr超能文献

线粒体解偶联为 p53 缺陷型癌症提供了一种新的治疗机会。

Mitochondrial uncoupling reveals a novel therapeutic opportunity for p53-defective cancers.

机构信息

IFOM-p53Lab Joint Research Laboratory, IFOM, Milan, 20139, Italy.

Duke-NUS Graduate Medical School, 8 College Road, Singapore, 169857, Singapore.

出版信息

Nat Commun. 2018 Sep 26;9(1):3931. doi: 10.1038/s41467-018-05805-1.

Abstract

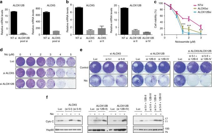
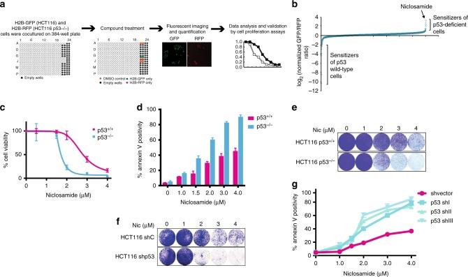
There are considerable challenges in directly targeting the mutant p53 protein, given the large heterogeneity of p53 mutations in the clinic. An alternative approach is to exploit the altered fitness of cells imposed by loss-of-wild-type p53. Here we identify niclosamide through a HTS screen for compounds selectively killing p53-deficient cells. Niclosamide impairs the growth of p53-deficient cells and of p53 mutant patient-derived ovarian xenografts. Metabolome profiling reveals that niclosamide induces mitochondrial uncoupling, which renders mutant p53 cells susceptible to mitochondrial-dependent apoptosis through preferential accumulation of arachidonic acid (AA), and represents a first-in-class inhibitor of p53 mutant tumors. Wild-type p53 evades the cytotoxicity by promoting the transcriptional induction of two key lipid oxygenation genes, ALOX5 and ALOX12B, which catalyzes the dioxygenation and breakdown of AA. Therefore, we propose a new paradigm for targeting cancers defective in the p53 pathway, by exploiting their vulnerability to niclosamide-induced mitochondrial uncoupling.

摘要

由于临床上 p53 突变的高度异质性,直接靶向突变的 p53 蛋白存在相当大的挑战。另一种方法是利用野生型 p53 缺失所带来的细胞适应性变化。在这里,我们通过高通量筛选化合物来选择性杀死 p53 缺陷细胞,从而发现了尼氯硝唑。尼氯硝唑能抑制 p53 缺陷细胞和 p53 突变的患者来源卵巢异种移植物的生长。代谢组学分析显示,尼氯硝唑诱导线粒体解偶联,这通过优先积累花生四烯酸(AA)使突变型 p53 细胞易受线粒体依赖性凋亡,并代表了一类新型的 p53 突变肿瘤抑制剂。野生型 p53 通过促进两个关键脂质加氧酶基因 ALOX5 和 ALOX12B 的转录诱导来逃避细胞毒性,这两个基因可以催化 AA 的双加氧和分解。因此,我们提出了一种针对 p53 通路缺陷型癌症的新方法,利用它们对尼氯硝唑诱导的线粒体解偶联的敏感性。

https://cdn.ncbi.nlm.nih.gov/pmc/blobs/8eb8/6158291/950d28394ab7/41467_2018_5805_Fig1_HTML.jpg

文献AI研究员

20分钟写一篇综述,助力文献阅读效率提升50倍。

立即体验

用中文搜PubMed

大模型驱动的PubMed中文搜索引擎

马上搜索

文档翻译

学术文献翻译模型,支持多种主流文档格式。

立即体验