Suppr超能文献

抑制 NKCC1 通过 TRAF6 介导的途径调节缺血再灌注肺损伤中的肺泡液体清除和炎症。

Inhibition of NKCC1 Modulates Alveolar Fluid Clearance and Inflammation in Ischemia-Reperfusion Lung Injury via TRAF6-Mediated Pathways.

机构信息

Division of Pulmonary and Critical Care, Department of Internal Medicine, Tri-Service General Hospital, Taipei, Taiwan.

Graduate Institute of Medical Sciences, National Defense Medical Center, Taipei, Taiwan.

出版信息

Front Immunol. 2018 Sep 13;9:2049. doi: 10.3389/fimmu.2018.02049. eCollection 2018.

Abstract

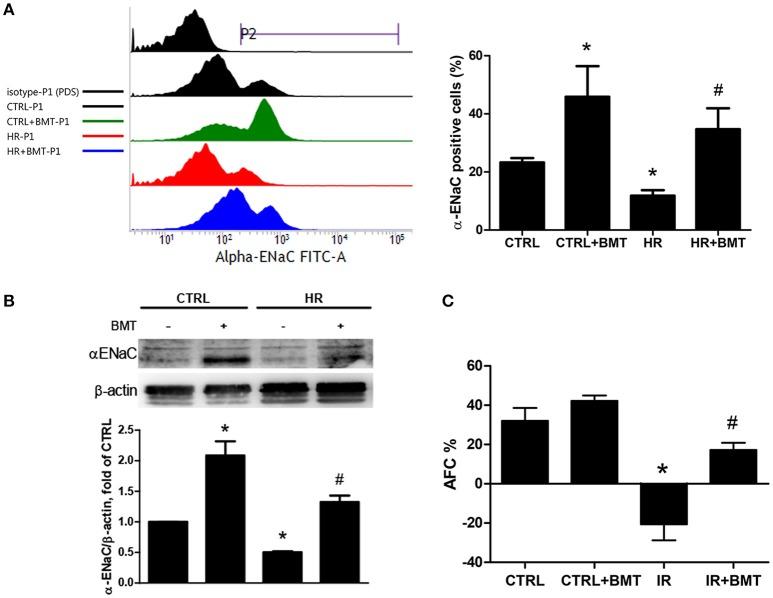
The expression of Na-K-2Cl cotransporter 1 (NKCC1) in the alveolar epithelium is responsible for fluid homeostasis in acute lung injury (ALI). Increasing evidence suggests that NKCC1 is associated with inflammation in ALI. We hypothesized that inhibiting NKCC1 would attenuate ALI after ischemia-reperfusion (IR) by modulating pathways that are mediated by tumor necrosis-associated factor 6 (TRAF6). IR-ALI was induced by producing 30 min of ischemia followed by 90 min of reperfusion in an isolated and perfused rat lung model. The rats were randomly allotted into four groups comprising two control groups and two IR groups with and without bumetanide. Alveolar fluid clearance (AFC) was measured for each group. Mouse alveolar MLE-12 cells were cultured in control and hypoxia-reoxygenation (HR) conditions with or without bumetanide. Flow cytometry and transwell monolayer permeability assay were carried out for each group. Bumetanide attenuated the activation of p-NKCC1 and lung edema after IR. In the HR model, bumetanide decreased the cellular volume and increased the transwell permeability. In contrast, bumetanide increased the expression of epithelial sodium channel (ENaC) via p38 mitogen-activated protein kinase (p38 MAPK), which attenuated the reduction of AFC after IR. Bumetanide also modulated lung inflammation via nuclear factor-κB (NF-κB). TRAF6, which is upstream of p38 MAPK and NF-κB, was attenuated by bumetanide after IR and HR. Inhibition of NKCC1 by bumetanide reciprocally modulated epithelial p38 MAPK and NF-κB via TRAF6 in IR-ALI. This interaction attenuated the reduction of AFC via upregulating ENaC expression and reduced lung inflammation.

摘要

钠钾 2 氯协同转运蛋白 1(NKCC1)在肺泡上皮细胞中的表达负责急性肺损伤(ALI)中的液体动态平衡。越来越多的证据表明,NKCC1 与 ALI 中的炎症有关。我们假设通过调节肿瘤坏死相关因子 6(TRAF6)介导的途径,抑制 NKCC1 将减轻缺血再灌注(IR)后的 ALI。在离体灌注大鼠肺模型中,通过产生 30 分钟的缺血再灌注 90 分钟来诱导 IR-ALI。大鼠被随机分配到四个组,包括两个对照组和两个有和没有布美他尼的 IR 组。测量每组的肺泡液清除率(AFC)。在对照和缺氧复氧(HR)条件下培养小鼠肺泡 MLE-12 细胞,有和没有布美他尼。对每组进行流式细胞术和 Transwell 单层通透性测定。布美他尼减轻了 IR 后 p-NKCC1 的激活和肺水肿。在 HR 模型中,布美他尼降低了细胞体积并增加了 Transwell 通透性。相反,布美他尼通过 p38 丝裂原激活蛋白激酶(p38 MAPK)增加上皮钠通道(ENaC)的表达,这减轻了 IR 后 AFC 的减少。布美他尼还通过核因子-κB(NF-κB)调节肺炎症。TRAF6 是 p38 MAPK 和 NF-κB 的上游,在 IR 和 HR 后被布美他尼减弱。布美他尼通过 TRAF6 抑制 NKCC1 ,相互调节上皮 p38 MAPK 和 NF-κB,通过上调 ENaC 表达减轻 AFC 的减少,并减轻肺炎症。

https://cdn.ncbi.nlm.nih.gov/pmc/blobs/f6e7/6146090/c784feedac17/fimmu-09-02049-g0001.jpg

文献AI研究员

20分钟写一篇综述,助力文献阅读效率提升50倍。

立即体验

用中文搜PubMed

大模型驱动的PubMed中文搜索引擎

马上搜索

文档翻译

学术文献翻译模型,支持多种主流文档格式。

立即体验