Suppr超能文献

工程化 mRNA 表达的抗体可预防呼吸道合胞病毒感染。

Engineered mRNA-expressed antibodies prevent respiratory syncytial virus infection.

机构信息

Wallace H. Coulter Department of Biomedical Engineering, Georgia Institute of Technology and Emory University, Atlanta, GA, 30332, USA.

Institute of Bioengineering and Bioscience, Georgia Institute of Technology, Atlanta, GA, 30332, USA.

出版信息

Nat Commun. 2018 Oct 1;9(1):3999. doi: 10.1038/s41467-018-06508-3.

Abstract

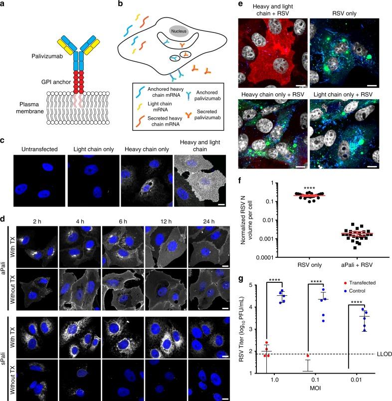
The lung is a critical prophylaxis target for clinically important infectious agents, including human respiratory syncytial virus (RSV) and influenza. Here, we develop a modular, synthetic mRNA-based approach to express neutralizing antibodies directly in the lung via aerosol, to prevent RSV infections. First, we express palivizumab, which reduces RSV F copies by 90.8%. Second, we express engineered, membrane-anchored palivizumab, which prevents detectable infection in transfected cells, reducing in vitro titer and in vivo RSV F copies by 99.7% and 89.6%, respectively. Finally, we express an anchored or secreted high-affinity, anti-RSV F, camelid antibody (RSV aVHH and sVHH). We demonstrate that RSV aVHH, but not RSV sVHH, significantly inhibits RSV 7 days post transfection, and we show that RSV aVHH is present in the lung for at least 28 days. Overall, our data suggests that expressing membrane-anchored broadly neutralizing antibodies in the lungs could potentially be a promising pulmonary prophylaxis approach.

摘要

肺部是临床重要感染因子(包括人类呼吸道合胞病毒 [RSV] 和流感)的关键预防靶标。在这里,我们开发了一种模块化、基于合成 mRNA 的方法,通过气溶胶在肺部直接表达中和抗体,以预防 RSV 感染。首先,我们表达了帕利珠单抗,可使 RSV F 拷贝数减少 90.8%。其次,我们表达了经过工程改造的、膜锚定的帕利珠单抗,可防止转染细胞中检测到的感染,体外滴度和体内 RSV F 拷贝数分别降低 99.7%和 89.6%。最后,我们表达了一种锚定或分泌的高亲和力抗 RSV F 的骆驼科抗体(RSV aVHH 和 sVHH)。我们证明 RSV aVHH 可显著抑制转染后 7 天的 RSV,且 RSV aVHH 在肺部至少存在 28 天。总的来说,我们的数据表明,在肺部表达膜锚定的广泛中和抗体可能是一种有前途的肺部预防方法。

https://cdn.ncbi.nlm.nih.gov/pmc/blobs/2743/6167369/d227435f899a/41467_2018_6508_Fig1_HTML.jpg

文献AI研究员

20分钟写一篇综述,助力文献阅读效率提升50倍。

立即体验

用中文搜PubMed

大模型驱动的PubMed中文搜索引擎

马上搜索

文档翻译

学术文献翻译模型,支持多种主流文档格式。

立即体验