Suppr超能文献

鉴定携带 pVAPB 质粒的马红球菌分离株中的 vapA 毒力因子功能同源物。

Identification of a VapA virulence factor functional homolog in Rhodococcus equi isolates housing the pVAPB plasmid.

机构信息

Department of Infectious Disease, University of Georgia, Athens, Georgia, United States of America.

出版信息

PLoS One. 2018 Oct 4;13(10):e0204475. doi: 10.1371/journal.pone.0204475. eCollection 2018.

Abstract

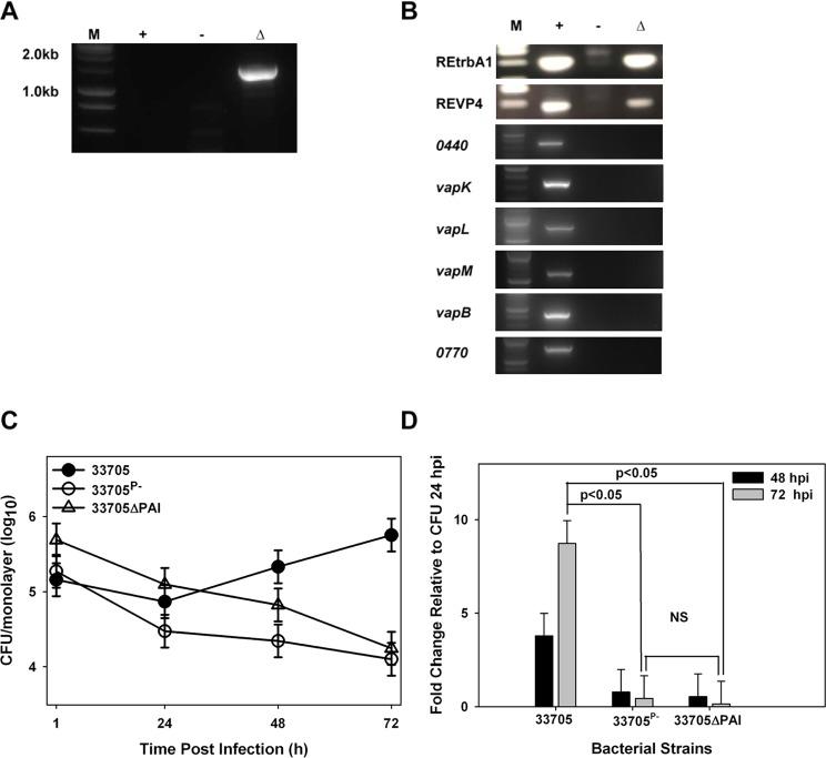
Rhodococcus equi is a facultative intracellular bacterium of macrophages and is an important pathogen of animals and immunocompromised people wherein disease results in abcessation of the lungs and other sites. Prior work has shown that the presence of the major virulence determinant, VapA, encoded on the pVAPA-type plasmid, disrupts normal phagosome development and is essential for bacterial replication within macrophages. pVAPA- type plasmids are typical of R. equi strains derived from foals while strains from pigs carry plasmids of the pVAPB-type, lacking vapA, and those from humans harbor various types of plasmids including pVAPA and pVAPB. Through the creation and analysis of a series of gene deletion mutants, we found that vapK1 or vapK2 is required for optimal intracellular replication of an R. equi isolate carrying a pVAPB plasmid type. Complementation analysis of a ΔvapA R. equi strain with vapK1 or vapK2 showed the VapK proteins of the pVAPB-type plasmid could restore replication capacity to the macrophage growth-attenuated ΔvapA strain. Additionally, in contrast to the intracellular growth capabilities displayed by an equine R. equi transconjugant strain carrying a pVAPB-type plasmid, a transconjugant strain carrying a pVAPB-type plasmid deleted of vapK1 and vapK2 proved incapable of replication in equine macrophages. Cumulatively, these data indicate that VapK1 and K2 are functionally equivalent to VapA.

摘要

马红球菌是一种兼性细胞内细菌,可以感染巨噬细胞,是动物和免疫功能低下人群的重要病原体,可导致肺部和其他部位脓肿。先前的研究表明,存在于 pVAPA 型质粒上的主要毒力决定因子 vapA 会破坏正常的吞噬体发育,是细菌在巨噬细胞内复制所必需的。pVAPA 型质粒是源自驹马的马红球菌菌株的典型特征,而源自猪的菌株携带缺乏 vapA 的 pVAPB 型质粒,源自人类的菌株则携带各种类型的质粒,包括 pVAPA 和 pVAPB。通过一系列基因缺失突变体的创建和分析,我们发现 vapK1 或 vapK2 是携带 pVAPB 型质粒的马红球菌分离株最佳细胞内复制所必需的。用 vapK1 或 vapK2 对携带 vapA 的 R. equi 缺失株进行互补分析表明,pVAPB 型质粒的 VapK 蛋白可以恢复对巨噬细胞生长减弱的 vapA 缺失株的复制能力。此外,与携带 pVAPB 型质粒的马源 R. equi 转染子菌株在细胞内的生长能力形成对比的是,携带 vapK1 和 vapK2 缺失的 pVAPB 型质粒的转染子菌株无法在马巨噬细胞中复制。总而言之,这些数据表明 VapK1 和 K2 在功能上与 VapA 等效。

https://cdn.ncbi.nlm.nih.gov/pmc/blobs/a20d/6171844/002c69c4108a/pone.0204475.g001.jpg

文献AI研究员

20分钟写一篇综述,助力文献阅读效率提升50倍。

立即体验

用中文搜PubMed

大模型驱动的PubMed中文搜索引擎

马上搜索

文档翻译

学术文献翻译模型,支持多种主流文档格式。

立即体验