Suppr超能文献

解析弥漫性大 B 细胞淋巴瘤的微环境为基于基因表达的生存预测因子,适用于福尔马林固定石蜡包埋组织。

Dissection of DLBCL microenvironment provides a gene expression-based predictor of survival applicable to formalin-fixed paraffin-embedded tissue.

机构信息

Hematology and Cell Therapy Unit, IRCCS-Istituto Tumori 'Giovanni Paolo II', Bari, Italy.

Division of Diagnostic Haematopathology, European Institute of Oncology, IRCCS, Milan, Italy.

出版信息

Ann Oncol. 2018 Dec 1;29(12):2363-2370. doi: 10.1093/annonc/mdy450.

Abstract

BACKGROUND

Gene expression profiling (GEP) studies recognized a prognostic role for tumor microenvironment (TME) in diffuse large B-cell lymphoma (DLBCL), but the routinely adoption of prognostic stromal signatures remains limited.

PATIENTS AND METHODS

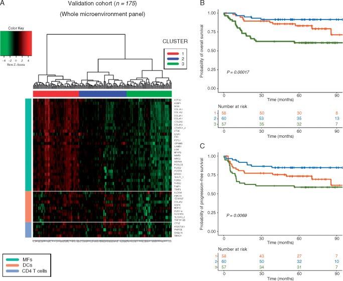
Here, we applied the computational method CIBERSORT to generate a 1028-gene matrix incorporating signatures of 17 immune and stromal cytotypes. Then, we carried out a deconvolution on publicly available GEP data of 482 untreated DLBCLs to reveal associations between clinical outcomes and proportions of putative tumor-infiltrating cell types. Forty-five genes related to peculiar prognostic cytotypes were selected and their expression digitally quantified by NanoString technology on a validation set of 175 formalin-fixed, paraffin-embedded DLBCLs from two randomized trials. Data from an unsupervised clustering analysis were used to build a model of clustering assignment, whose prognostic value was also assessed on an independent cohort of 40 cases. All tissue samples consisted of pretreatment biopsies of advanced-stage DLBCLs treated by comparable R-CHOP/R-CHOP-like regimens.

RESULTS

In silico analysis demonstrated that higher proportion of myofibroblasts (MFs), dendritic cells, and CD4+ T cells correlated with better outcomes and the expression of genes in our panel is associated with a risk of overall and progression-free survival. In a multivariate Cox model, the microenvironment genes retained high prognostic performance independently of the cell-of-origin (COO), and integration of the two prognosticators (COO + TME) improved survival prediction in both validation set and independent cohort. Moreover, the major contribution of MF-related genes to the panel and Gene Set Enrichment Analysis suggested a strong influence of extracellular matrix determinants in DLBCL biology.

CONCLUSIONS

Our study identified new prognostic categories of DLBCL, providing an easy-to-apply gene panel that powerfully predicts patients' survival. Moreover, owing to its relationship with specific stromal and immune components, the panel may acquire a predictive relevance in clinical trials exploring new drugs with known impact on TME.

摘要

背景

基因表达谱(GEP)研究在弥漫性大 B 细胞淋巴瘤(DLBCL)中识别了肿瘤微环境(TME)的预后作用,但常规采用的预后基质特征仍然有限。

患者和方法

在这里,我们应用计算方法 CIBERSORT 生成了一个包含 17 种免疫和基质细胞类型特征的 1028 基因矩阵。然后,我们对 482 例未经治疗的 DLBCL 的公开 GEP 数据进行了去卷积,以揭示临床结局与推定肿瘤浸润细胞类型比例之间的关联。选择了 45 个与独特预后细胞类型相关的基因,并通过纳米字符串技术在来自两项随机试验的 175 例福尔马林固定、石蜡包埋的 DLBCL 的验证集中对其表达进行了数字量化。使用无监督聚类分析的数据构建了聚类分配模型,并在 40 例独立队列中评估了该模型的预后价值。所有组织样本均由经可比 R-CHOP/R-CHOP 样方案治疗的晚期 DLBCL 的预处理活检组成。

结果

在计算机分析中,较高比例的肌成纤维细胞(MFs)、树突状细胞和 CD4+T 细胞与较好的结果相关,并且我们研究小组的基因表达与总生存率和无进展生存率的风险相关。在多变量 Cox 模型中,微环境基因在独立于细胞起源(COO)的情况下仍保留了较高的预后性能,并且在验证集和独立队列中,两种预后因子(COO+TME)的整合提高了生存预测。此外,MF 相关基因对该研究小组的主要贡献和基因集富集分析表明,细胞外基质决定因素在 DLBCL 生物学中具有很强的影响。

结论

我们的研究确定了新的 DLBCL 预后类别,提供了一个易于应用的基因小组,可有力预测患者的生存率。此外,由于其与特定的基质和免疫成分的关系,该小组可能在临床试验中获得新的药物预测的相关性,这些药物具有已知对 TME 的影响。

https://cdn.ncbi.nlm.nih.gov/pmc/blobs/71c1/6311951/b2020649de2d/mdy450f1.jpg

文献AI研究员

20分钟写一篇综述,助力文献阅读效率提升50倍。

立即体验

用中文搜PubMed

大模型驱动的PubMed中文搜索引擎

马上搜索

文档翻译

学术文献翻译模型,支持多种主流文档格式。

立即体验