Suppr超能文献

肌生成蛋白促进肌细胞融合,以平衡纤维数量和大小。

Myogenin promotes myocyte fusion to balance fibre number and size.

机构信息

Randall Centre for Cell and Molecular Biophysics, King's College London, London, SE1 1UL, UK.

Blizard Institute, Barts and The London School of Medicine and Dentistry, Queen Mary University of London, 4 Newark Street, London, E1 2AT, UK.

出版信息

Nat Commun. 2018 Oct 12;9(1):4232. doi: 10.1038/s41467-018-06583-6.

Abstract

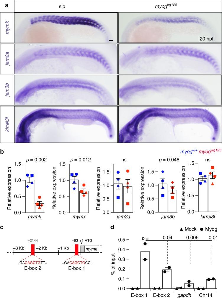
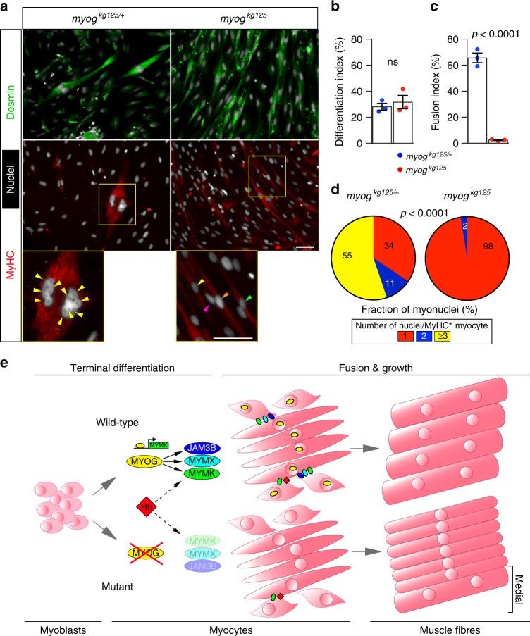
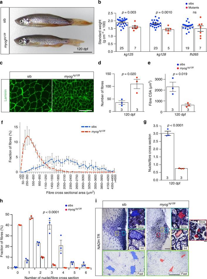
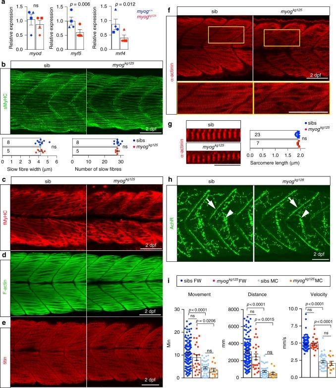
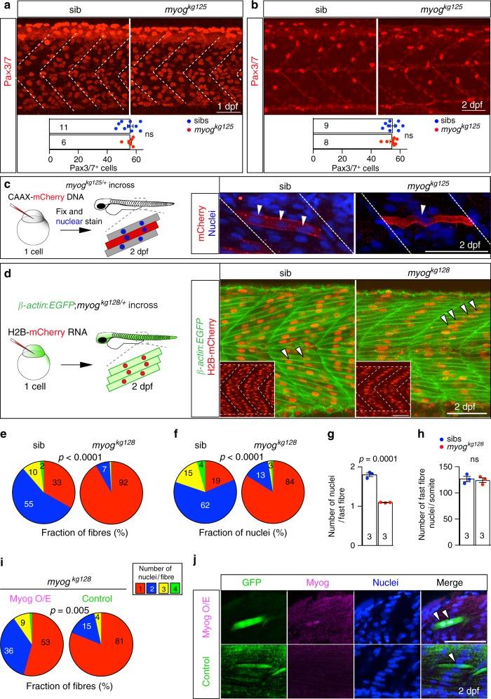
Each skeletal muscle acquires its unique size before birth, when terminally differentiating myocytes fuse to form a defined number of multinucleated myofibres. Although mice in which the transcription factor Myogenin is mutated lack most myogenesis and die perinatally, a specific cell biological role for Myogenin has remained elusive. Here we report that loss of function of zebrafish myog prevents formation of almost all multinucleated muscle fibres. A second, Myogenin-independent, fusion pathway in the deep myotome requires Hedgehog signalling. Lack of Myogenin does not prevent terminal differentiation; the smaller myotome has a normal number of myocytes forming more mononuclear, thin, albeit functional, fast muscle fibres. Mechanistically, Myogenin binds to the myomaker promoter and is required for expression of myomaker and other genes essential for myocyte fusion. Adult myog mutants display reduced muscle mass, decreased fibre size and nucleation. Adult-derived myog mutant myocytes show persistent defective fusion ex vivo. Myogenin is therefore essential for muscle homeostasis, regulating myocyte fusion to determine both muscle fibre number and size.

摘要

每个骨骼肌在出生前就获得了其独特的大小,此时终末分化的成肌细胞融合形成了一定数量的多核肌纤维。尽管肌生成因子 Myogenin 突变的小鼠缺乏大多数肌发生并在围产期死亡,但 Myogenin 的具体细胞生物学作用仍然难以捉摸。在这里,我们报告说,斑马鱼 myog 的功能丧失会阻止几乎所有多核肌纤维的形成。第二个,Myogenin 独立的,深部肌节中的融合途径需要 Hedgehog 信号。缺乏 Myogenin 不会阻止终末分化;较小的肌节有正常数量的成肌细胞形成更多的单核、薄的,尽管功能正常,快速肌纤维。在机制上,Myogenin 结合到肌生成启动子上,并且对于肌生成启动子和其他对于肌细胞融合至关重要的基因的表达是必需的。成年肌突变体显示出肌肉质量减少,纤维大小减小和核形成减少。体外显示成年衍生的 myog 突变体肌细胞持续存在融合缺陷。因此,Myogenin 对于肌肉稳态是必需的,调节肌细胞融合以确定肌肉纤维数量和大小。

https://cdn.ncbi.nlm.nih.gov/pmc/blobs/6841/6185967/63763001c135/41467_2018_6583_Fig1_HTML.jpg

文献AI研究员

20分钟写一篇综述,助力文献阅读效率提升50倍。

立即体验

用中文搜PubMed

大模型驱动的PubMed中文搜索引擎

马上搜索

文档翻译

学术文献翻译模型,支持多种主流文档格式。

立即体验