Suppr超能文献

靶向翻译的新型药物组合协同抑制真菌病原体

Novel Combinations of Agents Targeting Translation That Synergistically Inhibit Fungal Pathogens.

作者信息

Vallières Cindy, Raulo Roxane, Dickinson Matthew, Avery Simon V

机构信息

School of Life Sciences, University of Nottingham, University Park Campus, Nottingham, United Kingdom.

School of Biosciences, University of Nottingham, Sutton Bonington Campus, Loughborough, United Kingdom.

出版信息

Front Microbiol. 2018 Oct 4;9:2355. doi: 10.3389/fmicb.2018.02355. eCollection 2018.

Abstract

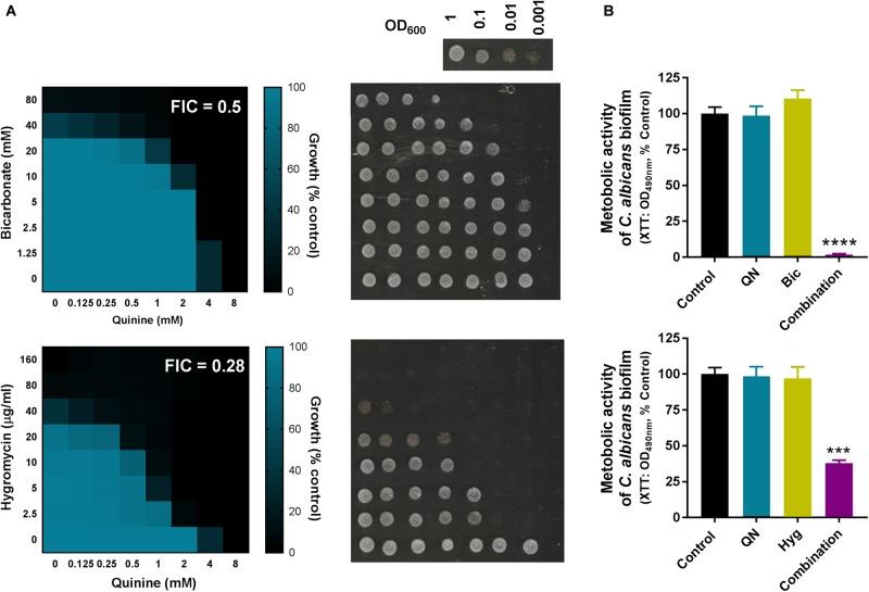
A range of fungicides or antifungals are currently deployed to control fungi in agriculture or medicine, but resistance to current agents is growing so new approaches and molecular targets are urgently needed. Recently, different aminoglycoside antibiotics combined with particular transport inhibitors were found to produce strong, synergistic growth-inhibition of fungi, by synergistically increasing the error rate of mRNA translation. Here, focusing on translation fidelity as a novel target for combinatorial antifungal treatment, we tested the hypothesis that alternative combinations of agents known to affect the availability of functional amino acids would synergistically inhibit growth of major fungal pathogens. We screened 172 novel combinations against three phytopathogens (, , and ) and three human pathogens (, , and ), showing that 48 combinations inhibited strongly the growth of the pathogens; the growth inhibition effect was significantly greater with the agents combined than by a simple product of their individual effects at the same doses. Of these, 23 combinations were effective against more than one pathogen, including combinations comprising food-and-drug approved compounds, e.g., quinine with bicarbonate, and quinine with hygromycin. These combinations [fractional inhibitory combination (FIC) index ≤0.5] gave up to 100% reduction of fungal growth yield at concentrations of agents which, individually, had negligible effect. No synergy was evident against bacterial, plant or mammalian cells, indicating specificity for fungi. Mode-of-action analyses for quinine + hygromycin indicated that synergistic mistranslation was the antifungal mechanism. That mechanism was not universal as bicarbonate exacerbated quinine action by increasing drug uptake. The study unveils chemical combinations and a target process with potential for control of diverse fungal pathogens, and suggests repurposing possibilities for several current therapeutics.

摘要

目前,一系列杀真菌剂或抗真菌药物被用于农业或医学领域来控制真菌,但对现有药物的耐药性正在增加,因此迫切需要新的方法和分子靶点。最近,人们发现不同的氨基糖苷类抗生素与特定的转运抑制剂联合使用时,通过协同提高mRNA翻译的错误率,能对真菌产生强烈的协同生长抑制作用。在此,我们将翻译保真度作为联合抗真菌治疗的新靶点,检验了一个假设,即已知会影响功能性氨基酸可用性的药物的替代组合将协同抑制主要真菌病原体的生长。我们针对三种植物病原体(、和)和三种人类病原体(、和)筛选了172种新组合,结果表明有48种组合能强烈抑制病原体的生长;联合使用这些药物时的生长抑制效果明显大于相同剂量下它们各自单独作用的简单乘积。其中,有23种组合对不止一种病原体有效,包括含有食品和药物管理局批准化合物的组合,例如奎宁与碳酸氢盐以及奎宁与潮霉素的组合。这些组合[分数抑制浓度指数(FIC)≤0.5]在单独使用时效果可忽略不计的药物浓度下,能使真菌生长产量降低多达100%。对细菌、植物或哺乳动物细胞未观察到协同作用,表明对真菌具有特异性。对奎宁 + 潮霉素的作用机制分析表明,协同错义翻译是抗真菌机制。但该机制并不普遍适用,因为碳酸氢盐通过增加药物摄取增强了奎宁的作用。这项研究揭示了具有控制多种真菌病原体潜力的化学组合和一个靶点过程,并提出了几种现有治疗药物重新利用的可能性。

https://cdn.ncbi.nlm.nih.gov/pmc/blobs/f92c/6186996/ea01a367a6d5/fmicb-09-02355-g001.jpg

文献AI研究员

20分钟写一篇综述,助力文献阅读效率提升50倍。

立即体验

用中文搜PubMed

大模型驱动的PubMed中文搜索引擎

马上搜索

文档翻译

学术文献翻译模型,支持多种主流文档格式。

立即体验