Suppr超能文献

鉴定FOXM1作为三阴性乳腺癌的特异性标志物。

Identification of FOXM1 as a specific marker for triple‑negative breast cancer.

作者信息

Tan Yanli, Wang Qixue, Xie Yingbin, Qiao Xiaoxia, Zhang Shun, Wang Yanan, Yang Yongbin, Zhang Bo

机构信息

Department of Pathology, School of Basic Medical Sciences, Peking University Health Science Center, Beijing 100191, P.R. China.

Department of Neurosurgery, Tianjin Neurological Institute, Tianjin 300052, P.R. China.

出版信息

Int J Oncol. 2019 Jan;54(1):87-97. doi: 10.3892/ijo.2018.4598. Epub 2018 Oct 19.

Abstract

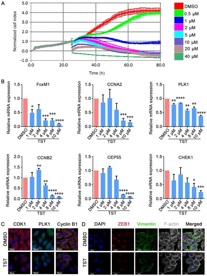
The present study aimed to identify the therapeutic role of the forkhead box M1 (FOXM1)‑associated pathway in triple‑negative breast cancer (TNBC). Using a Cancer Landscapes‑based analysis, a gene regulatory network model was constructed. The present results demonstrated that FOXM1 occupies a key position in gene networks and is a critical regulatory gene in breast cancer. Using breast carcinoma gene expression data from The Cancer Genome Atlas, it was identified that FOXM1 expression was increased in the basal‑like breast cancer subtype compared with other breast cancer subtypes. RNA‑sequencing analysis of MDA‑MB‑231 cells treated with 4 and 10 µl/ml Thiostrepton identified 662 and 5,888 significantly differentially expressed genes, respectively. The Kyoto Encyclopedia of Genes and Genomes pathway enrichment analyses demonstrated that FOXM1 was highly associated with multiple biological processes and was markedly associated with metabolic pathways in TNBC. The use of Search Tool for the Retrieval of Interacting Genes/Proteins provided a critical assessment and integration of protein‑protein interactions, and demonstrated the multiple important functions of FOXM1 in TNBC. Real‑time cell analysis, reverse transcription‑quantitative polymerase chain reaction and immunofluorescence staining were used to assess the anti‑tumor activity of Thiostrepton in TNBC cells in vitro. The present results identified that suppression of FOXM1 using Thiostrepton inhibited MDA‑MB‑231 cell proliferation and the expression of cell cycle‑associated genes, including cyclin A2, cyclin B2, checkpoint kinase 1, centrosomal protein 55 and polo like kinase 1. Immunofluorescence staining analysis demonstrated that vimentin, filamentous actin and zinc finger E‑box‑binding homeobox 1 were all decreased following treatment with Thiostrepton. Furthermore, a BALB/C nude mouse subcutaneous xenograft model was used to verify the function of FOXM1 in vivo. The present results demonstrated that FOXM1 inhibition significantly suppressed MDA‑MB‑231 cell tumorigenesis in vivo. Overall, the present results suggested that FOXM1 is a key gene that serves important roles in multiple biological processes in TNBC and that it may serve as a novel therapeutic target in TNBC.

摘要

本研究旨在确定叉头框M1(FOXM1)相关通路在三阴性乳腺癌(TNBC)中的治疗作用。通过基于癌症景观的分析,构建了一个基因调控网络模型。目前的结果表明,FOXM1在基因网络中占据关键位置,是乳腺癌中的一个关键调控基因。利用来自癌症基因组图谱的乳腺癌基因表达数据,发现与其他乳腺癌亚型相比,FOXM1在基底样乳腺癌亚型中的表达增加。对用4和10 μl/ml硫链丝菌素处理的MDA-MB-231细胞进行RNA测序分析,分别鉴定出662个和5888个显著差异表达的基因。京都基因与基因组百科全书通路富集分析表明,FOXM1与多个生物学过程高度相关,并且与TNBC中的代谢通路显著相关。使用检索相互作用基因/蛋白质的搜索工具对蛋白质-蛋白质相互作用进行了关键评估和整合,并证明了FOXM1在TNBC中的多种重要功能。采用实时细胞分析、逆转录定量聚合酶链反应和免疫荧光染色来评估硫链丝菌素在体外TNBC细胞中的抗肿瘤活性。目前的结果表明,用硫链丝菌素抑制FOXM1可抑制MDA-MB-231细胞增殖以及细胞周期相关基因的表达,包括细胞周期蛋白A2、细胞周期蛋白B2、检查点激酶1、中心体蛋白55和polo样激酶1。免疫荧光染色分析表明,用硫链丝菌素处理后,波形蛋白、丝状肌动蛋白和锌指E盒结合同源框1均减少。此外,使用BALB/C裸鼠皮下异种移植模型在体内验证FOXM1的功能。目前的结果表明,抑制FOXM1可在体内显著抑制MDA-MB-231细胞的肿瘤发生。总体而言,目前的结果表明,FOXM1是一个关键基因,在TNBC的多个生物学过程中发挥重要作用,并且它可能成为TNBC的一个新的治疗靶点。

https://cdn.ncbi.nlm.nih.gov/pmc/blobs/b81c/6254995/126f32aec3c0/IJO-54-01-0087-g00.jpg

文献AI研究员

20分钟写一篇综述,助力文献阅读效率提升50倍。

立即体验

用中文搜PubMed

大模型驱动的PubMed中文搜索引擎

马上搜索

文档翻译

学术文献翻译模型,支持多种主流文档格式。

立即体验