Suppr超能文献

NF-κB 在维持小鼠分子和行为性昼夜节律中的作用。

Requirement for NF-κB in maintenance of molecular and behavioral circadian rhythms in mice.

机构信息

Department of Medicine, Division of Endocrinology, Metabolism, and Molecular Medicine, Northwestern University Feinberg School of Medicine, Chicago, Illinois 60611, USA.

Department of Neurobiology, Northwestern University, Evanston, Illinois 60208, USA.

出版信息

Genes Dev. 2018 Nov 1;32(21-22):1367-1379. doi: 10.1101/gad.319228.118. Epub 2018 Oct 26.

Abstract

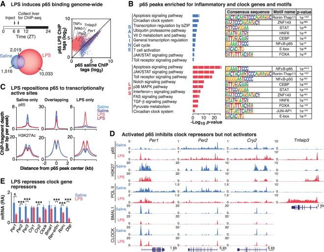
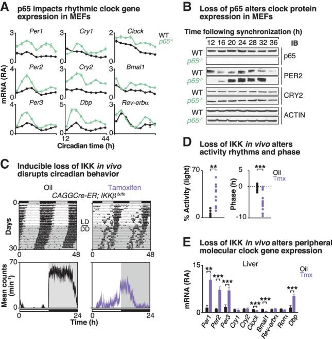
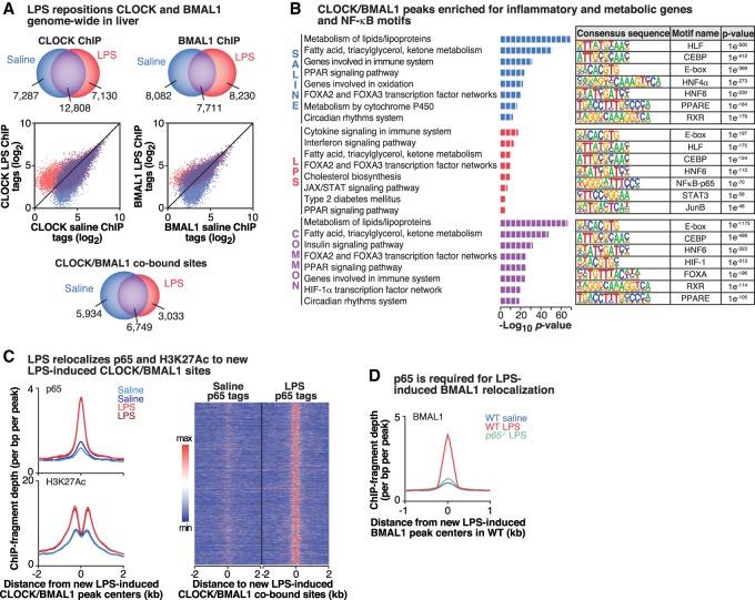
The mammalian circadian clock is encoded by an autoregulatory transcription feedback loop that drives rhythmic behavior and gene expression in the brain and peripheral tissues. Transcriptomic analyses indicate cell type-specific effects of circadian cycles on rhythmic physiology, although how clock cycles respond to environmental stimuli remains incompletely understood. Here, we show that activation of the inducible transcription factor NF-κB in response to inflammatory stimuli leads to marked inhibition of clock repressors, including the , , and genes, within the negative limb. Furthermore, activation of NF-κB relocalizes the clock components CLOCK/BMAL1 genome-wide to sites convergent with those bound by NF-κB, marked by acetylated H3K27, and enriched in RNA polymerase II. Abrogation of NF-κB during adulthood alters the expression of clock repressors, disrupts clock-controlled gene cycles, and impairs rhythmic activity behavior, revealing a role for NF-κB in both unstimulated and activated conditions. Together, these data highlight NF-κB-mediated transcriptional repression of the clock feedback limb as a cause of circadian disruption in response to inflammation.

摘要

哺乳动物的生物钟由一个自动调节的转录反馈环编码,该反馈环驱动大脑和外周组织中的节律行为和基因表达。转录组分析表明,生物钟周期对节律生理有特定的细胞类型影响,尽管时钟周期如何响应环境刺激仍不完全清楚。在这里,我们表明,对炎症刺激的可诱导转录因子 NF-κB 的激活导致负反馈环中的时钟抑制因子(包括基因、基因和基因)的显著抑制。此外,NF-κB 的激活将时钟成分 CLOCK/BMAL1 全基因组重新定位到与 NF-κB 结合的位点,这些位点被乙酰化的 H3K27 标记,并富含 RNA 聚合酶 II。在成年期阻断 NF-κB 会改变时钟抑制因子的表达,破坏时钟控制的基因周期,并损害节律活动行为,这表明 NF-κB 在未受刺激和激活的情况下都发挥作用。总之,这些数据突出了 NF-κB 介导的时钟反馈环的转录抑制是炎症反应导致生物钟紊乱的原因。

https://cdn.ncbi.nlm.nih.gov/pmc/blobs/cfce/6217733/ca22daf3df93/1367f01.jpg

文献AI研究员

20分钟写一篇综述,助力文献阅读效率提升50倍。

立即体验

用中文搜PubMed

大模型驱动的PubMed中文搜索引擎

马上搜索

文档翻译

学术文献翻译模型,支持多种主流文档格式。

立即体验