Suppr超能文献

全基因组分析鉴定出 SLC17A4 和 AADAT 在甲状腺激素调节中的作用。

Genome-wide analyses identify a role for SLC17A4 and AADAT in thyroid hormone regulation.

机构信息

Institute for Community Medicine, University Medicine Greifswald, Greifswald, Germany.

DZHK (German Center for Cardiovascular Research), Partner Site Greifswald, Greifswald, Germany.

出版信息

Nat Commun. 2018 Oct 26;9(1):4455. doi: 10.1038/s41467-018-06356-1.

Abstract

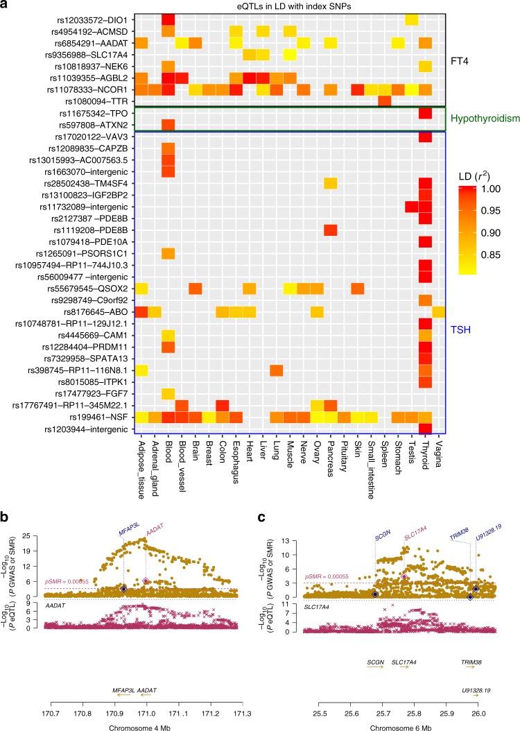
Thyroid dysfunction is an important public health problem, which affects 10% of the general population and increases the risk of cardiovascular morbidity and mortality. Many aspects of thyroid hormone regulation have only partly been elucidated, including its transport, metabolism, and genetic determinants. Here we report a large meta-analysis of genome-wide association studies for thyroid function and dysfunction, testing 8 million genetic variants in up to 72,167 individuals. One-hundred-and-nine independent genetic variants are associated with these traits. A genetic risk score, calculated to assess their combined effects on clinical end points, shows significant associations with increased risk of both overt (Graves' disease) and subclinical thyroid disease, as well as clinical complications. By functional follow-up on selected signals, we identify a novel thyroid hormone transporter (SLC17A4) and a metabolizing enzyme (AADAT). Together, these results provide new knowledge about thyroid hormone physiology and disease, opening new possibilities for therapeutic targets.

摘要

甲状腺功能障碍是一个重要的公共健康问题,影响了 10%的普通人群,并增加了心血管发病率和死亡率的风险。甲状腺激素调节的许多方面只是部分阐明了,包括其运输、代谢和遗传决定因素。在这里,我们报告了一项关于甲状腺功能和功能障碍的全基因组关联研究的大型荟萃分析,在多达 72,167 个人中测试了 800 万个遗传变异。109 个独立的遗传变异与这些特征相关。遗传风险评分,用于评估它们对临床终点的综合影响,与显性(格雷夫斯病)和亚临床甲状腺疾病以及临床并发症的风险增加显著相关。通过对选定信号的功能随访,我们确定了一种新型甲状腺激素转运蛋白(SLC17A4)和一种代谢酶(AADAT)。这些结果共同提供了关于甲状腺激素生理学和疾病的新知识,为治疗靶点开辟了新的可能性。

https://cdn.ncbi.nlm.nih.gov/pmc/blobs/e577/6203810/a6bf357e66ab/41467_2018_6356_Fig1_HTML.jpg

文献AI研究员

20分钟写一篇综述,助力文献阅读效率提升50倍。

立即体验

用中文搜PubMed

大模型驱动的PubMed中文搜索引擎

马上搜索

文档翻译

学术文献翻译模型,支持多种主流文档格式。

立即体验