Suppr超能文献

正常血糖性糖尿病酮症酸中毒机制的新观点

Newer Perspectives of Mechanisms for Euglycemic Diabetic Ketoacidosis.

作者信息

Yu Xiaofang, Zhang Saifei, Zhang Long

机构信息

Department of Endocrinology, Ningbo Medical Center Lihuili Hospital, Ningbo 315040, China.

出版信息

Int J Endocrinol. 2018 Oct 2;2018:7074868. doi: 10.1155/2018/7074868. eCollection 2018.

Abstract

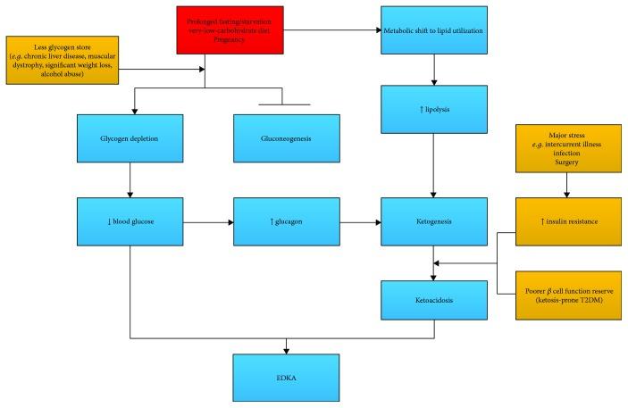
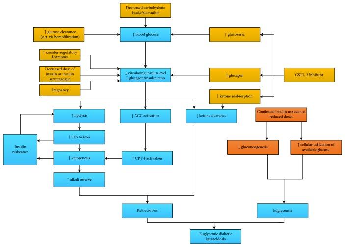
Euglycemic diabetic ketoacidosis (EDKA) was considered a rare condition with its specific definition and precipitating factors. However, with the wide use of sodium glucose cotransporter 2 (SGLT-2) inhibitors, the newest class of antidiabetic agents, EDKA has come back into the spotlight. Relevant cases are increasingly being reported along with insights into the mechanism of EDKA. It seems increasingly clear that EDKA is more common than we used to believe. The SGLT-2 inhibitor-associated EDKA also indicates a necessary review of our previous understanding of "diabetic" ketoacidosis, since the SGLT-2 inhibitor predisposes patients to DKA in a "starvation" way. Actually, there are growing reports about starvation-induced ketoacidosis as well. The previously "exclusive" nomenclature and cognition of these entities need to be reexamined. That the hormonal interactions in DKA may differ from the severity of insulin deficiency also may have served in the scenario of EDKA. The SGLT-2 inhibitors are newly approved in China. The main purpose of this work is to have a better understanding of the situation and update our knowledge with a focus on the pathogenesis of EDKA.

摘要

正常血糖性糖尿病酮症酸中毒(EDKA)因其特定的定义和诱发因素曾被认为是一种罕见病症。然而,随着新型抗糖尿病药物钠-葡萄糖协同转运蛋白2(SGLT-2)抑制剂的广泛应用,EDKA再度成为关注焦点。相关病例报告日益增多,同时对EDKA发病机制的认识也不断深入。EDKA似乎比我们过去认为的更为常见这一点愈发明显。SGLT-2抑制剂相关的EDKA也表明有必要重新审视我们以往对“糖尿病性”酮症酸中毒的认识,因为SGLT-2抑制剂以一种“饥饿”方式使患者易患糖尿病酮症酸中毒。实际上,关于饥饿性酮症酸中毒的报道也在不断增加。以往对这些病症的“专属”命名和认知需要重新审视。糖尿病酮症酸中毒中的激素相互作用可能因胰岛素缺乏的严重程度不同而有所差异,这一点在EDKA的情况中可能也起到了作用。SGLT-2抑制剂在中国刚刚获批。这项工作的主要目的是更好地了解相关情况,并聚焦于EDKA的发病机制来更新我们的知识。

https://cdn.ncbi.nlm.nih.gov/pmc/blobs/3cc9/6189664/24581f75af7f/IJE2018-7074868.001.jpg

文献AI研究员

20分钟写一篇综述,助力文献阅读效率提升50倍。

立即体验

用中文搜PubMed

大模型驱动的PubMed中文搜索引擎

马上搜索

文档翻译

学术文献翻译模型,支持多种主流文档格式。

立即体验