Suppr超能文献

转录激活因子 3 通过上调细胞因子反应元件 61 的表达抑制肝癌细胞的肿瘤发生和进展。

ATF3 inhibits the tumorigenesis and progression of hepatocellular carcinoma cells via upregulation of CYR61 expression.

机构信息

State Key Laboratory of Oncogenes and Related Genes, Shanghai Cancer Institute, Renji Hospital, Shanghai Jiaotong University School of Medicine, 25/Ln 2200 Xietu Road, Shanghai, 200032, China.

Shanghai Medical College, Fudan University, Shanghai, China.

出版信息

J Exp Clin Cancer Res. 2018 Oct 30;37(1):263. doi: 10.1186/s13046-018-0919-8.

Abstract

BACKGROUND

Hepatocellular carcinoma (HCC) is one of the most common malignant cancers with a high incidence and high mortality in East Asia. Identifying biomarkers and clarifying the regulatory mechanisms of HCC are of great importance. Herein, we report the role and mechanism of activating transcription factor 3 (ATF3), a member of the ATF/cAMP-responsive element-binding protein family of transcription factors in HCC.

METHODS

ATF3 overexpression vector and shRNAs were transfected into HCC cancer cells to upregulate or downregulate ATF3 expression. In vitro and in vivo assays were performed to investigate the functional role of ATF3 in hepatocellular carcinoma. RNA-Seq was performed to screen the differentially expressed genes downstream of ATF3. The dual-luciferase reporter assay, chromatin immunoprecipitation (Ch-IP) analysis and functional rescue experiments were used to confirm the target gene regulated by ATF3. Tissue microarrays (TMAs) comprising 236 human primary HCC tissues were obtained and immunohistochemical staining were carried out to analyze the clinical significance of ATF3.

RESULTS

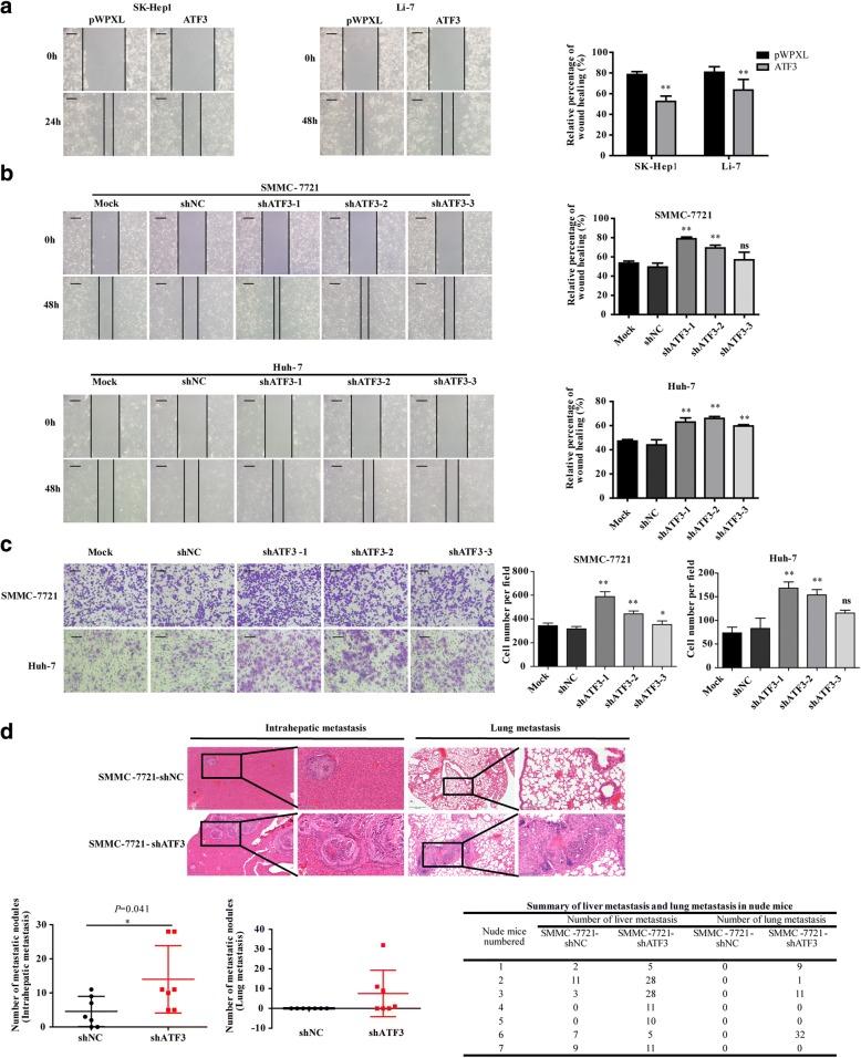
The results indicate that ATF3 significantly inhibited the proliferation and mobility of HCC cells both in vitro and in vivo. Cysteine-rich angiogenic inducer 61 (CYR61) is a key target for transcriptional regulation by ATF3. Both ATF3 and CYR61 were consistently downregulated in human HCC tissues, and their expression levels were significantly and positively correlated with each other.

CONCLUSIONS

Our findings indicate that ATF3 functions as a tumor suppressor in HCC through targeting and regulating CYR61.

摘要

背景

肝细胞癌(HCC)是东亚地区最常见的恶性肿瘤之一,发病率和死亡率都很高。鉴定生物标志物和阐明 HCC 的调控机制非常重要。在此,我们报告了激活转录因子 3(ATF3)在 HCC 中的作用和机制,ATF3 是 ATF/cAMP 反应元件结合蛋白家族转录因子的成员。

方法

将 ATF3 过表达载体和 shRNAs 转染入 HCC 癌细胞中,上调或下调 ATF3 的表达。进行体外和体内实验,研究 ATF3 在肝癌中的功能作用。进行 RNA-Seq 筛选 ATF3 下游差异表达基因。双荧光素酶报告基因检测、染色质免疫沉淀(Ch-IP)分析和功能拯救实验用于验证 ATF3 调控的靶基因。获得包含 236 个人类原发性 HCC 组织的组织微阵列(TMAs),并进行免疫组织化学染色,分析 ATF3 的临床意义。

结果

结果表明,ATF3 显著抑制 HCC 细胞的体外和体内增殖和迁移。富含半胱氨酸的血管生成诱导因子 61(CYR61)是 ATF3 转录调控的关键靶基因。在人类 HCC 组织中,ATF3 和 CYR61 的表达均显著下调,且它们的表达水平呈显著正相关。

结论

我们的研究结果表明,ATF3 通过靶向和调节 CYR61 在 HCC 中发挥肿瘤抑制作用。

https://cdn.ncbi.nlm.nih.gov/pmc/blobs/4de0/6208028/4aa9baac9f0d/13046_2018_919_Fig1_HTML.jpg

文献AI研究员

20分钟写一篇综述,助力文献阅读效率提升50倍。

立即体验

用中文搜PubMed

大模型驱动的PubMed中文搜索引擎

马上搜索

文档翻译

学术文献翻译模型,支持多种主流文档格式。

立即体验