Suppr超能文献

通过细胞致死扩张毒素的作用促进结直肠肿瘤发生。

promotes colorectal tumorigenesis through the action of cytolethal distending toxin.

机构信息

Department of Medicine, University of Florida, Gainesville, Florida, USA.

Department of Colorectal Surgery, The Sixth Affiliated Hospital of Sun Yat-sen University, Guangzhou, China.

出版信息

Gut. 2019 Feb;68(2):289-300. doi: 10.1136/gutjnl-2018-317200. Epub 2018 Oct 30.

Abstract

OBJECTIVE

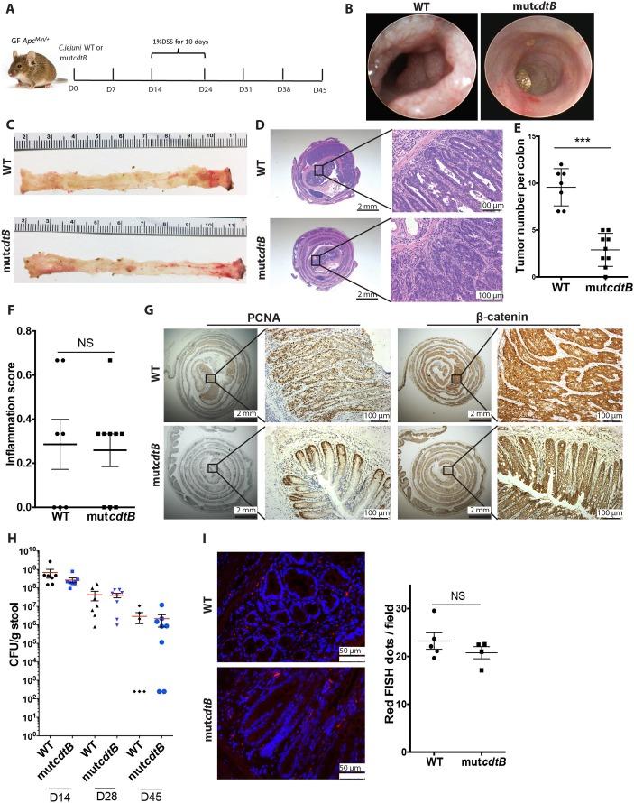
produces a genotoxin, cytolethal distending toxin (CDT), which has DNAse activity and causes DNA double-strand breaks. Although infection has been shown to promote intestinal inflammation, the impact of this bacterium on carcinogenesis has never been examined.

DESIGN

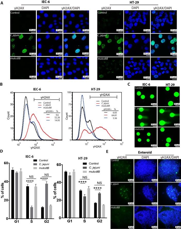
Germ-free (GF) mice, fed with 1% dextran sulfate sodium, were used to test tumorigenesis potential of CDT-producing . Cells and enteroids were exposed to bacterial lysates to determine DNA damage capacity via γH2AX immunofluorescence, comet assay and cell cycle assay. To examine the interplay of CDT-producing , gut microbiome and host in tumorigenesis, colonic RNA-sequencing and faecal 16S rDNA sequencing were performed. Rapamycin was administrated to investigate the prevention of CDT-producing -induced tumorigenesis.

RESULTS

GF mice colonised with human clinical isolate 81-176 developed significantly more and larger tumours when compared with uninfected mice. with a mutated subunit, mut, attenuated -induced tumorigenesis in vivo and decreased DNA damage response in cells and enteroids. infection induced expression of hundreds of colonic genes, with 22 genes dependent on the presence of c The -infected group had a significantly different microbial gene expression profile compared with the mut group as shown by metatranscriptomic data, and different microbial communities as measured by 16S rDNA sequencing. Finally, rapamycin could diminish the tumorigenic capability of .

CONCLUSION

Human clinical isolate 81-176 promotes colorectal cancer and induces changes in microbial composition and transcriptomic responses, a process dependent on CDT production.

摘要

目的

产生细胞毒素扩张毒素(CDT),具有 DNA 酶活性,导致 DNA 双链断裂。尽管已经表明感染会促进肠道炎症,但这种细菌对致癌作用的影响从未被研究过。

设计

使用无菌(GF)小鼠,用 1%葡聚糖硫酸钠喂养,以测试产 CDT 的 促进肿瘤发生的潜力。将细胞和肠类器官暴露于细菌裂解物中,通过 γH2AX 免疫荧光、彗星试验和细胞周期试验来确定 DNA 损伤能力。为了研究产 CDT 的、肠道微生物组和宿主在肿瘤发生中的相互作用,对结肠 RNA 测序和粪便 16S rDNA 测序进行了研究。给予雷帕霉素以研究预防产 CDT 的诱导的肿瘤发生。

结果

与未感染的小鼠相比,用人类临床分离株 81-176 定植的 GF 小鼠结肠中形成的肿瘤数量明显更多、更大。带有突变 亚单位 mut 的突变株在体内减弱了 -诱导的肿瘤发生,并降低了细胞和肠类器官中的 DNA 损伤反应。感染诱导了数百个结肠基因的表达,其中 22 个基因依赖于 c 的存在。与 mut 组相比,感染组的微生物基因表达谱通过宏转录组数据显示出明显不同,并且通过 16S rDNA 测序测量的微生物群落也不同。最后,雷帕霉素可以降低 的致瘤能力。

结论

人类临床分离株 81-176 促进结直肠癌,并诱导微生物组成和转录组反应发生变化,这一过程依赖于 CDT 的产生。

https://cdn.ncbi.nlm.nih.gov/pmc/blobs/d8ca/6352414/cf0226b423ce/gutjnl-2018-317200f01.jpg

文献AI研究员

20分钟写一篇综述,助力文献阅读效率提升50倍。

立即体验

用中文搜PubMed

大模型驱动的PubMed中文搜索引擎

马上搜索

文档翻译

学术文献翻译模型,支持多种主流文档格式。

立即体验