Suppr超能文献

对 0PN 和 1PN 胚胎进行全基因组单体型分析可增加 PGT-M 中可移植胚胎。

Genome-wide haplotyping embryos developing from 0PN and 1PN zygotes increases transferrable embryos in PGT-M.

机构信息

Laboratory for Cytogenetics and Genome Research, Center for Human Genetics, University of Leuven, O&N I Herestraat 49, KU Leuven, Leuven, Belgium.

Department of Human Genetics, Center for Human Genetics, University Hospitals Leuven, O&N I Herestraat 49, KU Leuven, Leuven, Belgium.

出版信息

Hum Reprod. 2018 Dec 1;33(12):2302-2311. doi: 10.1093/humrep/dey325.

Abstract

STUDY QUESTION

Can genome-wide haplotyping increase success following preimplantation genetic testing for a monogenic disorder (PGT-M) by including zygotes with absence of pronuclei (0PN) or the presence of only one pronucleus (1PN)?

SUMMARY ANSWER

Genome-wide haplotyping 0PNs and 1PNs increases the number of PGT-M cycles reaching embryo transfer (ET) by 81% and the live-birth rate by 75%.

WHAT IS KNOWN ALREADY

Although a significant subset of 0PN and 1PN zygotes can develop into balanced, diploid and developmentally competent embryos, they are usually discarded because parental diploidy detection is not part of the routine work-up of PGT-M.

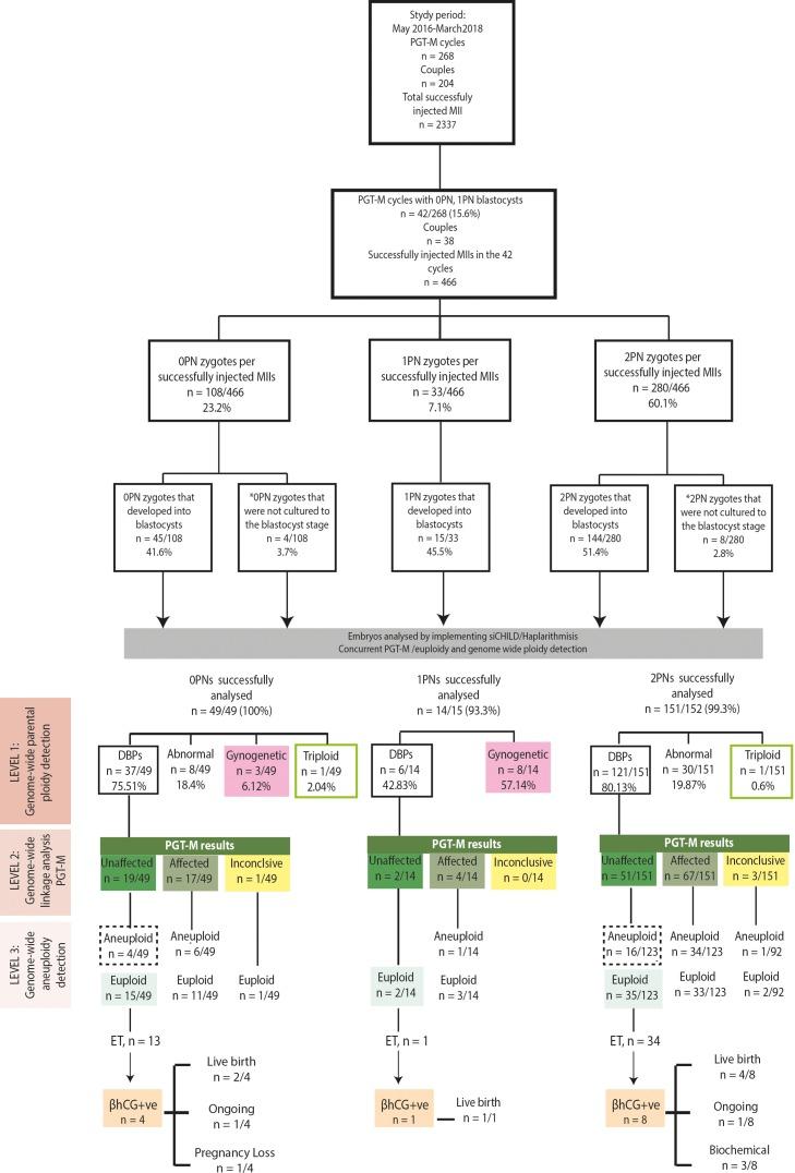
STUDY DESIGN, SIZE, DURATION: This prospective cohort study evaluated the pronuclear number in 2229 zygotes from 2337 injected metaphase II (MII) oocytes in 268 cycles. PGT-M for 0PN and 1PN embryos developing into Day 5/6 blastocysts with adequate quality for vitrification was performed in 42 of the 268 cycles (15.7%). In these 42 cycles, we genome-wide haplotyped 216 good quality embryos corresponding to 49 0PNs, 15 1PNs and 152 2PNs. The reported outcomes include parental contribution to embryonic ploidy, embryonic aneuploidy, genetic diagnosis for the monogenic disorder, cycles reaching ETs, pregnancy and live birth rates (LBR) for unaffected offspring.

PARTICIPANTS/MATERIALS, SETTING, METHODS: Blastomere DNA was whole-genome amplified and hybridized on the Illumina Human CytoSNP12V2.1.1 BeadChip arrays. Subsequently, genome-wide haplotyping and copy-number profiling was applied to investigate the embryonic genome architecture. Bi-parental, unaffected embryos were transferred regardless of their initial zygotic PN score.

MAIN RESULTS AND THE ROLE OF CHANCE

A staggering 75.51% of 0PN and 42.86% of 1PN blastocysts are diploid bi-parental allowing accurate genetic diagnosis for the monogenic disorder. In total, 31% (13/42) of the PGT-M cycles reached ET or could repeat ET with an unaffected 0PN or 1PN embryo. The LBR per initiated cycle increased from 9.52 to 16.67%.

LIMITATIONS, REASONS FOR CAUTION: The clinical efficacy of the routine inclusion of 0PN and 1PN zygotes in PGT-M cycles should be confirmed in larger cohorts from multicenter studies.

WIDER IMPLICATIONS OF THE FINDINGS

Genome-wide haplotyping allows the inclusion of 0PN and 1PN embryos and subsequently increases the cycles reaching ET following PGT-M and potentially PGT for aneuploidy (PGT-A) and chromosomal structural rearrangements (PGT-SR). Establishing measures of clinical efficacy could lead to an update of the ESHRE guidelines which advise against the use of these zygotes.

STUDY FUNDING/COMPETING INTEREST(S): SymBioSys (PFV/10/016 and C1/018 to J.R.V. and T.V.), the Horizon 2020 WIDENLIFE: 692065 to J.R.V., T.V., E.D., A.D. and M.Z.E. M.Z.E., T.V. and J.R.V. co-invented haplarithmisis ('Haplotyping and copy-number typing using polymorphic variant allelic frequencies'), which has been licensed to Agilent Technologies. H.M. is fully supported by the (FWO) (ZKD1543-ASP/16). The authors have no competing interests to declare.

摘要

研究问题

通过包括缺乏原核(0PN)或只有一个原核(1PN)的胚胎进行单基因疾病的胚胎植入前遗传学检测(PGT-M),全基因组单体型分析是否可以增加成功的机会?

总结答案

全基因组单体型分析 0PN 和 1PN 可将达到胚胎移植(ET)的 PGT-M 周期数增加 81%,活产率增加 75%。

已知情况

尽管相当一部分 0PN 和 1PN 胚胎可以发育成平衡的、二倍体和具有发育能力的胚胎,但由于父本二倍体检测不是 PGT-M 常规工作的一部分,因此通常会将其丢弃。

研究设计、大小、持续时间:这项前瞻性队列研究评估了 2337 个注射中期 II(MII)卵母细胞的 2229 个胚胎的原核数量,这些卵母细胞来自 268 个周期。在 268 个周期中的 42 个周期(15.7%)中对发育成第 5/6 天囊胚的 0PN 和 1PN 胚胎进行了 PGT-M,这些囊胚具有足够的玻璃化质量。在这 42 个周期中,我们对 216 个高质量胚胎进行了全基因组单体型分析,这些胚胎对应于 49 个 0PN、15 个 1PN 和 152 个 2PN。报告的结果包括胚胎二倍体的父母贡献、胚胎非整倍体、单基因疾病的遗传诊断、达到 ET 的周期数、不受影响后代的妊娠率和活产率(LBR)。

参与者/材料、设置、方法:卵裂球 DNA 被全基因组扩增并在 Illumina Human CytoSNP12V2.1.1 BeadChip 阵列上杂交。随后,应用全基因组单体型分析和拷贝数分析来研究胚胎基因组结构。无论初始胚胎 PN 评分如何,都会转移双亲、不受影响的胚胎。

主要结果和机会的作用

令人震惊的是,75.51%的 0PN 和 42.86%的 1PN 囊胚是二倍体双亲,允许对单基因疾病进行准确的遗传诊断。总的来说,31%(13/42)的 PGT-M 周期达到 ET 或可以用不受影响的 0PN 或 1PN 胚胎重复 ET。每个启动周期的活产率从 9.52%增加到 16.67%。

局限性、谨慎的原因:应在更大的多中心队列研究中确认常规纳入 0PN 和 1PN 胚胎进行 PGT-M 周期的临床疗效。

研究结果的更广泛意义

全基因组单体型分析允许纳入 0PN 和 1PN 胚胎,随后增加了 PGT-M 和潜在的 PGT-非整倍体(PGT-A)和染色体结构重排(PGT-SR)后的 ET 周期数。确定临床疗效措施可能会导致 ESHRE 指南的更新,该指南建议反对使用这些胚胎。

研究资金/利益冲突:SymBioSys(PFV/10/016 和 C1/018 给 J.R.V. 和 T.V.)、Horizon 2020 WIDENLIFE:692065 给 J.R.V.、T.V.、E.D.、A.D. 和 M.Z.E. M.Z.E.、T.V.和 J.R.V. 共同发明了 haplotarithmisis(“使用多态变体等位基因频率进行单体型分析和拷贝数分析”),该发明已授权给安捷伦科技公司。H.M. 完全由(FWO)(ZKD1543-ASP/16)资助。作者没有利益冲突。

https://cdn.ncbi.nlm.nih.gov/pmc/blobs/0488/6238370/943ed7658f6c/dey325f01.jpg

文献AI研究员

20分钟写一篇综述,助力文献阅读效率提升50倍。

立即体验

用中文搜PubMed

大模型驱动的PubMed中文搜索引擎

马上搜索

文档翻译

学术文献翻译模型,支持多种主流文档格式。

立即体验