Suppr超能文献

微小RNA-22通过靶向NRAS抑制乳腺癌细胞生长并增强紫杉醇敏感性。

MicroRNA-22 Suppresses Breast Cancer Cell Growth and Increases Paclitaxel Sensitivity by Targeting NRAS.

作者信息

Song Ying-Kui, Wang Yang, Wen Yi-Yang, Zhao Pei, Bian Zhi-Jie

机构信息

1 Intensive Care Unit, Jining No. 1 People's Hospital, Jining, Shandong Province, People's Republic of China.

2 Department of Breast and Thyroid, Jining No. 1 People's Hospital, Jining, Shandong Province, People's Republic of China.

出版信息

Technol Cancer Res Treat. 2018 Jan 1;17:1533033818809997. doi: 10.1177/1533033818809997.

Abstract

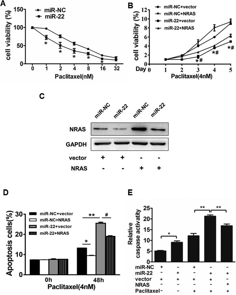
In recent study, microRNAs have various important functions in diverse biological processes and progression of cancer. In human breast cancer, microRNA-22 has been reported to be downregulated. However, molecular mechanism of microRNA-22 in breast cancer progression and chemosensitivity has not been well studied. In our study, these results demonstrated that microRNA-22 expression levels were significantly reduced in 40 pairs of human breast cancer tissues when compared to normal tissues. Enforced expression of microRNA-22 inhibited activity of cell proliferation and cell migration in breast cancer cells. Furthermore, microRNA-22 targeted NRAS proto-oncogene, GTPase (NRAS) in breast cancer cells. The expression levels of NRAS in human clinical specimens were higher in breast cancer tissues when compared to normal tissues. Moreover, microRNA-22 sensitized breast cancer cells to paclitaxel by regulation of NRAS. Our results then demonstrated that microRNA-22 functioned as a tumor suppressor microRNA and indicated potential application for the diagnosis and treatment of cancer in the future.

摘要

在最近的研究中,微小RNA在多种生物过程和癌症进展中具有多种重要功能。在人类乳腺癌中,据报道微小RNA-22表达下调。然而,微小RNA-22在乳腺癌进展和化疗敏感性中的分子机制尚未得到充分研究。在我们的研究中,这些结果表明,与正常组织相比,40对人类乳腺癌组织中微小RNA-22的表达水平显著降低。微小RNA-22的强制表达抑制了乳腺癌细胞的细胞增殖和细胞迁移活性。此外,微小RNA-22在乳腺癌细胞中靶向NRAS原癌基因、GTP酶(NRAS)。与正常组织相比,人类临床标本中乳腺癌组织中NRAS的表达水平更高。此外,微小RNA-22通过调节NRAS使乳腺癌细胞对紫杉醇敏感。我们的结果表明,微小RNA-22作为一种肿瘤抑制性微小RNA发挥作用,并为未来癌症的诊断和治疗指明了潜在的应用方向。

https://cdn.ncbi.nlm.nih.gov/pmc/blobs/bc2a/6259065/772fea5c1d76/10.1177_1533033818809997-fig1.jpg

文献AI研究员

20分钟写一篇综述,助力文献阅读效率提升50倍。

立即体验

用中文搜PubMed

大模型驱动的PubMed中文搜索引擎

马上搜索

文档翻译

学术文献翻译模型,支持多种主流文档格式。

立即体验