Suppr超能文献

双中心、双平台 microRNA 分析鉴定成人颞叶癫痫潜在的血浆生物标志物。

Dual-center, dual-platform microRNA profiling identifies potential plasma biomarkers of adult temporal lobe epilepsy.

机构信息

Department of Physiology & Medical Physics, RCSI, Dublin, Ireland; Department of Anatomy, Mosul Medical College, University of Mosul, Mosul, Iraq.

Epilepsy Center Hessen, Department of Neurology, Philipps University Marburg, Marburg, Germany; Epilepsy Center Frankfurt Rhine-Main, Neurocenter, Goethe-University Frankfurt, Frankfurt a.m., Germany; Center for Personalized Translational Epilepsy Research (CePTER), Frankfurt/Main, Germany.

出版信息

EBioMedicine. 2018 Dec;38:127-141. doi: 10.1016/j.ebiom.2018.10.068. Epub 2018 Nov 2.

Abstract

BACKGROUND

There are no blood-based molecular biomarkers of temporal lobe epilepsy (TLE) to support clinical diagnosis. MicroRNAs are short noncoding RNAs with strong biomarker potential due to their cell-specific expression, mechanistic links to brain excitability, and stable detection in biofluids. Altered levels of circulating microRNAs have been reported in human epilepsy, but most studies collected samples from one clinical site, used a single profiling platform or conducted minimal validation.

METHOD

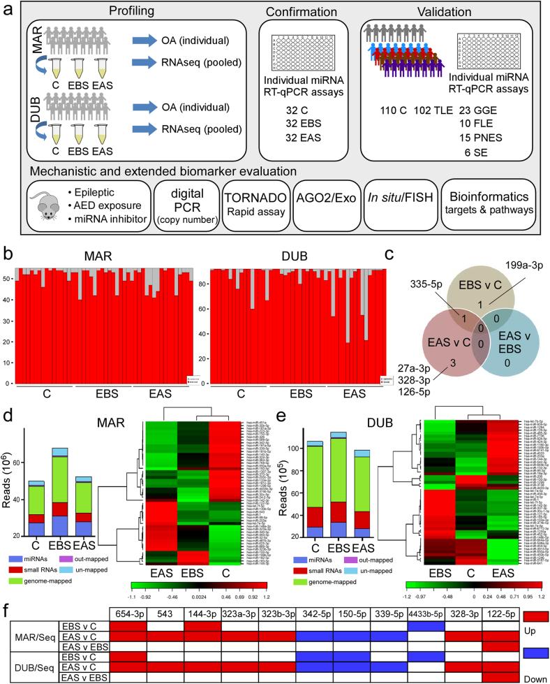
Using a case-control design, we collected plasma samples from video-electroencephalogram-monitored adult TLE patients at epilepsy specialist centers in two countries, performed genome-wide PCR-based and RNA sequencing during the discovery phase and validated findings in a large (>250) cohort of samples that included patients with psychogenic non-epileptic seizures (PNES).

FINDINGS

After profiling and validation, we identified miR-27a-3p, miR-328-3p and miR-654-3p with biomarker potential. Plasma levels of these microRNAs were also changed in a mouse model of TLE but were not different to healthy controls in PNES patients. We determined copy number of the three microRNAs in plasma and demonstrate their rapid detection using an electrochemical RNA microfluidic disk as a prototype point-of-care device. Analysis of the microRNAs within the exosome-enriched fraction provided high diagnostic accuracy while Argonaute-bound miR-328-3p selectively increased in patient samples after seizures. In situ hybridization localized miR-27a-3p and miR-328-3p within neurons in human brain and bioinformatics predicted targets linked to growth factor signaling and apoptosis.

INTERPRETATION

This study demonstrates the biomarker potential of circulating microRNAs for epilepsy diagnosis and mechanistic links to underlying pathomechanisms.

摘要

背景

目前尚无基于血液的颞叶癫痫(TLE)分子生物标志物用于支持临床诊断。microRNAs 是具有强大生物标志物潜力的短非编码 RNA,这是由于它们的细胞特异性表达、与大脑兴奋性的机制联系以及在生物流体中的稳定检测。已经在人类癫痫中报道了循环 microRNAs 水平的改变,但大多数研究都是从一个临床地点采集样本,使用单一的分析平台或进行最小的验证。

方法

我们使用病例对照设计,在两个国家的癫痫专科中心从视频脑电图监测的成年 TLE 患者中收集血浆样本,在发现阶段进行基于全基因组 PCR 和 RNA 测序,并在一个包括有精神性非癫痫性发作(PNES)患者的大型(>250 例)样本队列中验证发现。

结果

经过分析和验证,我们发现 miR-27a-3p、miR-328-3p 和 miR-654-3p 具有潜在的生物标志物作用。这些 microRNAs 的血浆水平在 TLE 小鼠模型中也发生了改变,但在 PNES 患者中与健康对照组没有差异。我们确定了这三种 microRNAs 在血浆中的拷贝数,并展示了使用电化学 RNA 微流控盘作为原型即时检测设备进行快速检测的能力。对富含外泌体的 microRNAs 进行分析提供了高诊断准确性,而 Argonaute 结合的 miR-328-3p 在癫痫发作后患者样本中选择性增加。原位杂交将 miR-27a-3p 和 miR-328-3p 定位于人类大脑中的神经元内,生物信息学预测的靶标与生长因子信号和细胞凋亡有关。

结论

本研究证明了循环 microRNAs 作为癫痫诊断的生物标志物的潜力及其与潜在病理机制的机制联系。

https://cdn.ncbi.nlm.nih.gov/pmc/blobs/772c/6306312/f3e87bc7198a/gr1.jpg

文献AI研究员

20分钟写一篇综述,助力文献阅读效率提升50倍。

立即体验

用中文搜PubMed

大模型驱动的PubMed中文搜索引擎

马上搜索

文档翻译

学术文献翻译模型,支持多种主流文档格式。

立即体验