Suppr超能文献

澳大利亚蜱中的 RNA 病毒多样性广泛。

Extensive Diversity of RNA Viruses in Australian Ticks.

机构信息

Marie Bashir Institute for Infectious Diseases and Biosecurity, Charles Perkins Centre, School of Life and Environmental Sciences and Sydney Medical School, The University of Sydney, Sydney, Australia.

Australian Registry of Wildlife Health, Taronga Conservation Society Australia, Mosman, Australia.

出版信息

J Virol. 2019 Jan 17;93(3). doi: 10.1128/JVI.01358-18. Print 2019 Feb 1.

Abstract

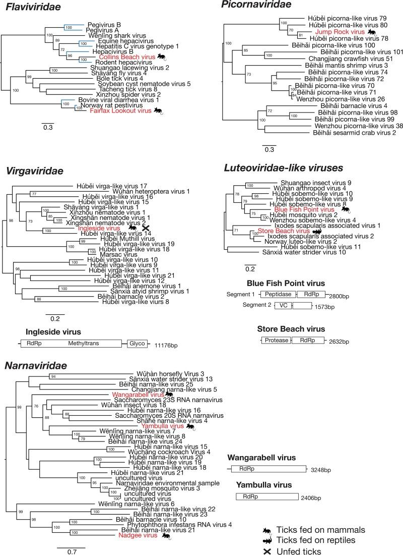
Understanding the microbiome of ticks in Australia is of considerable interest given the ongoing debate over whether Lyme disease and its causative agent, the bacterium , are present in Australia. The diversity of bacteria infecting Australian ticks has been studied using both culture- and metagenomics-based techniques. However, little is known about the virome of Australian ticks, including whether this includes viruses with the potential to infect mammals. We used a meta-transcriptomics approach to reveal the diversity and evolution of viruses from Australian ticks collected from two locations on the central east coast of Australia, including metropolitan Sydney. From this we identified 19 novel RNA viruses belonging to 12 families, as well as 1 previously described RNA virus. The majority of these viruses were related to arthropod-associated viruses, suggesting that they do not utilize mammalian hosts. However, two novel viruses discovered in ticks feeding on bandicoot marsupials clustered closely within the mammal-associated hepacivirus and pestivirus groups (family ). Another bandicoot tick yielded a novel coltivirus (family ), a group of largely tick-associated viruses containing the known human pathogen Colorado tick fever virus and its relative, Eyach virus. Importantly, our transcriptomic data provided no evidence for the presence of in any tick sample, providing further evidence against the presence of Lyme disease in Australia. In sum, this study reveals that Australian ticks harbor a diverse virome, including some viruses that merit additional screening in the context of emerging infectious disease. Each year a growing number of individuals along the east coast of Australia experience debilitating disease following tick bites. As there is no evidence for the presence of the causative agent of Lyme disease, , in Australian ticks, the etiological basis of this disease syndrome remains controversial. To characterize the viruses associated with Australian ticks, particularly those that might be associated with mammalian infection, we performed unbiased RNA sequencing on 146 ticks collected across two locations along the coast of New South Wales, Australia. This revealed 19 novel RNA viruses from a diverse set of families. Notably, three of these viruses clustered with known mammalian viruses, including a novel coltivirus that was related to the human pathogen Colorado tick fever virus.

摘要

了解澳大利亚蜱虫的微生物组具有相当大的意义,因为目前仍在争论莱姆病及其病原体是否存在于澳大利亚。使用基于培养和宏基因组学的技术研究了感染澳大利亚蜱虫的细菌多样性。然而,人们对澳大利亚蜱虫的病毒组知之甚少,包括这是否包括有可能感染哺乳动物的病毒。我们使用元转录组学方法来揭示从澳大利亚两个地点采集的蜱虫中的病毒的多样性和进化,包括澳大利亚东海岸中部的大都市悉尼。由此,我们确定了 19 种属于 12 个科的新型 RNA 病毒,以及 1 种先前描述的 RNA 病毒。这些病毒大多数与节肢动物相关的病毒有关,这表明它们不利用哺乳动物宿主。然而,在以袋狸有袋动物为食的蜱虫中发现的两种新型病毒与哺乳动物相关的肝病毒和瘟病毒群(科)密切聚类。另一种袋狸蜱虫产生了一种新型 coltivirus(科),这是一组主要与蜱虫相关的病毒,其中包括已知的人类病原体科罗拉多蜱热病毒及其相关病毒 Eyach 病毒。重要的是,我们的转录组数据没有提供任何蜱虫样本中存在的证据,这进一步证明了澳大利亚不存在莱姆病。总之,这项研究表明,澳大利亚蜱虫携带多样化的病毒组,其中一些病毒在新发传染病的背景下值得进一步筛选。每年,澳大利亚东海岸越来越多的人在被蜱虫叮咬后出现虚弱的疾病。由于没有证据表明澳大利亚蜱虫中存在莱姆病的病原体,因此这种疾病综合征的病因基础仍存在争议。为了描述与澳大利亚蜱虫相关的病毒,特别是那些可能与哺乳动物感染相关的病毒,我们对从澳大利亚新南威尔士州沿海两个地点采集的 146 只蜱虫进行了无偏 RNA 测序。这揭示了来自多个家族的 19 种新型 RNA 病毒。值得注意的是,其中三种病毒与已知的哺乳动物病毒聚类,包括一种与人类病原体科罗拉多蜱热病毒相关的新型 coltivirus。

https://cdn.ncbi.nlm.nih.gov/pmc/blobs/dca2/6340049/00333229e64c/JVI.01358-18-f0001.jpg

文献AI研究员

20分钟写一篇综述,助力文献阅读效率提升50倍。

立即体验

用中文搜PubMed

大模型驱动的PubMed中文搜索引擎

马上搜索

文档翻译

学术文献翻译模型,支持多种主流文档格式。

立即体验