Suppr超能文献

通过丙酮酸和 NAD 挽救 Leigh 综合征患者细胞的半乳糖诱导性死亡。

Rescue from galactose-induced death of Leigh Syndrome patient cells by pyruvate and NAD.

机构信息

Khondrion BV, Nijmegen, The Netherlands.

Department of Pediatrics, Radboud Center for Mitochondrial Medicine, Radboudumc, Nijmegen, The Netherlands.

出版信息

Cell Death Dis. 2018 Nov 14;9(11):1135. doi: 10.1038/s41419-018-1179-4.

Abstract

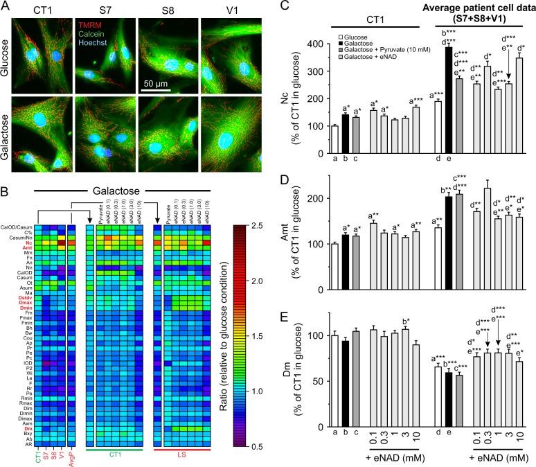
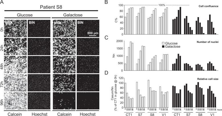
Cell models of mitochondrial complex I (CI) deficiency display activation of glycolysis to compensate for the loss in mitochondrial ATP production. This adaptation can mask other relevant deficiency-induced aberrations in cell physiology. Here we investigated the viability, mitochondrial morphofunction, ROS levels and ATP homeostasis of primary skin fibroblasts from Leigh Syndrome (LS) patients with isolated CI deficiency. These cell lines harbored mutations in nuclear DNA (nDNA)-encoded CI genes (NDUFS7, NDUFS8, NDUFV1) and, to prevent glycolysis upregulation, were cultured in a pyruvate-free medium in which glucose was replaced by galactose. Following optimization of the cell culture protocol, LS fibroblasts died in the galactose medium, whereas control cells did not. LS cell death was dose-dependently inhibited by pyruvate, malate, oxaloacetate, α-ketoglutarate, aspartate, and exogenous NAD (eNAD), but not by lactate, succinate, α-ketobutyrate, and uridine. Pyruvate and eNAD increased the cellular NAD content in galactose-treated LS cells to a different extent and co-incubation studies revealed that pyruvate-induced rescue was not primarily mediated by NAD. Functionally, in LS cells glucose-by-galactose replacement increased mitochondrial fragmentation and mass, depolarized the mitochondrial membrane potential (Δψ), increased HDCFDA-oxidizing ROS levels, increased mitochondrial ATP generation, and reduced the total cellular ATP content. These aberrations were differentially rescued by pyruvate and eNAD, supporting the conclusion that these compounds rescue galactose-induced LS cell death via different mechanisms. These findings establish a cell-based strategy for intervention testing and enhance our understanding of CI deficiency pathophysiology.

摘要

线粒体复合物 I (CI) 缺陷的细胞模型显示糖酵解的激活以弥补线粒体 ATP 产生的损失。这种适应可以掩盖细胞生理学中其他相关的缺陷诱导异常。在这里,我们研究了 Leigh 综合征 (LS) 患者的原代皮肤成纤维细胞的活力、线粒体形态功能、ROS 水平和 ATP 稳态,这些细胞系携带核 DNA (nDNA) 编码 CI 基因 (NDUFS7、NDUFS8、NDUFV1) 的突变,并为了防止糖酵解上调,在无丙酮酸培养基中培养,其中葡萄糖被半乳糖取代。在优化细胞培养方案后,LS 成纤维细胞在半乳糖培养基中死亡,而对照细胞没有。丙酮酸、苹果酸、草酰乙酸、α-酮戊二酸、天冬氨酸和外源性 NAD (eNAD) 剂量依赖性地抑制 LS 细胞死亡,但乳酸盐、琥珀酸盐、α-酮丁酸和尿苷没有抑制作用。丙酮酸和 eNAD 以不同程度增加了半乳糖处理的 LS 细胞中的细胞 NAD 含量,共培养研究表明,丙酮酸诱导的挽救主要不是通过 NAD 介导的。功能上,在 LS 细胞中,葡萄糖被半乳糖取代增加了线粒体的碎片化和质量,使线粒体膜电位 (Δψ) 去极化,增加了 HDCFDA 氧化的 ROS 水平,增加了线粒体 ATP 的产生,并降低了总细胞 ATP 含量。这些异常通过丙酮酸和 eNAD 得到不同程度的挽救,支持以下结论:这些化合物通过不同的机制挽救半乳糖诱导的 LS 细胞死亡。这些发现建立了一种基于细胞的干预测试策略,并增强了我们对 CI 缺陷病理生理学的理解。

https://cdn.ncbi.nlm.nih.gov/pmc/blobs/6865/6235972/55277fb845e4/41419_2018_1179_Fig1_HTML.jpg

文献AI研究员

20分钟写一篇综述,助力文献阅读效率提升50倍。

立即体验

用中文搜PubMed

大模型驱动的PubMed中文搜索引擎

马上搜索

文档翻译

学术文献翻译模型,支持多种主流文档格式。

立即体验