Suppr超能文献

鸡胚发育和孵化后早期囊 B 细胞的变化。

Changes in bursal B cells in chicken during embryonic development and early life after hatching.

机构信息

Department of Agricultural Biotechnology and Research Institute for Agriculture and Life Sciences, Seoul National University, Seoul, 08826, Republic of Korea.

Biomodulation Major and Center for Food Bioconvergence, Seoul National University, Seoul, 08826, Republic of Korea.

出版信息

Sci Rep. 2018 Nov 15;8(1):16905. doi: 10.1038/s41598-018-34897-4.

Abstract

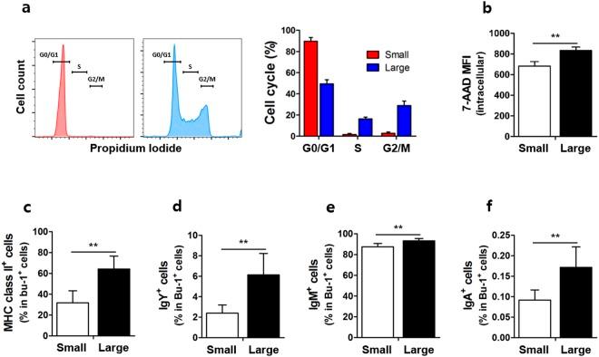
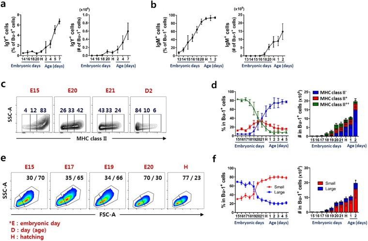
The bursa of Fabricius, the primary lymphoid organ for B cell development found only in birds, offers novel approaches to study B cell differentiation at various developmental stages. Here, we explored the changes and mechanism involved in the developmental stages of bursal B cells. The bursal B cells rapidly increased in the late embryonic stage and around hatching, which coincided with changes in specific cell surface markers. Moreover, the cells in the bursa were divided by size into small (low forward- and side-scatter) or large (high forward- and side-scatter) via flow cytometry. It is intriguing that the proportion of small and large B cells was reversed during this period. Because little is known about this phenomenon, we hypothesized that size-based B cell population could be used as an indicator to distinguish their status and stage during B cell development in chicken. The results demonstrated that large B cells are actively proliferating cells than small B cells. Additionally, large B cells showed higher mRNA expression of both proliferation- and differentiation-associated genes compared to small B cells. Taken together, these data show that large bursal B cells are the main source of proliferation and differentiation during B cell development in chickens.

摘要

法氏囊是鸟类中唯一发现的 B 细胞发育的主要淋巴器官,为研究 B 细胞在不同发育阶段的分化提供了新的途径。在这里,我们探讨了法氏囊 B 细胞发育阶段的变化和涉及的机制。法氏囊 B 细胞在胚胎后期和孵化前后迅速增加,这与特定细胞表面标志物的变化一致。此外,通过流式细胞术,法氏囊中细胞根据大小分为小(低前向角和侧向散射)或大(高前向角和侧向散射)。有趣的是,在此期间,小和大 B 细胞的比例发生了逆转。由于对此现象知之甚少,我们假设基于大小的 B 细胞群体可作为指示,以区分鸡 B 细胞发育过程中其状态和阶段。结果表明,大 B 细胞是比小 B 细胞更活跃的增殖细胞。此外,大 B 细胞的增殖和分化相关基因的 mRNA 表达均高于小 B 细胞。总之,这些数据表明,在鸡的 B 细胞发育过程中,大的法氏囊 B 细胞是增殖和分化的主要来源。

https://cdn.ncbi.nlm.nih.gov/pmc/blobs/399e/6238004/16a0e2b82f7a/41598_2018_34897_Fig1_HTML.jpg

文献AI研究员

20分钟写一篇综述,助力文献阅读效率提升50倍。

立即体验

用中文搜PubMed

大模型驱动的PubMed中文搜索引擎

马上搜索

文档翻译

学术文献翻译模型,支持多种主流文档格式。

立即体验