Suppr超能文献

Smad4-Taz 轴在间充质干细胞成骨和成脂中的相互作用。

A Reciprocal Role of the Smad4-Taz Axis in Osteogenesis and Adipogenesis of Mesenchymal Stem Cells.

机构信息

Department of Biological Sciences, Sungkyunkwan University, Suwon, Korea.

Department of Food Science and Biotechnology, Sungkyunkwan University, Suwon, Korea.

出版信息

Stem Cells. 2019 Mar;37(3):368-381. doi: 10.1002/stem.2949. Epub 2018 Dec 7.

Abstract

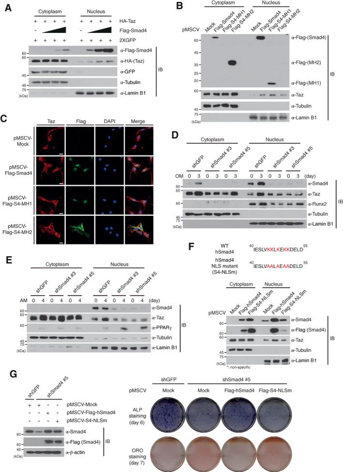
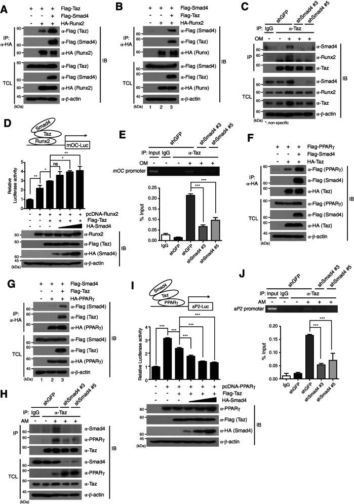
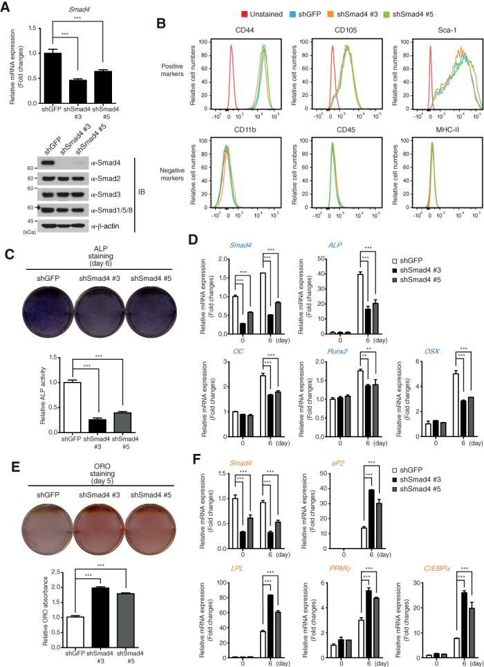
Mesenchymal stem cells (MSCs) are multipotent cells that can differentiate into mature cells of various cell types. Although the differentiation process of MSCs requires lineage-specific transcription factors, the exact molecular mechanism that determines MSCs differentiation is not clearly addressed. Here, we demonstrate a Smad4-Taz axis as a new intrinsic regulator for adipo-osteogenic differentiation of MSCs and show that this function of Smad4 is independent of the transforming growth factor-β signal. Smad4 directly bound to the Taz protein and facilitated nuclear localization of Taz through its nuclear localization signal. Nuclear retention of Taz by direct binding to Smad4 increased expression of osteogenic genes through enhancing Taz-runt-related transcription factor 2 (Runx2) interactions in the C3H10T1/2 MSC cell line and preosteoblastic MC3T3-E1 cells, whereas it suppressed expression of adipogenic genes through promoting Taz-peroxisome proliferator-activated receptor-γ (PPARγ) interaction in C3H10T1/2 and preadipogenic 3T3-L1 cells. A reciprocal role of the Smad4 in osteogenic and adipogenic differentiation was also observed in human adipose tissue-derived stem cells (hASCs). Consequently, Smad4 depletion in C3H10T1/2 and hASCs reduced nuclear retention of Taz and thus caused the decreased interaction with Runx2 or PPARγ, resulting in delayed osteogenesis or enhanced adipogenesis of the MSC. Therefore, these findings provide insight into a novel function of Smad4 to regulate the balance of MSC lineage commitment through reciprocal targeting of the Taz protein in osteogenic and adipogenic differentiation pathways. Stem Cells 2019;37:368-381.

摘要

间充质干细胞(MSCs)是多能细胞,可以分化为各种细胞类型的成熟细胞。尽管 MSCs 的分化过程需要谱系特异性转录因子,但确定 MSCs 分化的确切分子机制尚不清楚。在这里,我们证明 Smad4-Taz 轴作为 MSCs 脂肪成骨分化的新内在调节剂,并表明 Smad4 的此功能独立于转化生长因子-β信号。Smad4 直接与 Taz 蛋白结合,并通过其核定位信号促进 Taz 的核定位。Taz 通过与 Smad4 的直接结合而保留在核内,通过增强 C3H10T1/2 MSC 细胞系和前成骨细胞 MC3T3-E1 细胞中的 Taz- runt 相关转录因子 2(Runx2)相互作用,增加成骨基因的表达,而在 C3H10T1/2 和前脂肪细胞 3T3-L1 细胞中通过促进 Taz-过氧化物酶体增殖物激活受体-γ(PPARγ)相互作用来抑制脂肪生成基因的表达。Smad4 在成骨和成脂分化中的这种相互作用也在人脂肪组织来源的干细胞(hASCs)中观察到。因此,C3H10T1/2 和 hASCs 中 Smad4 的耗竭减少了 Taz 的核保留,从而导致与 Runx2 或 PPARγ 的相互作用减少,导致 MSC 的成骨作用延迟或成脂作用增强。因此,这些发现提供了对 Smad4 新功能的深入了解,通过在成骨和脂肪分化途径中靶向 Taz 蛋白,调节 MSC 谱系分化的平衡。干细胞 2019;37:368-381。

https://cdn.ncbi.nlm.nih.gov/pmc/blobs/b7c6/7379966/6e8c31c33c97/STEM-37-368-g001.jpg

文献AI研究员

20分钟写一篇综述,助力文献阅读效率提升50倍。

立即体验

用中文搜PubMed

大模型驱动的PubMed中文搜索引擎

马上搜索

文档翻译

学术文献翻译模型,支持多种主流文档格式。

立即体验