Suppr超能文献

雌激素受体 β 通过改变 miR-92a/DAB2IP 信号促进膀胱癌的生长和侵袭。

Estrogen receptor β promotes bladder cancer growth and invasion via alteration of miR-92a/DAB2IP signals.

机构信息

Departments of Urology and Plastic Surgery, Xiangya Hospital, Central South University, Changsha, 410008, China.

Departments of Urology and Pathology, University of Rochester Medical Center, Rochester, New York, 14642, USA.

出版信息

Exp Mol Med. 2018 Nov 20;50(11):1-11. doi: 10.1038/s12276-018-0155-5.

Abstract

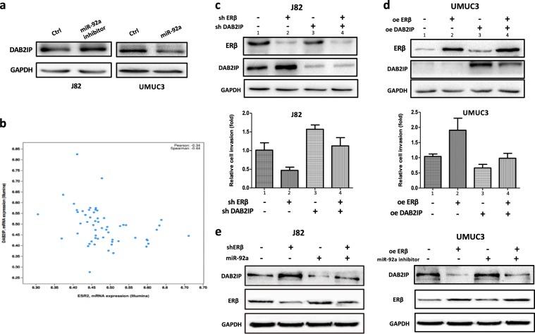
Although early studies suggested that bladder cancer (BCa) is more prevalent in men than in women, muscle-invasive rates are higher in women than in men, suggesting that sex hormones might play important roles in different stages of BCa progression. In this work, we found that estrogen receptor beta (ERβ) could increase BCa cell proliferation and invasion via alteration of miR-92a-mediated DAB2IP (DOC-2⁄DAB2 interacting protein) signals and that blocking miR-92a expression with an inhibitor could partially reverse ERβ-enhanced BCa cell growth and invasion. Further mechanism dissection found that ERβ could increase miR-92a expression at the transcriptional level via binding to the estrogen-response-element (ERE) on the 5' promoter region of its host gene C13orf25. The ERβ up-regulated miR-92a could decrease DAB2IP tumor suppressor expression via binding to the miR-92a binding site located on the DAB2IP 3' UTR. Preclinical studies using an in vivo mouse model also confirmed that targeting this newly identified ERβ/miR-92a/DAB2IP signal pathway with small molecules could suppress BCa progression. Together, these results might aid in the development of new therapies via targeting of this ERβ-mediated signal pathway to better suppress BCa progression.

摘要

尽管早期的研究表明膀胱癌(BCa)在男性中比在女性中更为普遍,但在女性中浸润性肌层的发生率高于男性,这表明性激素可能在 BCa 进展的不同阶段发挥重要作用。在这项工作中,我们发现雌激素受体β(ERβ)可以通过改变 miR-92a 介导的 DAB2IP(DOC-2/DAB2 相互作用蛋白)信号来增加 BCa 细胞的增殖和侵袭,并且用抑制剂阻断 miR-92a 的表达可以部分逆转 ERβ 增强的 BCa 细胞生长和侵袭。进一步的机制研究发现,ERβ可以通过与宿主基因 C13orf25 5'启动子区域上的雌激素反应元件(ERE)结合,在转录水平上增加 miR-92a 的表达。ERβ 上调的 miR-92a 可以通过结合位于 DAB2IP 3'UTR 上的 miR-92a 结合位点来降低 DAB2IP 肿瘤抑制因子的表达。使用体内小鼠模型的临床前研究也证实,通过用小分子靶向这个新鉴定的 ERβ/miR-92a/DAB2IP 信号通路,可以抑制 BCa 的进展。总之,这些结果可能有助于通过靶向这个 ERβ 介导的信号通路来开发新的治疗方法,以更好地抑制 BCa 的进展。

https://cdn.ncbi.nlm.nih.gov/pmc/blobs/054e/6243995/492583f3a12a/12276_2018_155_Fig1_HTML.jpg

文献AI研究员

20分钟写一篇综述,助力文献阅读效率提升50倍。

立即体验

用中文搜PubMed

大模型驱动的PubMed中文搜索引擎

马上搜索

文档翻译

学术文献翻译模型,支持多种主流文档格式。

立即体验