Suppr超能文献

栎树上栖息着多种蝙蝠。

Diverse Lineages of Live on Old Oaks.

机构信息

Department of Plant Biology, University of Georgia, Athens, Georgia 30602

Institute of Bioinformatics, University of Georgia, Athens, Georgia 30602.

出版信息

Genetics. 2019 Jan;211(1):277-288. doi: 10.1534/genetics.118.301482. Epub 2018 Nov 21.

Abstract

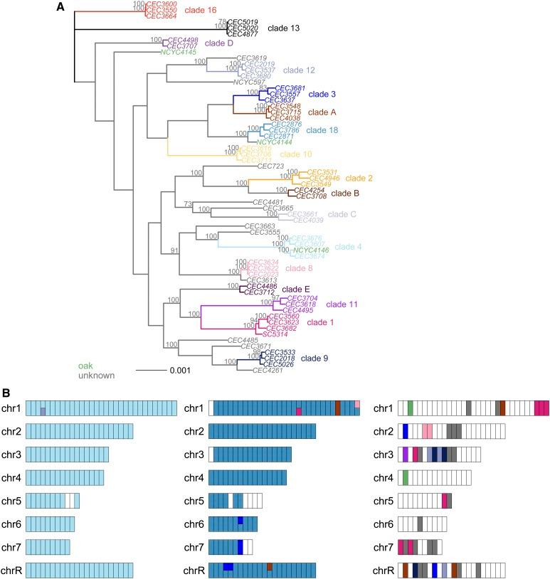
The human pathogen is considered an obligate commensal of animals, yet it is occasionally isolated from trees, shrubs, and grass. We generated genome sequence data for three strains of that we isolated from oak trees in an ancient wood pasture, and compared these to the genomes of over 200 clinical strains. strains from oak are similar to clinical in that they are predominantly diploid and can become homozygous at the mating locus through whole-chromosome loss of heterozygosity. Oak strains differed from clinical strains in showing slightly higher levels of heterozygosity genome-wide. Using phylogenomic analyses and chromosome painting, we show that each oak strain is more closely related to strains from humans and other animals than to strains from other oaks. The high genetic diversity of from old oaks shows that they can live in this environment for extended periods of time.

摘要

该人类病原体被认为是动物的专性共生菌,但它偶尔也会从树木、灌木和草丛中分离出来。我们从古老的森林牧场上的橡树中分离出三种 ,并生成了它们的基因组序列数据,然后将这些数据与 200 多株临床株的基因组进行了比较。从橡树中分离出的 株与临床 株相似,它们主要是二倍体,并且可以通过整个染色体的杂合性丢失而在交配位点变成纯合子。橡树株与临床株的不同之处在于,它们在全基因组范围内显示出略微更高的杂合度。通过系统基因组分析和 染色体着色,我们表明,每个橡树株与来自人类和其他动物的株的亲缘关系比与其他橡树的株的亲缘关系更密切。从老橡树中分离出的 具有很高的遗传多样性,这表明它们可以在这种环境中长时间生存。

https://cdn.ncbi.nlm.nih.gov/pmc/blobs/a494/6325710/9362640a7d42/277f1.jpg

文献AI研究员

20分钟写一篇综述,助力文献阅读效率提升50倍。

立即体验

用中文搜PubMed

大模型驱动的PubMed中文搜索引擎

马上搜索

文档翻译

学术文献翻译模型,支持多种主流文档格式。

立即体验