Suppr超能文献

狼疮患者血液中扩增的 CD4 T 细胞通过白细胞介素-10 和琥珀酸提供 B 细胞帮助。

A CD4 T cell population expanded in lupus blood provides B cell help through interleukin-10 and succinate.

机构信息

Baylor Institute for Immunology Research, Dallas, TX, USA.

Drukier Institute for Children's Health, Weill Cornell Medicine, New York, NY, USA.

出版信息

Nat Med. 2019 Jan;25(1):75-81. doi: 10.1038/s41591-018-0254-9. Epub 2018 Nov 26.

Abstract

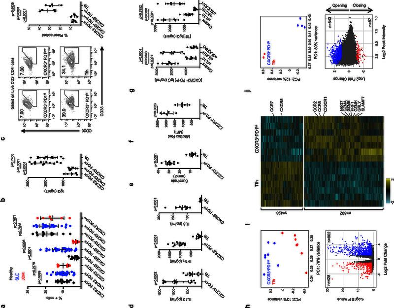
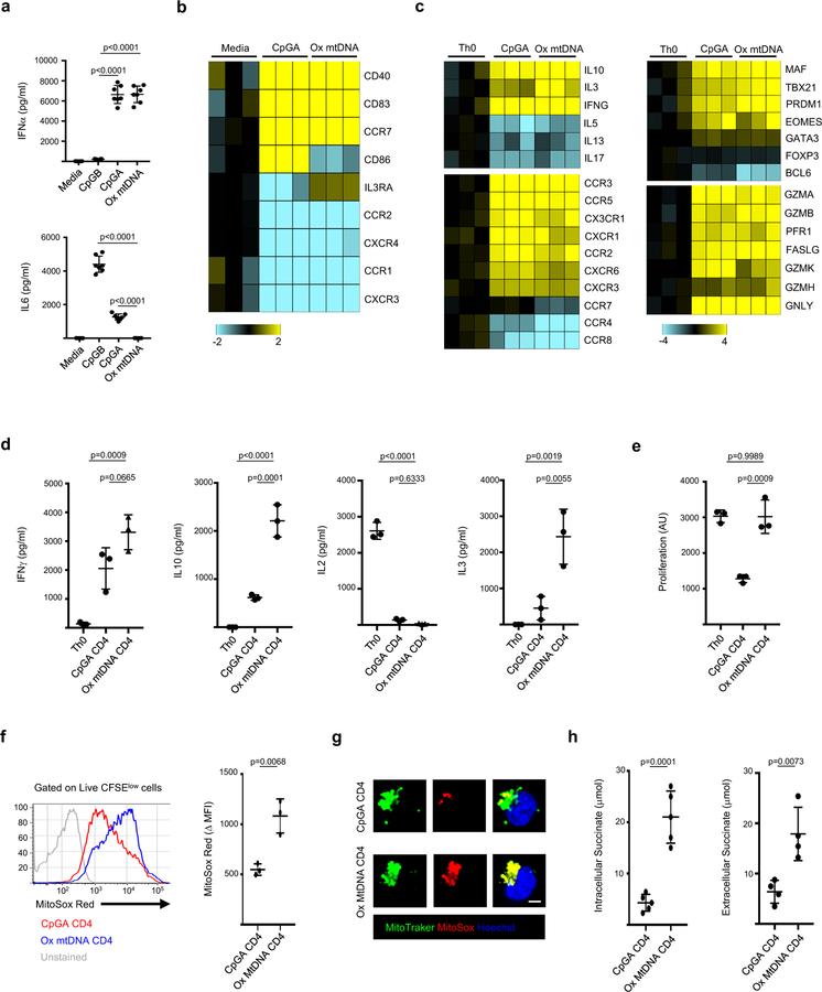
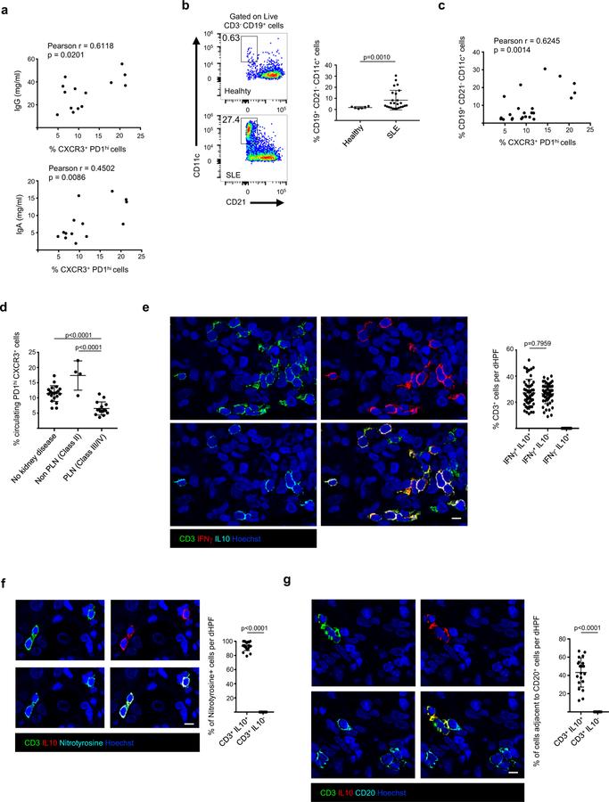
Understanding the mechanisms underlying autoantibody development will accelerate therapeutic target identification in autoimmune diseases such as systemic lupus erythematosus (SLE). Follicular helper T cells (T cells) have long been implicated in SLE pathogenesis. Yet a fraction of autoantibodies in individuals with SLE are unmutated, supporting that autoreactive B cells also differentiate outside germinal centers. Here, we describe a CXCR5CXCR3 programmed death 1 (PD1)CD4 helper T cell population distinct from T cells and expanded in both SLE blood and the tubulointerstitial areas of individuals with proliferative lupus nephritis. These cells produce interleukin-10 (IL-10) and accumulate mitochondrial reactive oxygen species as the result of reverse electron transport fueled by succinate. Furthermore, they provide B cell help, independently of IL-21, through IL-10 and succinate. Similar cells are generated in vitro upon priming naive CD4 T cells with plasmacytoid dendritic cells activated with oxidized mitochondrial DNA, a distinct class of interferogenic toll-like receptor 9 ligand. Targeting this pathway might blunt the initiation and/or perpetuation of extrafollicular humoral responses in SLE.

摘要

了解自身抗体产生的机制将加速系统性红斑狼疮(SLE)等自身免疫性疾病的治疗靶点的识别。滤泡辅助 T 细胞(T 细胞)长期以来一直被认为与 SLE 的发病机制有关。然而,SLE 患者的一部分自身抗体是未突变的,这支持了自身反应性 B 细胞也在生发中心外分化。在这里,我们描述了一种 CXCR5CXCR3 程序性死亡 1(PD1)CD4 辅助 T 细胞群体,与 T 细胞不同,并在 SLE 血液和增殖性狼疮肾炎患者的肾小管间质区域中扩增。这些细胞产生白细胞介素 10(IL-10),并由于琥珀酸盐提供的反向电子传递而积累线粒体活性氧。此外,它们通过 IL-10 和琥珀酸盐独立于 IL-21 为 B 细胞提供帮助。在用氧化的线粒体 DNA 激活的浆细胞样树突状细胞初次刺激幼稚 CD4 T 细胞时,在体外也会产生类似的细胞,这是一类独特的干扰素生成 Toll 样受体 9 配体。靶向该途径可能会抑制 SLE 中滤泡外体液反应的起始和/或持续。

https://cdn.ncbi.nlm.nih.gov/pmc/blobs/ac9e/6325012/a4e1e5cf75f9/nihms-1509774-f0001.jpg

文献AI研究员

20分钟写一篇综述,助力文献阅读效率提升50倍。

立即体验

用中文搜PubMed

大模型驱动的PubMed中文搜索引擎

马上搜索

文档翻译

学术文献翻译模型,支持多种主流文档格式。

立即体验