Suppr超能文献

衣霉素通过 AKT/NF-κB 信号通路增强顺铂对肺癌生长的抑制作用通过 PTX3 糖基化。

Tunicamycin enhances the suppressive effects of cisplatin on lung cancer growth through PTX3 glycosylation via AKT/NF-κB signaling pathway.

机构信息

Department of Biochemistry and Molecular Biology, Liaoning Provincial Core Laboratory of Glycobiology and Glycoengineering, Dalian Medical University, Dalian, Liaoning 116044, P.R. China.

出版信息

Int J Oncol. 2019 Feb;54(2):431-442. doi: 10.3892/ijo.2018.4650. Epub 2018 Nov 28.

Abstract

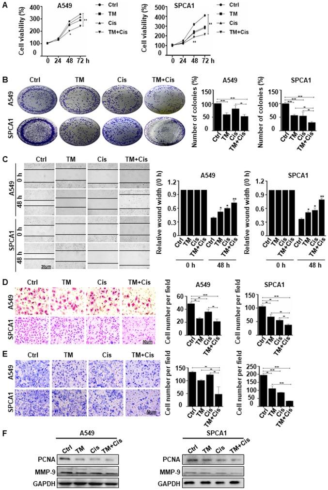
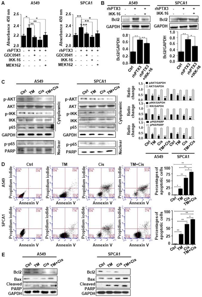
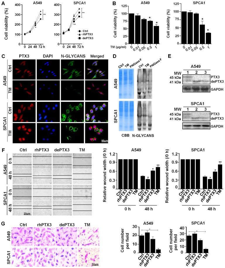
Long pentraxin‑3 (PTX3) is an inflammatory molecule related to cancer proliferation, invasion, and metastasis. Many studies have highlighted the significance of glycosylated molecules in immune modulation, inflammation and cancer progression. Moreover, aberrant glycosylation of cancer cells is linked to chemoresistance. This study aimed to develop effective therapeutic strategies for deglycosylation of PTX3 (dePTX3) in order to enhance chemosensitivity to cisplatin (Cis) in lung cancer treatment. The A549 and SPCA1 cells were used to determine the role of PTX3 glycosylation in lung cancer growth. Our results revealed that PTX3 was higher in both human lung cancer tissues and serum in comparison with control. Furthermore, we found that deglycosylated PTX3 (dePTX3) by tunicamycin (TM), which is N‑glycan precursor biosynthesis blocker, and PNGase F significantly reduced the survival and migration of lung cancer cells. To further confirm this, we also generated glycosylation‑site mutant of PTX3 (mPTX3) to characterize the loss of glyco‑function. dePTX3 and TM enhanced the suppressive effects of Cis on lung cancer cell growth, migration and invasion compared to individual treatment. Treatment with a combination of TM and Cis significantly inactivated AKT/NF‑κB signaling pathway and induced apoptosis. In conclusion, these findings suggest that PTX3 is an important mediator of lung cancer progression, and dePTX3 by TM enhances the anticancer effects of Cis. The deglycosylation in chemotherapy may represent a potential novel therapeutic strategy against lung cancer.

摘要

长型五聚素 3(PTX3)是一种与癌症增殖、侵袭和转移相关的炎症分子。许多研究强调了糖基化分子在免疫调节、炎症和癌症进展中的重要性。此外,癌细胞的异常糖基化与化疗耐药性有关。本研究旨在开发有效的去糖基化 PTX3(dePTX3)治疗策略,以增强顺铂(Cis)治疗肺癌的化疗敏感性。本研究使用 A549 和 SPCA1 细胞来确定 PTX3 糖基化在肺癌生长中的作用。结果表明,与对照组相比,PTX3 在人肺癌组织和血清中均升高。此外,我们发现,通过 N-聚糖前体生物合成抑制剂衣霉素(TM)和 PNGase F 对 PTX3 进行去糖基化(dePTX3)可显著降低肺癌细胞的存活和迁移。为了进一步证实这一点,我们还生成了 PTX3 的糖基化位点突变体(mPTX3),以研究糖基功能丧失的情况。与单独治疗相比,dePTX3 和 TM 增强了 Cis 对肺癌细胞生长、迁移和侵袭的抑制作用。TM 和 Cis 的联合治疗显著抑制了 AKT/NF-κB 信号通路的激活并诱导了细胞凋亡。综上所述,这些发现表明 PTX3 是肺癌进展的重要介质,TM 介导的 dePTX3 增强了 Cis 的抗癌作用。化疗中的去糖基化可能代表一种针对肺癌的潜在新型治疗策略。

https://cdn.ncbi.nlm.nih.gov/pmc/blobs/db96/6317655/9bc57e73d5bc/IJO-54-02-0431-g00.jpg

文献AI研究员

20分钟写一篇综述,助力文献阅读效率提升50倍。

立即体验

用中文搜PubMed

大模型驱动的PubMed中文搜索引擎

马上搜索

文档翻译

学术文献翻译模型,支持多种主流文档格式。

立即体验