Suppr超能文献

Miro 蛋白使线粒体为 Parkin 易位和线粒体自噬做好准备。

Miro proteins prime mitochondria for Parkin translocation and mitophagy.

机构信息

Department of Pharmacology, Institute of Biomedicine and Translational Medicine, University of Tartu, Tartu, Estonia

Department of Pharmacology, Institute of Biomedicine and Translational Medicine, University of Tartu, Tartu, Estonia.

出版信息

EMBO J. 2019 Jan 15;38(2). doi: 10.15252/embj.201899384. Epub 2018 Nov 30.

Abstract

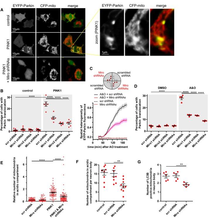
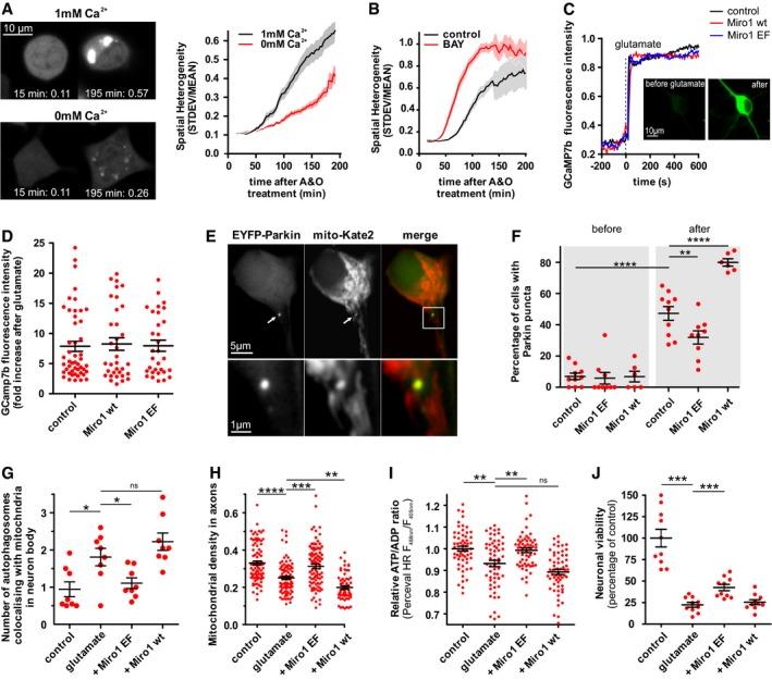
The Parkinson's disease-associated protein kinase PINK1 and ubiquitin ligase Parkin coordinate the ubiquitination of mitochondrial proteins, which marks mitochondria for degradation. Miro1, an atypical GTPase involved in mitochondrial trafficking, is one of the substrates tagged by Parkin after mitochondrial damage. Here, we demonstrate that a small pool of Parkin interacts with Miro1 before mitochondrial damage occurs. This interaction does not require PINK1, does not involve ubiquitination of Miro1 and also does not disturb Miro1 function. However, following mitochondrial damage and PINK1 accumulation, this initial pool of Parkin becomes activated, leading to the ubiquitination and degradation of Miro1. Knockdown of Miro proteins reduces Parkin translocation to mitochondria and suppresses mitophagic removal of mitochondria. Moreover, we demonstrate that Miro1 EF-hand domains control Miro1's ubiquitination and Parkin recruitment to damaged mitochondria, and they protect neurons from glutamate-induced mitophagy. Together, our results suggest that Miro1 functions as a calcium-sensitive docking site for Parkin on mitochondria.

摘要

帕金森病相关蛋白激酶 PINK1 和泛素连接酶 Parkin 协调线粒体蛋白的泛素化,这标志着线粒体的降解。Miro1 是一种参与线粒体运输的非典型 GTP 酶,是线粒体损伤后被 Parkin 标记的底物之一。在这里,我们证明了一小部分 Parkin 在线粒体损伤发生之前与 Miro1 相互作用。这种相互作用不需要 PINK1,不涉及 Miro1 的泛素化,也不干扰 Miro1 的功能。然而,在线粒体损伤和 PINK1 积累后,这种最初的 Parkin 池被激活,导致 Miro1 的泛素化和降解。Miro 蛋白的敲低会减少 Parkin 向线粒体的易位,并抑制线粒体的噬酸性去除。此外,我们证明 Miro1 EF 手结构域控制 Miro1 的泛素化和 Parkin 募集到受损的线粒体,并保护神经元免受谷氨酸诱导的噬酸性。总之,我们的结果表明 Miro1 作为 Parkin 在线粒体上的钙敏感 docking 位点发挥作用。

https://cdn.ncbi.nlm.nih.gov/pmc/blobs/e3e2/6331716/aebcbb2cc5b4/EMBJ-38-e99384-g003.jpg

文献AI研究员

20分钟写一篇综述,助力文献阅读效率提升50倍。

立即体验

用中文搜PubMed

大模型驱动的PubMed中文搜索引擎

马上搜索

文档翻译

学术文献翻译模型,支持多种主流文档格式。

立即体验