Suppr超能文献

发育中晶状体单纤维细胞的空间分析揭示了基因表达的调控异质性。

Spatial Analysis of Single Fiber Cells of the Developing Ocular Lens Reveals Regulated Heterogeneity of Gene Expression.

作者信息

Gangalum Rajendra K, Kim Dongjae, Kashyap Raj K, Mangul Serghei, Zhou Xinkai, Elashoff David, Bhat Suraj P

机构信息

Stein Eye Institute, Geffen School of Medicine, University of California, Los Angeles, CA 90095-7000, USA.

Department of Computer Science and Human Genetics, University of California, Los Angeles, CA 90095-7000, USA.

出版信息

iScience. 2018 Dec 21;10:66-79. doi: 10.1016/j.isci.2018.11.024. Epub 2018 Nov 17.

Abstract

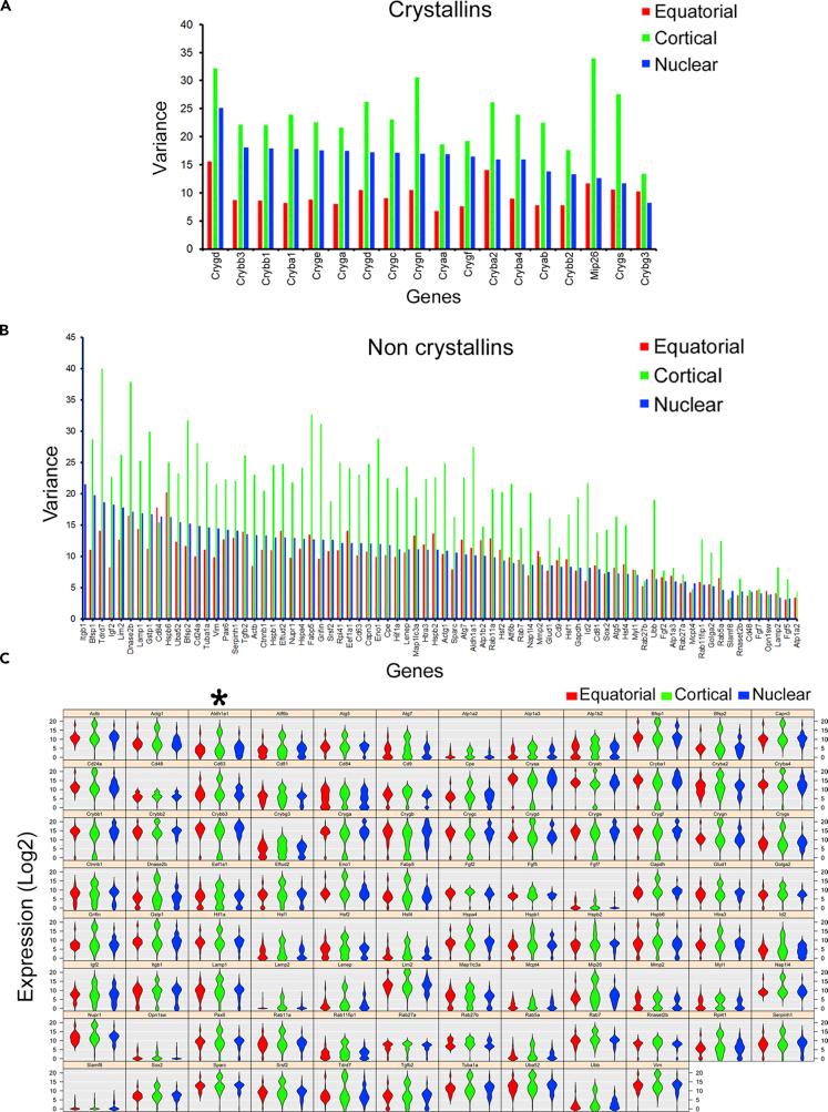
The developing eye lens presents an exceptional paradigm for spatial transcriptomics. It is composed of highly organized long, slender transparent fiber cells, which differentiate from the edges of the anterior epithelium of the lens (equator), attended by high expression of crystallins, which generates transparency. Every fiber cell, therefore, is an optical unit whose refractive properties derive from its gene activity. Here, we probe this tangible relationship between the gene activity and the phenotype by studying the expression of all known 17 crystallins and 77 other non-crystallin genes in single fiber cells isolated from three states/regions of differentiation, allowing us to follow molecular progression at the single-cell level. The data demonstrate highly variable gene activity in cortical fibers, interposed between the nascent and the terminally differentiated fiber cell transcription. These data suggest that the so-called stochastic, highly heterogeneous gene activity is a regulated intermediate in the realization of a functional phenotype.

摘要

发育中的眼球晶状体是空间转录组学的一个特殊范例。它由高度有序的细长透明纤维细胞组成,这些细胞从晶状体前上皮(赤道)的边缘分化而来,伴随着晶状体蛋白的高表达,从而产生透明度。因此,每个纤维细胞都是一个光学单元,其折射特性源于其基因活性。在这里,我们通过研究从三个分化状态/区域分离的单个纤维细胞中所有已知的17种晶状体蛋白和77种其他非晶状体蛋白基因的表达,来探究基因活性与表型之间的这种切实关系,这使我们能够在单细胞水平上追踪分子进程。数据表明,在新生纤维细胞转录和终末分化纤维细胞转录之间的皮质纤维中,基因活性高度可变。这些数据表明,所谓的随机、高度异质的基因活性是实现功能表型的一个受调控的中间阶段。

https://cdn.ncbi.nlm.nih.gov/pmc/blobs/1e13/6277220/1a590dbd49f5/fx1.jpg

文献AI研究员

20分钟写一篇综述,助力文献阅读效率提升50倍。

立即体验

用中文搜PubMed

大模型驱动的PubMed中文搜索引擎

马上搜索

文档翻译

学术文献翻译模型,支持多种主流文档格式。

立即体验