Suppr超能文献

针对衰老小鼠血浆的非靶向和靶向脂质组学方法的跨平台比较。

Cross-Platform Comparison of Untargeted and Targeted Lipidomics Approaches on Aging Mouse Plasma.

机构信息

Department of Genetics, Stanford University, 300 Pasteur Drive, Stanford, California, 94305, USA.

SCIEX, 1201 Radio Rd, Redwood City, California, 94065, USA.

出版信息

Sci Rep. 2018 Dec 10;8(1):17747. doi: 10.1038/s41598-018-35807-4.

Abstract

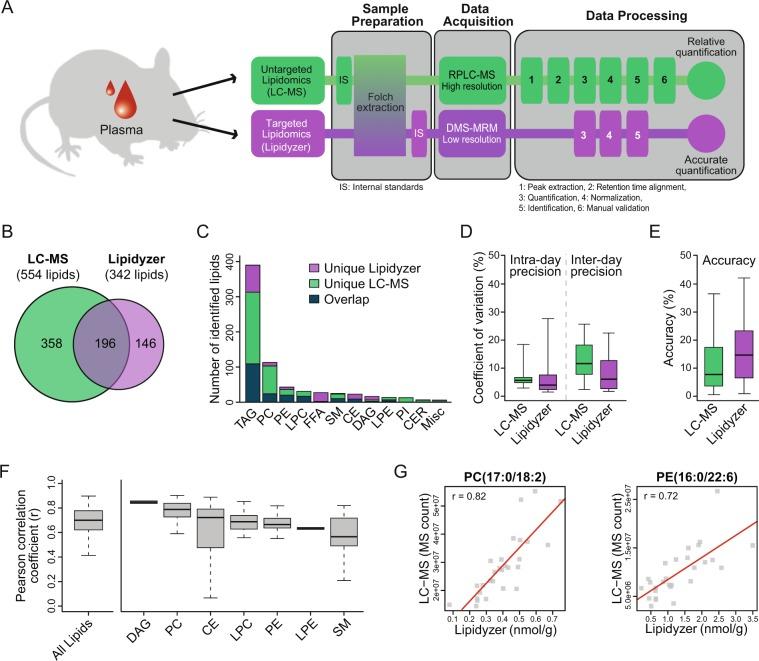
Lipidomics - the global assessment of lipids - can be performed using a variety of mass spectrometry (MS)-based approaches. However, choosing the optimal approach in terms of lipid coverage, robustness and throughput can be a challenging task. Here, we compare a novel targeted quantitative lipidomics platform known as the Lipidyzer to a conventional untargeted liquid chromatography (LC)-MS approach. We find that both platforms are efficient in profiling more than 300 lipids across 11 lipid classes in mouse plasma with precision and accuracy below 20% for most lipids. While the untargeted and targeted platforms detect similar numbers of lipids, the former identifies a broader range of lipid classes and can unambiguously identify all three fatty acids in triacylglycerols (TAG). Quantitative measurements from both approaches exhibit a median correlation coefficient (r) of 0.99 using a dilution series of deuterated internal standards and 0.71 using endogenous plasma lipids in the context of aging. Application of both platforms to plasma from aging mouse reveals similar changes in total lipid levels across all major lipid classes and in specific lipid species. Interestingly, TAG is the lipid class that exhibits the most changes with age, suggesting that TAG metabolism is particularly sensitive to the aging process in mice. Collectively, our data show that the Lipidyzer platform provides comprehensive profiling of the most prevalent lipids in plasma in a simple and automated manner.

摘要

脂质组学——对脂质的全面评估——可以使用多种基于质谱(MS)的方法进行。然而,选择在脂质覆盖范围、稳健性和通量方面具有最佳性能的方法可能是一项具有挑战性的任务。在这里,我们比较了一种新型的靶向定量脂质组学平台,称为 Lipidyzer,与传统的非靶向液相色谱(LC)-MS 方法。我们发现,这两种平台都能够高效地对 11 种脂质类别的 300 多种脂质进行分析,大多数脂质的精密度和准确度均低于 20%。虽然非靶向和靶向平台检测到的脂质数量相似,但前者可以鉴定出更广泛的脂质类别,并且可以明确地鉴定三酰基甘油(TAG)中的所有三种脂肪酸。使用氘代内标稀释系列进行定量测量时,两种方法的定量测量结果的中位数相关系数(r)均为 0.99,而在衰老背景下使用内源性血浆脂质时,中位数相关系数(r)为 0.71。两种平台在衰老小鼠的血浆中的应用均揭示了所有主要脂质类别和特定脂质种类的总脂质水平相似的变化。有趣的是,TAG 是随年龄变化最大的脂质类别,这表明 TAG 代谢对小鼠的衰老过程特别敏感。总的来说,我们的数据表明,Lipidyzer 平台以简单和自动化的方式提供了对血浆中最常见脂质的全面分析。

https://cdn.ncbi.nlm.nih.gov/pmc/blobs/8bd0/6288111/90a9a1ad266e/41598_2018_35807_Fig1_HTML.jpg

文献AI研究员

20分钟写一篇综述,助力文献阅读效率提升50倍。

立即体验

用中文搜PubMed

大模型驱动的PubMed中文搜索引擎

马上搜索

文档翻译

学术文献翻译模型,支持多种主流文档格式。

立即体验