Suppr超能文献

丹酚酸B通过神经酰胺介导的凋亡对三阴性和激素受体阳性乳腺癌细胞的抗肿瘤特性。

Antitumor properties of Salvianolic acid B against triple-negative and hormone receptor-positive breast cancer cells via ceramide-mediated apoptosis.

作者信息

Sha Wei, Zhou Yanfei, Ling Zhi-Qiang, Xie Guiqin, Pang Xiaowu, Wang Paul, Gu Xinbin

机构信息

Departments of Oral Pathology, College of Dentistry, Howard University, Washington, D.C., USA.

TenGen Biomedical Co., Bethesda, Maryland, USA.

出版信息

Oncotarget. 2018 Nov 20;9(91):36331-36343. doi: 10.18632/oncotarget.26348.

Abstract

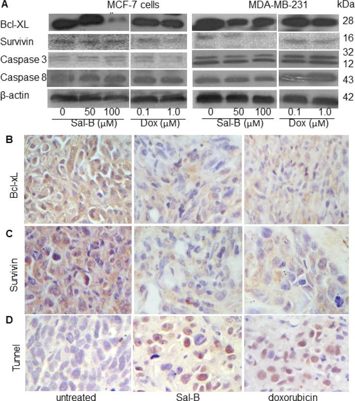
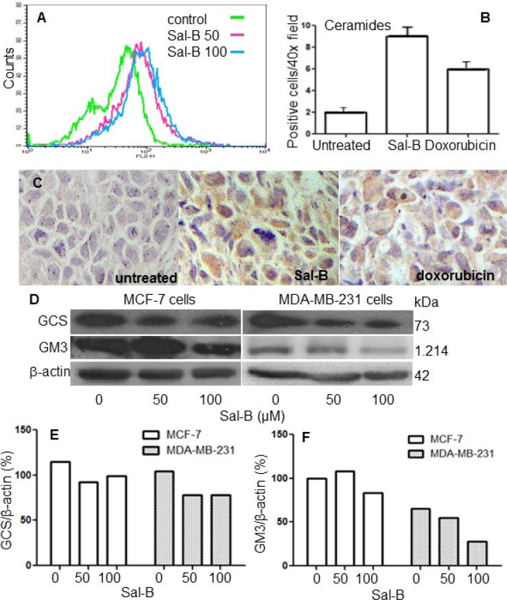
Triple-negative breast cancer (TNBC) is an aggressive subtype of breast cancer with limited treatment options. It is urgent to develop new therapeutics against this disease. Salvinolic acid B (Sal-B) is a leading bioactive component of Salvia Bunge, a well-known Chinese medicine for treating various diseases without appreciable adverse effects. To understand the antitumor properties of Sal-B against TNBC, we analyzed its effects on the cell viability, cell cycle and apoptosis of triple-negative MDA-MB-231 cells with the hormone receptor-positive MCF-7 cells as the control. The analysis showed that Sal-B could significantly reduce the cell viability and suppress the proliferation of both MDA-MB-231 and MCF-7 cells with decreased cyclin B1 expression, but with no noticeable cell cycle phase change. In mouse models, Sal-B markedly inhibited the growth, decreased the PCNA expression, and increased the cell apoptosis of MDA-MB-231 tumor xenografts. To understand the antitumor mechanisms, we analyzed the expression levels of ceramides, and anti-apoptotic (Bcl-xL and survivin) and pro-apoptotic (caspase-3 and caspase-8) proteins. We found that Sal-B enhanced the ceramide accumulation and inhibited the anti-apoptotic protein expression. Interestingly, the ceramide accumulation was accompanied by decreased expression of glucosylceramide and GM3 synthases, two key enzymes regulating ceramide metabolism. These findings indicate that Sal-B exerts its antitumor effects at least partially by inducing the ceramide accumulation and ceramide-mediated apoptosis via inhibiting the expression of glucosylceramide and GM3 synthases, which was independent of estrogen receptor α. Sal-B appears to be a promising therapeutic agent against TNBC.

摘要

三阴性乳腺癌(TNBC)是一种侵袭性乳腺癌亚型,治疗选择有限。开发针对这种疾病的新疗法迫在眉睫。丹酚酸B(Sal-B)是丹参的主要生物活性成分,丹参是一种治疗多种疾病且无明显不良反应的著名中药。为了解Sal-B对TNBC的抗肿瘤特性,我们以激素受体阳性的MCF-7细胞为对照,分析了其对三阴性MDA-MB-231细胞的细胞活力、细胞周期和凋亡的影响。分析表明,Sal-B可显著降低细胞活力,抑制MDA-MB-231和MCF-7细胞的增殖,同时细胞周期蛋白B1表达降低,但细胞周期阶段无明显变化。在小鼠模型中,Sal-B显著抑制MDA-MB-231肿瘤异种移植瘤的生长,降低增殖细胞核抗原(PCNA)表达,并增加细胞凋亡。为了解抗肿瘤机制,我们分析了神经酰胺以及抗凋亡蛋白(Bcl-xL和生存素)和促凋亡蛋白(半胱天冬酶-3和半胱天冬酶-8)的表达水平。我们发现,Sal-B增强了神经酰胺的积累,并抑制了抗凋亡蛋白的表达。有趣的是,神经酰胺的积累伴随着葡萄糖神经酰胺和GM3合酶这两种调节神经酰胺代谢的关键酶的表达降低。这些发现表明,Sal-B至少部分通过抑制葡萄糖神经酰胺和GM3合酶的表达来诱导神经酰胺积累和神经酰胺介导的凋亡,从而发挥其抗肿瘤作用,这与雌激素受体α无关。Sal-B似乎是一种有前景的TNBC治疗药物。

https://cdn.ncbi.nlm.nih.gov/pmc/blobs/9f6d/6284743/907fbbad4204/oncotarget-09-36331-g001.jpg

文献AI研究员

20分钟写一篇综述,助力文献阅读效率提升50倍。

立即体验

用中文搜PubMed

大模型驱动的PubMed中文搜索引擎

马上搜索

文档翻译

学术文献翻译模型,支持多种主流文档格式。

立即体验