Suppr超能文献

探讨 PGD2-GPR44/DP2 轴在体外和 2 型糖尿病患者随机 1 期临床试验中的胰岛素分泌特性。

Exploring the insulin secretory properties of the PGD2-GPR44/DP2 axis in vitro and in a randomized phase-1 trial of type 2 diabetes patients.

机构信息

Cardiovascular, Renal and Metabolism, IMED Biotech Unit, AstraZeneca Gothenburg, Mölndal, Sweden.

Department of Endocrinology, Sahlgrenska University Hospital and Institute of Medicine, Sahlgrenska Academy, University of Gothenburg, Gothenburg, Sweden.

出版信息

PLoS One. 2018 Dec 17;13(12):e0208998. doi: 10.1371/journal.pone.0208998. eCollection 2018.

Abstract

AIMS/HYPOTHESIS: GPR44 (DP2, PTGDR2, CRTh2) is the receptor for the pro-inflammatory mediator prostaglandin D2 (PGD2) and it is enriched in human islets. In rodent islets, PGD2 is produced in response to glucose, suggesting that the PGD2-GPR44/DP2 axis may play a role in human islet function during hyperglycemia. Consequently, the aim of this work was to elucidate the insulinotropic role of GPR44 antagonism in vitro in human beta-cells and in type 2 diabetes (T2DM) patients.

METHODS

We determined the drive on PGD2 secretion by glucose and IL-1beta, as well as, the impact on insulin secretion by pharmacological GPR44/DP2 antagonism (AZD1981) in human islets and beta-cells in vitro. To test if metabolic control would be improved by antagonizing a hyperglycemia-driven increased PGD2 tone, we performed a proof-of-mechanism study in 20 T2DM patients (average 54 years, HbA1c 9.4%, BMI 31.6 kg/m2). The randomized, double-blind, placebo-controlled cross-over study consisted of two three-day treatment periods (AZD1981 or placebo) separated by a three-day wash-out period. Mixed meal tolerance test (MMTT) and intravenous graded glucose infusion (GGI) was performed at start and end of each treatment period. Assessment of AZD1981 pharmacokinetics, glucose, insulin, C-peptide, glucagon, GLP-1, and PGD2 pathway biomarkers were performed.

RESULTS

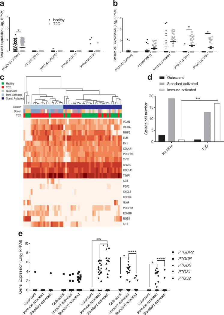
We found (1) that PGD2 is produced in human islet in response to high glucose or IL-1beta, but likely by stellate cells rather than endocrine cells; (2) that PGD2 suppresses both glucose and GLP-1 induced insulin secretion in vitro; and (3) that the GPR44/DP2 antagonist (AZD1981) in human beta-cells normalizes insulin secretion. However, AZD1981 had no impact on neither glucose nor incretin dependent insulin secretion in humans (GGI AUC C-peptide 1-2h and MMTT AUC Glucose 0-4h LS mean ratios vs placebo of 0.94 (80% CI of 0.90-0.98, p = 0.12) and 0.99 (90% CI of 0.94-1.05, p = 0.45), despite reaching the expected antagonist exposure.

CONCLUSION/INTERPRETATION: Pharmacological inhibition of the PGD2-GPR44/DP2 axis has no major impact on the modulation of acute insulin secretion in T2DM patients.

TRIAL REGISTRATION

ClinicalTrials.gov NCT02367066.

摘要

目的/假设:GPR44(DP2、PTGDR2、CRTh2)是促炎介质前列腺素 D2(PGD2)的受体,在人类胰岛中丰富表达。在啮齿动物胰岛中,PGD2 是对葡萄糖反应产生的,这表明 PGD2-GPR44/DP2 轴可能在高血糖期间在人类胰岛功能中发挥作用。因此,本研究的目的是阐明体外 GPR44 拮抗剂在人β细胞和 2 型糖尿病(T2DM)患者中的胰岛素促分泌作用。

方法

我们测定了葡萄糖和 IL-1β对 PGD2 分泌的驱动作用,以及药理学 GPR44/DP2 拮抗剂(AZD1981)对体外人胰岛和β细胞胰岛素分泌的影响。为了测试拮抗高血糖驱动的 PGD2 张力增加是否会改善代谢控制,我们在 20 名 T2DM 患者(平均年龄 54 岁,HbA1c 9.4%,BMI 31.6 kg/m2)中进行了一项机制验证研究。这项随机、双盲、安慰剂对照的交叉研究包括两个为期三天的治疗期(AZD1981 或安慰剂),每个治疗期之间有三天的洗脱期。在每个治疗期开始和结束时进行混合餐耐量试验(MMTT)和静脉内分级葡萄糖输注(GGI)。进行 AZD1981 药代动力学、血糖、胰岛素、C 肽、胰高血糖素、GLP-1 和 PGD2 途径生物标志物的评估。

结果

我们发现(1)PGD2 是在人类胰岛中响应高葡萄糖或 IL-1β产生的,但可能是由星状细胞而不是内分泌细胞产生的;(2)PGD2 在体外抑制葡萄糖和 GLP-1 诱导的胰岛素分泌;(3)GPR44/DP2 拮抗剂(AZD1981)在人β细胞中使胰岛素分泌正常化。然而,AZD1981 对人类的葡萄糖或肠促胰岛素依赖性胰岛素分泌均无影响(GGI AUC C 肽 1-2h 和 MMTT AUC 葡萄糖 0-4h LS 均值比值相对于安慰剂的 0.94(80%CI 为 0.90-0.98,p = 0.12)和 0.99(90%CI 为 0.94-1.05,p = 0.45),尽管达到了预期的拮抗剂暴露。

结论/解释:PGD2-GPR44/DP2 轴的药理学抑制对 T2DM 患者急性胰岛素分泌的调节没有重大影响。

试验注册

ClinicalTrials.gov NCT02367066。

https://cdn.ncbi.nlm.nih.gov/pmc/blobs/e8e5/6296667/552361870126/pone.0208998.g001.jpg

文献AI研究员

20分钟写一篇综述,助力文献阅读效率提升50倍。

立即体验

用中文搜PubMed

大模型驱动的PubMed中文搜索引擎

马上搜索

文档翻译

学术文献翻译模型,支持多种主流文档格式。

立即体验