Suppr超能文献

脂肪细胞衍生的白细胞介素 6 和瘦素通过上调赖氨酰羟化酶 2 的表达促进乳腺癌转移。

Adipocyte-derived IL-6 and leptin promote breast Cancer metastasis via upregulation of Lysyl Hydroxylase-2 expression.

机构信息

Jiangsu Key laboratory of Drug Screening, China Pharmaceutical University, Nanjing, China.

Jiangsu Center for Pharmacodynamics Research and Evaluation, China Pharmaceutical University, Nanjing, China.

出版信息

Cell Commun Signal. 2018 Dec 18;16(1):100. doi: 10.1186/s12964-018-0309-z.

Abstract

BACKGROUND

Adipocytes make up the major component of breast tissue, accounting for 90% of stromal tissue. Thus, the crosstalk between adipocytes and breast cancer cells may play a critical role in cancer progression. Adipocyte-breast cancer interactions have been considered important for the promotion of breast cancer metastasis. However, the specific mechanisms underlying these interactions are unclear. In this study, we investigated the mechanisms of adipocyte-mediated breast cancer metastasis.

METHODS

Breast cancer cells were cocultured with mature adipocytes for migration and 3D matrix invasion assays. Next, lentivirus-mediated loss-of-function experiments were used to explore the function of lysyl hydroxylase (PLOD2) in breast cancer migration and adipocyte-dependent migration of breast cancer cells. The role of PLOD2 in breast cancer metastasis was further confirmed using orthotopic mammary fat pad xenografts in vivo. Clinical samples were used to confirm that PLOD2 expression is increased in tumor tissue and is associated with poor prognosis of breast cancer patients. Cells were treated with cytokines and pharmacological inhibitors in order to verify which adipokines were responsible for activation of PLOD2 expression and which signaling pathways were activated in vitro.

RESULTS

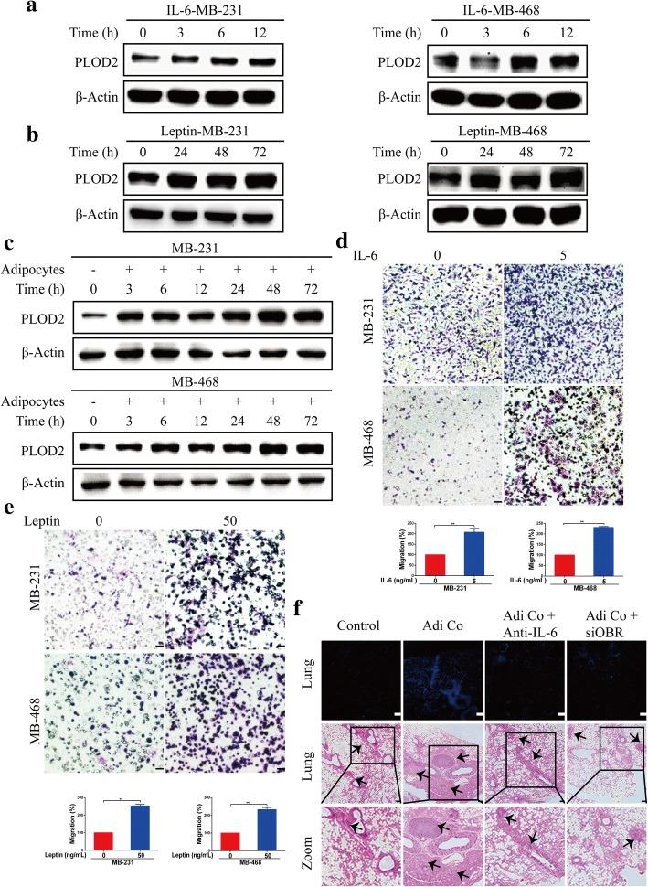
Gene expression profiling and Western blotting analyses revealed that PLOD2 was upregulated in breast cancer cells following coculture with adipocytes; this process was accompanied by enhanced breast cancer cell migration and invasion. Loss-of-function studies indicated that PLOD2 knockdown suppressed cell migration and disrupted the formation of actin stress fibers in breast cancer cells and abrogated the migration induced by following coculture with adipocytes. Moreover, experiments performed in orthotopic mammary fat pad xenografts showed that PLOD2 knockdown could reduce metastasis to the lung and liver. Further, high PLOD2 expression correlated with poor prognosis of breast cancer patients. Mechanistically, adipocyte-derived interleukin-6 (IL-6) and leptin may facilitate PLOD2 upregulation in breast cancer cells and promote breast cancer metastasis in tail vein metastasis assays. Further investigation revealed that adipocyte-derived IL-6 and leptin promoted PLOD2 expression through activation of the JAK/STAT3 and PI3K/AKT signaling pathways.

CONCLUSIONS

Our study reveals that adipocyte-derived IL-6 and leptin promote PLOD2 expression by activating the JAK/STAT3 and PI3K/AKT signaling pathways, thus promoting breast cancer metastasis.

摘要

背景

脂肪细胞构成乳腺组织的主要成分,占基质组织的 90%。因此,脂肪细胞与乳腺癌细胞之间的串扰可能在癌症进展中起关键作用。脂肪细胞-乳腺癌细胞的相互作用被认为对乳腺癌转移的促进很重要。然而,这些相互作用的具体机制尚不清楚。在这项研究中,我们研究了脂肪细胞介导的乳腺癌转移的机制。

方法

将乳腺癌细胞与成熟脂肪细胞共培养进行迁移和 3D 基质侵袭测定。接下来,使用慢病毒介导的功能丧失实验来探索赖氨酰羟化酶(PLOD2)在乳腺癌迁移和乳腺癌细胞脂肪细胞依赖性迁移中的作用。使用体内同源乳腺脂肪垫异种移植进一步证实了 PLOD2 在乳腺癌转移中的作用。使用临床样本证实 PLOD2 表达在肿瘤组织中增加,并与乳腺癌患者的不良预后相关。为了验证哪些脂肪因子负责激活 PLOD2 表达以及哪些信号通路在体外被激活,细胞用细胞因子和药理学抑制剂进行处理。

结果

基因表达谱分析和 Western blot 分析显示,乳腺癌细胞与脂肪细胞共培养后 PLOD2 上调;这一过程伴随着乳腺癌细胞迁移和侵袭的增强。功能丧失研究表明,PLOD2 敲低抑制了乳腺癌细胞的迁移,并破坏了肌动蛋白应力纤维的形成,并且阻断了与脂肪细胞共培养后诱导的迁移。此外,在同源乳腺脂肪垫异种移植实验中进行的实验表明,PLOD2 敲低可减少肺和肝转移。此外,高 PLOD2 表达与乳腺癌患者的不良预后相关。机制上,脂肪细胞衍生的白细胞介素 6(IL-6)和瘦素可能促进乳腺癌细胞中 PLOD2 的上调,并促进尾静脉转移测定中的乳腺癌转移。进一步的研究表明,脂肪细胞衍生的 IL-6 和瘦素通过激活 JAK/STAT3 和 PI3K/AKT 信号通路促进 PLOD2 表达。

结论

我们的研究表明,脂肪细胞衍生的 IL-6 和瘦素通过激活 JAK/STAT3 和 PI3K/AKT 信号通路促进 PLOD2 表达,从而促进乳腺癌转移。

https://cdn.ncbi.nlm.nih.gov/pmc/blobs/3c45/6299564/338953d0e8a3/12964_2018_309_Fig1_HTML.jpg

文献AI研究员

20分钟写一篇综述,助力文献阅读效率提升50倍。

立即体验

用中文搜PubMed

大模型驱动的PubMed中文搜索引擎

马上搜索

文档翻译

学术文献翻译模型,支持多种主流文档格式。

立即体验