Suppr超能文献

免疫抑制疗法影响系统性红斑狼疮缓解患者加速的年龄相关 T 辅助细胞分化。

Immunosuppressive therapy influences the accelerated age-dependent T-helper cell differentiation in systemic lupus erythematosus remission patients.

机构信息

Department of Medicine I (Nephrology), University of Heidelberg, Heidelberg, Germany.

Department of Obstetrics and Gynaecology, University of Heidelberg, Research Cooperation Unit Gynaecology/Nephrology, INF 162, 69120, Heidelberg, Germany.

出版信息

Arthritis Res Ther. 2018 Dec 18;20(1):278. doi: 10.1186/s13075-018-1778-6.

Abstract

BACKGROUND

CD4 T cells are of great importance in the pathogenesis of systemic lupus erythematosus (SLE), as an imbalance between CD4 regulatory T cells (Tregs) and CD4 responder T cells (Tresps) causes flares of active disease in SLE patients. In this study, we aimed to find the role of aberrant Treg/Tresp cell differentiation for maintaining Treg/Tresp cell balance and Treg functionality.

METHODS

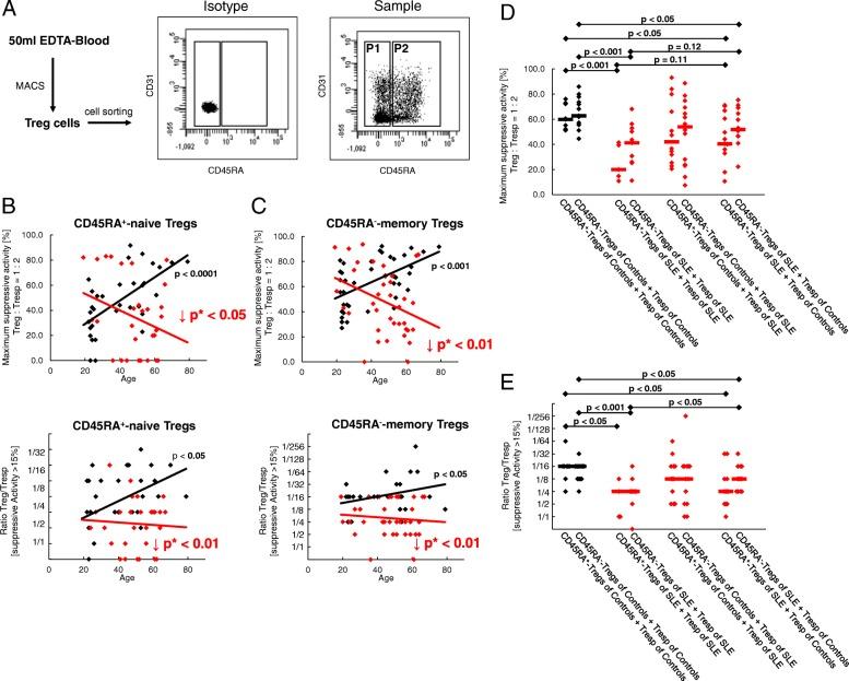
To determine differences in the differentiation of Tregs/Tresps we calculated the percentages of CD45RACD31 recent thymic emigrant (RTE) Tregs/Tresps and CD45RACD31 mature naive (MN) Tregs/Tresps, as well as CD45RACD31 and CD45RACD31 memory Tregs/Tresps (CD31 and CD31 memory Tregs/Tresps) within the total Treg/Tresp pool of 78 SLE remission patients compared with 94 healthy controls of different ages. The proliferation capacity of each Treg/Tresp subset was determined by staining the cells with anti-Ki67 monoclonal antibodies. Differences in the autologous or allogeneic Treg function between SLE remission patients and healthy controls were determined using suppression assays.

RESULTS

With age, we found an increased differentiation of RTE Tregs via CD31 memory Tregs and of RTE Tresps via MN Tresps into CD31 memory Tregs/Tresp in healthy volunteers. This opposite differentiation of RTE Tregs and Tresps was associated with an age-dependent increase in the suppressive activity of both naive and memory Tregs. SLE patients showed similar age-dependent Treg cell differentiation. However, in these patients RTE Tresps differentiated increasingly via CD31 memory Tresps, whereby CD31 memory Tresps arose that were much more difficult to inhibit for Tregs than those that emerged through differentiation via MN Tresps. Consequently, the increase in the suppressive activity of Tregs with age could not be maintained in SLE patients. Testing the Tregs of healthy volunteers and SLE patients with autologous and nonautologous Tresps revealed that the significantly decreased Treg function in SLE patients was not exclusively attributed to an age-dependent diminished sensitivity of the Tresps for Treg suppression. The immunosuppressive therapy reduced the accelerated age-dependent Tresp cell proliferation to normal levels, but simultaneously inhibited Treg cell proliferation below normal levels.

CONCLUSIONS

Our data reveal that the currently used immunosuppressive therapy has a favorable effect on the differentiation and proliferation of Tresps but has a rather unfavorable effect on the proliferation of Tregs. Newer substances with more specific effects on the immune system would be desirable.

摘要

背景

CD4 T 细胞在系统性红斑狼疮(SLE)的发病机制中非常重要,因为 CD4 调节性 T 细胞(Tregs)和 CD4 应答性 T 细胞(Tresps)之间的失衡会导致 SLE 患者疾病的活跃期发作。在这项研究中,我们旨在寻找异常 Treg/Tresp 细胞分化对于维持 Treg/Tresp 细胞平衡和 Treg 功能的作用。

方法

为了确定 Tregs/Tresps 分化的差异,我们计算了 78 例 SLE 缓解患者与 94 例不同年龄的健康对照者的总 Treg/Tresp 池内的 CD45RACD31 近期胸腺迁出(RTE)Tregs/Tresps 和 CD45RACD31 成熟幼稚(MN)Tregs/Tresps 以及 CD45RACD31 和 CD45RACD31 记忆 Tregs/Tresps(CD31 和 CD31 记忆 Tregs/Tresps)的百分比。通过用抗 Ki67 单克隆抗体染色,确定每个 Treg/Tresp 亚群的增殖能力。通过抑制测定法确定 SLE 缓解患者与健康对照者之间的自体或同种异体 Treg 功能的差异。

结果

随着年龄的增长,我们发现健康志愿者中 RTE Tregs 通过 CD31 记忆 Tregs 分化,RTE Tresps 通过 MN Tresps 分化为 CD31 记忆 Tregs/Tresps 的分化增加。RTE Tregs 和 Tresps 的这种相反分化与幼稚和记忆 Tregs 的抑制活性随年龄的增加有关。SLE 患者表现出相似的年龄依赖性 Treg 细胞分化。然而,在这些患者中,RTE Tresps 通过 CD31 记忆 Tresps 越来越多地分化,由此产生的 CD31 记忆 Tresps 比通过 MN Tresps 分化产生的 Tresps 更难以被 Tregs 抑制。因此,SLE 患者中 Treg 抑制活性随年龄的增加而不能维持。用自体和非自体 Tresps 测试健康志愿者和 SLE 患者的 Tregs 表明,SLE 患者 Treg 功能的显著降低不仅归因于 Tresps 对 Treg 抑制的敏感性随年龄的降低。免疫抑制治疗将加速的年龄依赖性 Tresps 细胞增殖降低至正常水平,但同时将 Treg 细胞增殖抑制在低于正常水平。

结论

我们的数据表明,目前使用的免疫抑制疗法对 Tresps 的分化和增殖有有利的影响,但对 Treg 的增殖有相当不利的影响。需要具有更特定免疫作用的新型物质。

https://cdn.ncbi.nlm.nih.gov/pmc/blobs/8f32/6299578/f10a24effa01/13075_2018_1778_Fig1_HTML.jpg

文献AI研究员

20分钟写一篇综述,助力文献阅读效率提升50倍。

立即体验

用中文搜PubMed

大模型驱动的PubMed中文搜索引擎

马上搜索

文档翻译

学术文献翻译模型,支持多种主流文档格式。

立即体验