Suppr超能文献

长链非编码 RNA LUCAT1 通过抑制肝癌中 ANXA2 的磷酸化促进肿瘤发生。

Long non-coding RNA LUCAT1 promotes tumourigenesis by inhibiting ANXA2 phosphorylation in hepatocellular carcinoma.

机构信息

Department of Liver Surgery, The First Affiliated Hospital of Nanjing Medical University, Nanjing, Jiangsu province, China.

Key Laboratory of Living Donor Transplantation of Ministry of Public Health, Nanjing, Jiangsu province, China.

出版信息

J Cell Mol Med. 2019 Mar;23(3):1873-1884. doi: 10.1111/jcmm.14088. Epub 2018 Dec 26.

Abstract

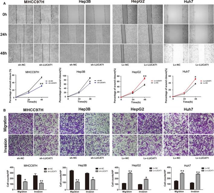
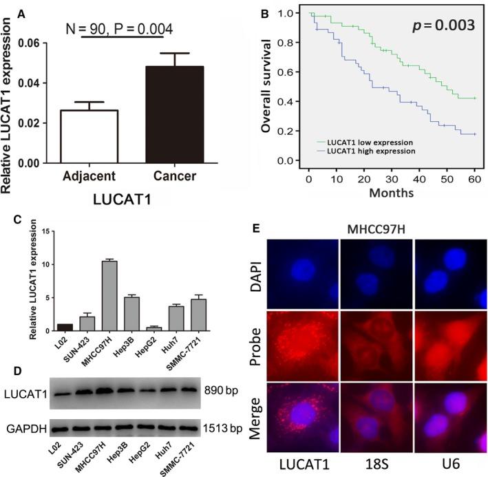
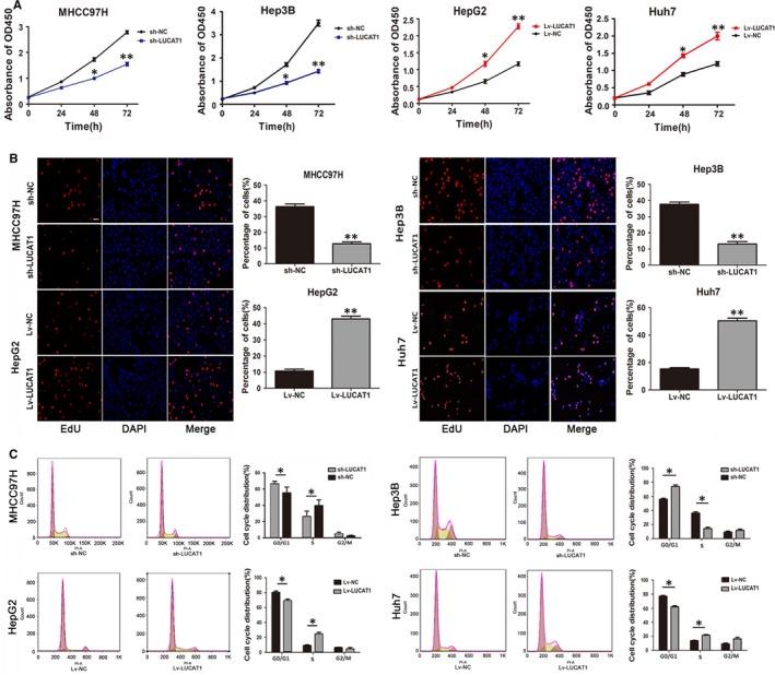
Long non-coding RNAs (lncRNAs) play essential roles in diverse biological processes; however, current understanding of the mechanism underlying the regulation of tumour proliferation and metastasis is limited. Lung cancer-associated transcript 1 (LUCAT1) has been reported in a variety of human cancers, while its role in hepatocellular carcinoma (HCC) remains unclear. This study aimed to determine the biological role and underlying mechanism of LUCAT1 on progression and metastasis in HCC cells and clinical specimens. Our results demonstrated that LUCAT1 was up-regulated in HCC tissues and cells. Loss- and gain-of-function studies revealed that LUCAT1 promotes the proliferation and metastasis of HCC cells in vitro and in vivo. Furthermore, RNA pulldown and Western blot assays indicated that LUCAT1 inhibited the phosphorylation of Annexin A2 (ANXA2) to reduce the degradation of ANXA2-S100A10 heterotetramer (AIIt), which in turn accelerated the secretion of plasminogen into plasmin, thereby resulting in the activation of metalloprotease proteins. In conclusion, we propose that LUCAT1 serves as a novel diagnostic and therapeutic target for HCC.

摘要

长链非编码 RNA(lncRNA)在多种生物学过程中发挥着重要作用;然而,目前对于肿瘤增殖和转移调控机制的理解还很有限。肺癌相关转录本 1(LUCAT1)已在多种人类癌症中被报道,但其在肝细胞癌(HCC)中的作用尚不清楚。本研究旨在确定 LUCAT1 在 HCC 细胞和临床标本中的进展和转移中的生物学作用及其潜在机制。我们的研究结果表明,LUCAT1 在 HCC 组织和细胞中呈上调表达。缺失和功能获得研究表明,LUCAT1 促进 HCC 细胞在体外和体内的增殖和转移。此外,RNA 下拉和 Western blot 分析表明,LUCAT1 抑制 Annexin A2(ANXA2)的磷酸化,从而减少 ANXA2-S100A10 异四聚体(AIIt)的降解,进而加速纤溶酶原向纤溶酶的分泌,从而导致金属蛋白酶蛋白的激活。总之,我们提出 LUCAT1 可作为 HCC 的新型诊断和治疗靶点。

https://cdn.ncbi.nlm.nih.gov/pmc/blobs/906f/6378214/3ae9d5feea19/JCMM-23-1873-g001.jpg

文献AI研究员

20分钟写一篇综述,助力文献阅读效率提升50倍。

立即体验

用中文搜PubMed

大模型驱动的PubMed中文搜索引擎

马上搜索

文档翻译

学术文献翻译模型,支持多种主流文档格式。

立即体验