Suppr超能文献

非规范调节 eIF2 通路控制神经连接过程中局部翻译的增加。

Noncanonical Modulation of the eIF2 Pathway Controls an Increase in Local Translation during Neural Wiring.

机构信息

Department of Physiology, Development and Neuroscience, Anatomy Building, University of Cambridge, Cambridge CB2 3DY, UK.

European Molecular Biology Laboratory (EMBL), 69117 Heidelberg, Germany; German Cancer Research Center (DKFZ), 69121 Heidelberg, Germany; CECAD Research Center, University of Cologne, 50931 Cologne, Germany.

出版信息

Mol Cell. 2019 Feb 7;73(3):474-489.e5. doi: 10.1016/j.molcel.2018.11.013. Epub 2018 Dec 27.

Abstract

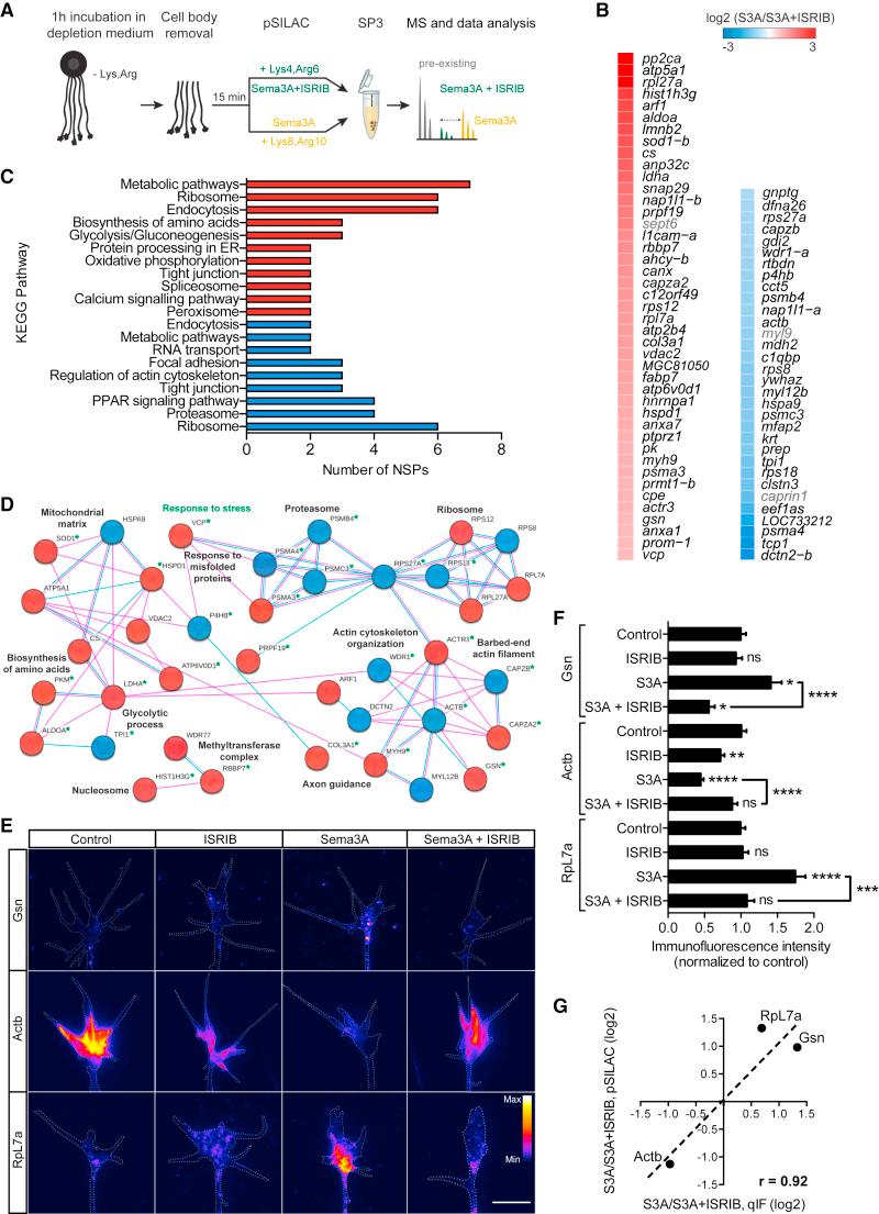
Local translation is rapidly regulated by extrinsic signals during neural wiring, but its control mechanisms remain elusive. Here we show that the extracellular cue Sema3A induces an initial burst in local translation that precisely controls phosphorylation of the translation initiation factor eIF2α via the unfolded protein response (UPR) kinase PERK. Strikingly, in contrast to canonical UPR signaling, Sema3A-induced eIF2α phosphorylation bypasses global translational repression and underlies an increase in local translation through differential activity of eIF2B mediated by protein phosphatase 1. Ultrasensitive proteomics analysis of axons reveals 75 proteins translationally controlled via the Sema3A-p-eIF2α pathway. These include proteostasis- and actin cytoskeleton-related proteins but not canonical stress markers. Finally, we show that PERK signaling is needed for directional axon migration and visual pathway development in vivo. Thus, our findings reveal a noncanonical eIF2 signaling pathway that controls selective changes in axon translation and is required for neural wiring.

摘要

在神经连接过程中,局部翻译会被外在信号迅速调控,但其中的调控机制仍然难以捉摸。在这里,我们发现细胞外信号 Sema3A 会诱导初始的局部翻译爆发,通过未折叠蛋白反应 (UPR) 激酶 PERK 精确控制翻译起始因子 eIF2α 的磷酸化。引人注目的是,与经典的 UPR 信号不同,Sema3A 诱导的 eIF2α 磷酸化绕过了全局翻译抑制,并通过蛋白磷酸酶 1 介导的 eIF2B 的差异活性,导致局部翻译增加。通过对轴突进行超灵敏蛋白质组学分析,发现有 75 种蛋白质通过 Sema3A-p-eIF2α 途径进行翻译调控。这些蛋白质包括与蛋白稳态和肌动蛋白细胞骨架相关的蛋白质,但不包括经典的应激标志物。最后,我们证明 PERK 信号对于体内定向轴突迁移和视觉通路发育是必需的。因此,我们的研究结果揭示了一种非典型的 eIF2 信号通路,它控制着轴突翻译的选择性变化,是神经连接所必需的。

https://cdn.ncbi.nlm.nih.gov/pmc/blobs/67e3/6375727/1b6adcb386d4/fx1.jpg

文献AI研究员

20分钟写一篇综述,助力文献阅读效率提升50倍。

立即体验

用中文搜PubMed

大模型驱动的PubMed中文搜索引擎

马上搜索

文档翻译

学术文献翻译模型,支持多种主流文档格式。

立即体验