Suppr超能文献

高脂肪饮食加速了杂合子 Mecp2 缺失雌性小鼠的极度肥胖和过度摄食。

High-fat diet accelerates extreme obesity with hyperphagia in female heterozygous Mecp2-null mice.

机构信息

Department of Pediatrics, Graduate School of Medical Science, Kyoto Prefectural University of Medicine, Kyoto City, Japan.

Department of Pediatrics, North Medical Center, Kyoto, Prefectural University of Medicine, Yosa-gun, Japan.

出版信息

PLoS One. 2019 Jan 4;14(1):e0210184. doi: 10.1371/journal.pone.0210184. eCollection 2019.

Abstract

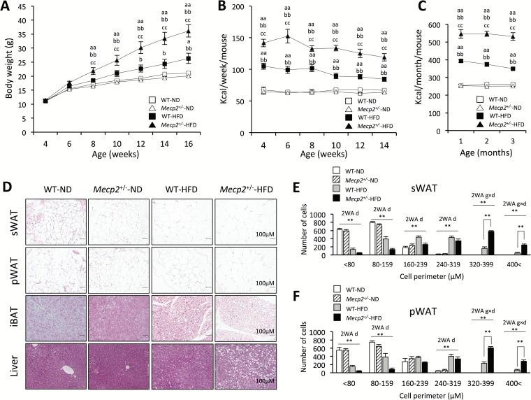
Rett syndrome (RTT) is an X-linked neurodevelopmental disorder caused by mutation of the methyl-CpG-binding protein 2 (MECP2) gene. Although RTT has been associated with obesity, the underlying mechanism has not yet been elucidated. In this study, female heterozygous Mecp2-null mice (Mecp2+/- mice), a model of RTT, were fed a normal chow diet or high-fat diet (HFD), and the changes in molecular signaling pathways were investigated. Specifically, we examined the expression of genes related to the hypothalamus and dopamine reward circuitry, which represent a central network of feeding behavior control. In particular, dopamine reward circuitry has been shown to regulate hedonic feeding behavior, and its disruption is associated with HFD-related changes in palatability. The Mecp2+/- mice that were fed the normal chow showed normal body weight and food consumption, whereas those fed the HFD showed extreme obesity with hyperphagia, an increase of body fat mass, glucose intolerance, and insulin resistance compared with wild-type mice fed the HFD (WT-HFD mice). The main cause of obesity in Mecp2+/--HFD mice was a remarkable increase in calorie intake, with no difference in oxygen consumption or locomotor activity. Agouti-related peptide mRNA and protein levels were increased, whereas proopiomelanocortin mRNA and protein levels were reduced in Mecp2+/--HFD mice with hyperleptinemia, which play an essential role in appetite and satiety in the hypothalamus. The conditioned place preference test revealed that Mecp2+/- mice preferred the HFD. Tyrosine hydroxylase and dopamine transporter mRNA levels in the ventral tegmental area, and dopamine receptor and dopamine- and cAMP-regulated phosphoprotein mRNA levels in the nucleus accumbens were significantly lower in Mecp2+/--HFD mice than those of WT-HFD mice. Thus, HFD feeding induced dysregulation of food intake in the hypothalamus and dopamine reward circuitry, and accelerated the development of extreme obesity associated with addiction-like eating behavior in Mecp2+/- mice.

摘要

雷特综合征(RTT)是一种由甲基-CpG 结合蛋白 2(MECP2)基因突变引起的 X 连锁神经发育障碍。尽管 RTT 与肥胖有关,但潜在的机制尚未阐明。在这项研究中,雌性杂合 Mecp2 基因缺失小鼠(Mecp2+/- 小鼠),一种 RTT 的模型,给予正常饲料或高脂肪饮食(HFD),并研究了分子信号通路的变化。具体来说,我们检查了与下丘脑和多巴胺奖励回路相关的基因表达,这代表了进食行为控制的中枢网络。特别是,多巴胺奖励回路已被证明可以调节享乐性进食行为,其破坏与 HFD 相关的美味性变化有关。给予正常饲料的 Mecp2+/- 小鼠体重和食物摄入量正常,而给予 HFD 的 Mecp2+/- 小鼠则表现出极度肥胖伴多食,与给予 HFD 的野生型小鼠(WT-HFD 小鼠)相比,体脂肪量增加、葡萄糖耐量受损和胰岛素抵抗。Mecp2+/--HFD 小鼠肥胖的主要原因是热量摄入显著增加,而耗氧量或运动活性没有差异。在 Mecp2+/--HFD 小鼠中,肥胖与高瘦素血症有关,阿黑皮素原 mRNA 和蛋白水平降低,而食欲素原 mRNA 和蛋白水平升高,在调节下丘脑食欲和饱腹感方面发挥重要作用。条件性位置偏爱测试表明,Mecp2+/- 小鼠更喜欢 HFD。腹侧被盖区酪氨酸羟化酶和多巴胺转运体 mRNA 水平,以及伏隔核多巴胺受体和多巴胺和 cAMP 调节磷蛋白 mRNA 水平在 Mecp2+/--HFD 小鼠中均明显低于 WT-HFD 小鼠。因此,HFD 喂养诱导下丘脑和多巴胺奖励回路进食失调,并加速 Mecp2+/- 小鼠与成瘾样进食行为相关的极度肥胖的发展。

https://cdn.ncbi.nlm.nih.gov/pmc/blobs/58b6/6319720/de49768ec1fc/pone.0210184.g001.jpg

文献AI研究员

20分钟写一篇综述,助力文献阅读效率提升50倍。

立即体验

用中文搜PubMed

大模型驱动的PubMed中文搜索引擎

马上搜索

文档翻译

学术文献翻译模型,支持多种主流文档格式。

立即体验