Suppr超能文献

大鼠骨关节炎单碘乙酸模型外周和中枢成分的特征。

Characterisation of peripheral and central components of the rat monoiodoacetate model of Osteoarthritis.

机构信息

Department of Neuroscience, Physiology and Pharmacology, University College London, London, United Kingdom.

Wolfson CARD, Hodgkin Building, Kings College London, London, United Kingdom.

出版信息

Osteoarthritis Cartilage. 2019 Apr;27(4):712-722. doi: 10.1016/j.joca.2018.12.017. Epub 2019 Jan 3.

Abstract

OBJECTIVE

Pain is the main reason patients report Osteoarthritis (OA), yet current analgesics remain relatively ineffective. This study investigated both peripheral and central mechanisms that lead to the development of OA associated chronic pain.

DESIGN

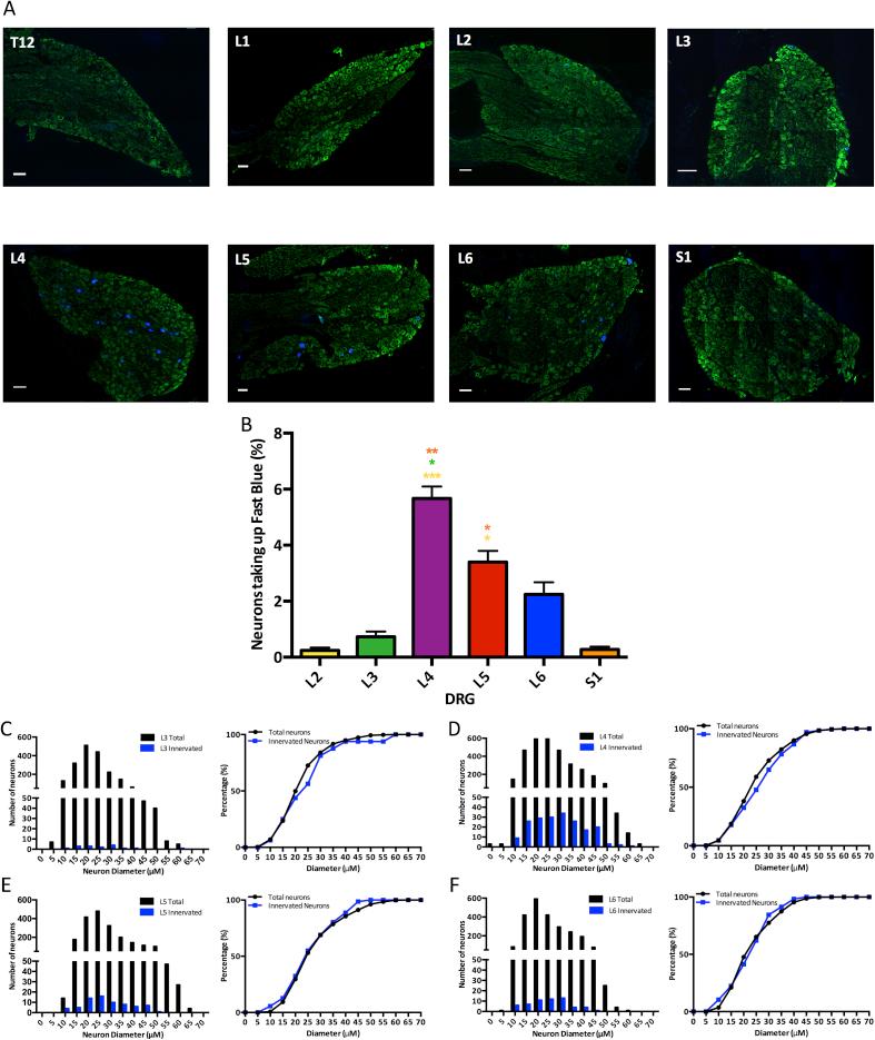
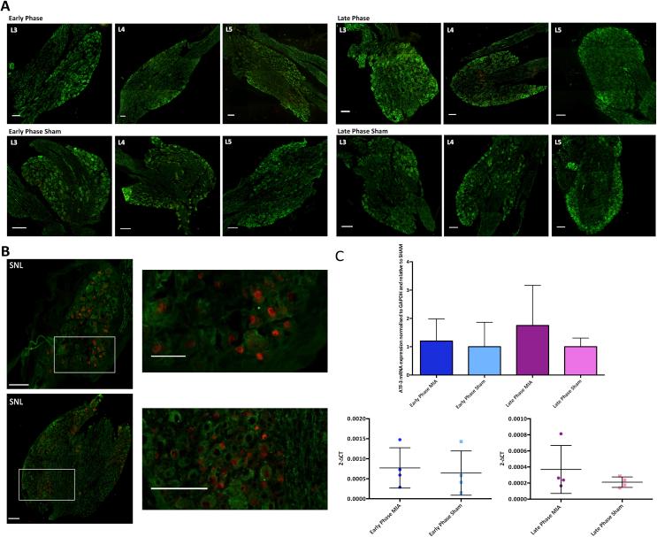
The monoiodoacetate (MIA) model of OA was investigated at early (2-6 days post injection) and late (>14 days post injection) time points. Pain-like behaviour and knee histology were assessed to understand the extent of pain due to cartilage degradation. Electrophysiological single-unit recordings were taken from spinal wide dynamic range (WDR) neurons to investigate Diffuse Noxious Inhibitory Controls (DNIC) as a marker of potential changes in descending controls. Immunohistochemistry was performed on dorsal root ganglion (DRG) neurons to assess any MIA induced neuronal damage. Furthermore, qPCR was used to measure levels of glia cells and cytokines in the dorsal horn.

RESULTS

Both MIA groups develop pain-like behaviour but only late phase (LP) animals display extensive cartilage degradation. Early phase animals have a normally functioning DNIC system but there is a loss of DNIC in LP animals. We found no evidence for neuronal damage caused by MIA in either group, yet an increase in IL-1β mRNA in the dorsal horn of LP animals.

CONCLUSION

The loss of DNIC in LP MIA animals suggests an imbalance in inhibitory and facilitatory descending controls, and a rise in the mRNA expression of IL-1β mRNA suggest the development of central sensitisation. Therefore, the pain associated with OA in LP animals may not be attributed to purely peripheral mechanisms.

摘要

目的

疼痛是患者报告骨关节炎(OA)的主要原因,但目前的镇痛药仍然相对无效。本研究调查了导致 OA 相关慢性疼痛发展的外周和中枢机制。

设计

在早期(注射后 2-6 天)和晚期(>14 天)研究了单碘乙酸(MIA)OA 模型。评估疼痛样行为和膝关节组织学,以了解由于软骨降解引起的疼痛程度。从脊髓宽动态范围(WDR)神经元进行电生理单细胞记录,以研究弥散性伤害性抑制控制(DNIC)作为潜在下行控制变化的标志物。对背根神经节(DRG)神经元进行免疫组织化学染色,以评估 MIA 诱导的任何神经元损伤。此外,使用 qPCR 测量背角中的神经胶质细胞和细胞因子水平。

结果

两个 MIA 组都表现出疼痛样行为,但只有晚期(LP)动物表现出广泛的软骨降解。早期动物有正常功能的 DNIC 系统,但 LP 动物的 DNIC 丧失。我们在两组动物中均未发现 MIA 引起的神经元损伤的证据,但 LP 动物背角中的 IL-1βmRNA 增加。

结论

LP MIA 动物中 DNIC 的丧失表明抑制性和易化性下行控制的不平衡,以及 IL-1βmRNA 的 mRNA 表达升高表明中枢敏化的发展。因此,LP 动物 OA 相关疼痛可能不是归因于纯粹的外周机制。

https://cdn.ncbi.nlm.nih.gov/pmc/blobs/7136/6444078/5a7cc123800e/gr1.jpg

文献AI研究员

20分钟写一篇综述,助力文献阅读效率提升50倍。

立即体验

用中文搜PubMed

大模型驱动的PubMed中文搜索引擎

马上搜索

文档翻译

学术文献翻译模型,支持多种主流文档格式。

立即体验