Suppr超能文献

人浆细胞样和单核细胞衍生的树突状细胞在 RIG-I 激活时表现出不同的代谢特征。

Human Plasmacytoid and Monocyte-Derived Dendritic Cells Display Distinct Metabolic Profile Upon RIG-I Activation.

机构信息

Department of Immunology, Faculty of Medicine, University of Debrecen, Debrecen, Hungary.

MTA-DE Cell Biology and Signaling Research Group, University of Debrecen, Debrecen, Hungary.

出版信息

Front Immunol. 2018 Dec 21;9:3070. doi: 10.3389/fimmu.2018.03070. eCollection 2018.

Abstract

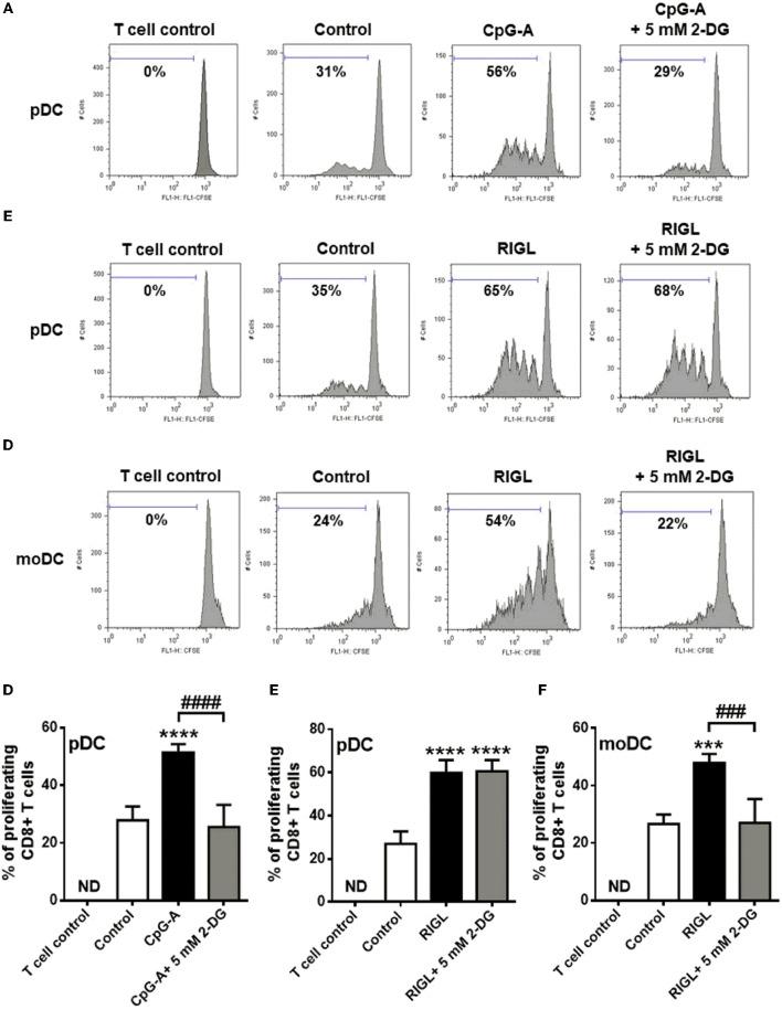
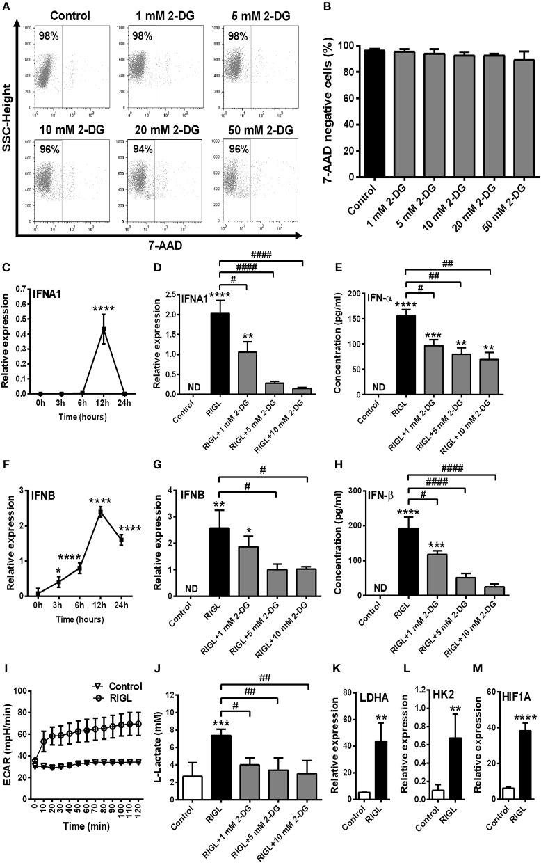
Recent advances reveal that metabolic reprogramming is required for adequate antiviral responses of dendritic cells (DCs) that possess the capacity to initiate innate and adaptive immune responses. Several reports indicate that Toll-like receptor (TLR) stimulation of DCs is accompanied by a rapid induction of glycolysis; however, the metabolic requirements of retinoic-acid inducible gene I (RIG-I)-like receptor (RLR) activation have not defined either in conventional DCs (cDCs) or in plasmacytoid DCs (pDCs) that are the major producers of type I interferons (IFN) upon viral infections. To sense viruses and trigger an early type I IFN response, pDCs rely on endosomal TLRs, whereas cDCs employ cytosolic RIG-I, which is constitutively present in their cytoplasm. We previously found that RIG-I is upregulated in pDCs upon endosomal TLR activation and contributes to the late phase of type I IFN responses. Here we report that TLR9-driven activation of human pDCs leads to a metabolic transition to glycolysis supporting the production of type I IFNs, whereas RIG-I-mediated antiviral responses of pDCs do not require glycolysis and rather rely on oxidative phosphorylation (OXPHOS) activity. In particular, TLR9-activated pDCs show increased extracellular acidification rate (ECAR), lactate production, and upregulation of key glycolytic genes indicating an elevation in glycolytic flux. Furthermore, administration of 2-deoxy-D-glucose (2-DG), an inhibitor of glycolysis, significantly impairs the TLR9-induced secretion of type I IFNs by human pDCs. In contrast, RIG-I stimulation of pDCs does not result in any alterations of ECAR, and type I IFN production is not inhibited but rather promoted by 2-DG treatment. Moreover, pDCs activated via TLR9 but not RIG-I in the presence of 2-DG are impaired in their capacity to prime allogeneic naïve CD8 T cell proliferation. Interestingly, human monocyte-derived DCs (moDC) triggered via RIG-I show a commitment to glycolysis to promote type I IFN production and T cell priming in contrast to pDCs. Our findings reveal for the first time, that pDCs display a unique metabolic profile; TLR9-driven but not RIG-I-mediated activation of pDCs requires glycolytic reprogramming. Nevertheless, the metabolic signature of RIG-I-stimulated moDCs is characterized by glycolysis suggesting that RIG-I-induced metabolic alterations are rather cell type-specific and not receptor-specific.

摘要

最近的研究进展表明,代谢重编程是树突状细胞(DC)产生足够抗病毒反应所必需的,而 DC 具有启动先天和适应性免疫反应的能力。有几项报告表明,TLR 刺激 DC 会伴随着糖酵解的快速诱导;然而,无论是在常规 DC(cDC)还是浆细胞样 DC(pDC)中,维甲酸诱导基因 I(RIG-I)样受体(RLR)激活的代谢需求都没有得到明确界定,而 pDC 和 cDC 是病毒感染后产生 I 型干扰素(IFN)的主要细胞。为了感知病毒并触发早期 I 型 IFN 反应,pDC 依赖于内体 TLR,而 cDC 则利用细胞质中持续存在的细胞质 RIG-I。我们之前发现,内体 TLR 激活后 pDC 中的 RIG-I 上调,并有助于 I 型 IFN 反应的后期阶段。在这里,我们报告 TLR9 驱动的人 pDC 激活导致糖酵解的代谢转变,支持 I 型 IFN 的产生,而 pDC 中的 RIG-I 介导的抗病毒反应不需要糖酵解,而是依赖氧化磷酸化(OXPHOS)活性。具体而言,TLR9 激活的 pDC 显示出细胞外酸化率(ECAR)升高、乳酸产量增加和关键糖酵解基因的上调,表明糖酵解通量增加。此外,施用 2-脱氧-D-葡萄糖(2-DG),一种糖酵解抑制剂,可显著抑制 TLR9 诱导的人 pDC 分泌 I 型 IFN。相比之下,RIG-I 刺激 pDC 不会导致 ECAR 的任何变化,并且 2-DG 处理不会抑制而是促进 I 型 IFN 的产生。此外,在 2-DG 存在下通过 TLR9 而不是 RIG-I 激活的 pDC 会损害其刺激同种异体幼稚 CD8 T 细胞增殖的能力。有趣的是,通过 RIG-I 触发的人单核细胞衍生的 DC(moDC)显示出向糖酵解的承诺,以促进 I 型 IFN 的产生和 T 细胞的启动,这与 pDC 相反。我们的研究结果首次揭示,pDC 表现出独特的代谢特征;TLR9 驱动但不是 RIG-I 介导的 pDC 激活需要糖酵解重编程。然而,RIG-I 刺激的 moDC 的代谢特征是糖酵解,这表明 RIG-I 诱导的代谢改变是细胞类型特异性的,而不是受体特异性的。

https://cdn.ncbi.nlm.nih.gov/pmc/blobs/082d/6308321/c13a6c656abd/fimmu-09-03070-g0001.jpg

文献AI研究员

20分钟写一篇综述,助力文献阅读效率提升50倍。

立即体验

用中文搜PubMed

大模型驱动的PubMed中文搜索引擎

马上搜索

文档翻译

学术文献翻译模型,支持多种主流文档格式。

立即体验